JU+TE-Computer-2013

Alle Projekte hier herein, egal ob mit einem Atmel, Pic, oder einen anderen µC realisiert
Benutzeravatar
unick59
Beiträge: 134
Registriert: Di 23. Jun 2009, 11:14
Wohnort: Heideblick

Re: Eagle lib U88xxM/D für JU+TU-2013

Beitrag von unick59 »

Hi Pic,
...DM integriert, Gal vergrößert..... gefällt mir, so gings bei mir auch los!! Langsam gehts in meine Richtung der Z8-Spielerei :DAUMENHOCH
Zurückrudern bei Flash gilt aber nicht!! :EIEI
Nun denk doch mal konsequent weiter:
Das Busregister DL540 auch gleich noch als programmierbare Logik realisiert in ner CPLD, ein Speichersteuerungsregister da noch mit rein, das nach jedem Reset Speicherbank 0 setzt und somit ROM(Flash) ab Adresse 0 zur Verfügung stellt, ansonsten aber vom Z8 beschrieben werden kann, somit Bankswitching möglich macht...dann reicht nur irgendwann die Gal nicht mehr.
Also nimm gleich ne CPLD! Und wenn man eine "große" mit vielen Anschlüssen nimmt, dann stellt sich die Frage warum Port2 der Z8 mit Prop blockieren? Ob der Propeller nun über In/Out, also ld-Befehle angesprochen wird oder als Speicherplatz über ldc/lde-Befehle ist auch egal.
Und dann würde ich den Takt für Z8 ableiten aus Prop-Ausgang, der zu besagter CPLD geht und dort in einem voreinstellbaren Teiler geteilt wird. Das Teilervoreinstellregister ist dann ansprechbar, wie auch besagtes Speichersteuerungsregister, als normale Systemadresse. Damit kann sich der Z8 also auch den Takt selbst programmieren.

...mach weiter so!

Grüße
Uwe
Benutzeravatar
PIC18F2550
Beiträge: 2860
Registriert: Fr 30. Sep 2011, 13:08

Re: Eagle lib U88xxM/D für JU+TU-2013

Beitrag von PIC18F2550 »

Moin unick59,
unick59 hat geschrieben:Und dann würde ich den Takt für Z8 ableiten aus Prop-Ausgang
Da ich auch schnellere Z8 einsetzen will wird das bei 33Mhz schon ein bissel Knapp.
Das jetzige System stellt nur die minimal variante dar.

Warum Flash wenn SRAM und SD-Karte vorhanden ist.
Für anwendungen stehen ca 58k zur verfügung das reicht doch ersteinmal für den Anfang.
Für eine RAMDISK kann über eine Externe Logik der SRAM/EPROM deaktiviert werden.(aber das ist noch Zukunftsmusik)

Der GAL ist in sich abgeschlossen der hatt da auch nichts anderes zu machen.

Zudem stehen die Programmiergeräte für GAL und EPROM auf meinem Arbeitsplatz herum und Stauben so vor sich rum. :LACHEN

Alle Bauteile sollten auch von nicht Lötprofi's oder älteren Bastler'n (wie ich) Ausführbar sein.

Warum Ports? weil die U88xxD/M kein Zugrif auf die Perifferie haben soll.
Sämtliche Hartware zugriffe werden vom Prop aus erledigt und verwaltet.
Damit wird der Prozessor entlastet.
Gruß
PIC18F2550

drone265/278
Barbarus hic ergo sum, quia non intellegor ulli.
Ein Barbar bin ich hier, da ich von keinem verstanden werde.
ʎɐqǝ ıǝq ɹnʇɐʇsɐʇ ǝuıǝ ɹǝpǝıʍ ǝıu ǝɟnɐʞ ɥɔı ´uuɐɯ ɥo
Benutzeravatar
PIC18F2550
Beiträge: 2860
Registriert: Fr 30. Sep 2011, 13:08

Re: Eagle lib U88xxM/D für JU+TU-2013

Beitrag von PIC18F2550 »

aktueller Stand Stromlaufplan und Leiterplatte.
JU+TU-2013_SLP.png
JU+TU-2013_LP.png
Die Buserweiterungsbuchse fehlt auch noch.
Aber dafür muss ich erstmal meinen alten XP-Rechner hochfahren den da habe ich noch eine Eagle Vollversion mit diesem Demo hier ist nicht viel auszurichten.
Gruß
PIC18F2550

drone265/278
Barbarus hic ergo sum, quia non intellegor ulli.
Ein Barbar bin ich hier, da ich von keinem verstanden werde.
ʎɐqǝ ıǝq ɹnʇɐʇsɐʇ ǝuıǝ ɹǝpǝıʍ ǝıu ǝɟnɐʞ ɥɔı ´uuɐɯ ɥo
Benutzeravatar
PIC18F2550
Beiträge: 2860
Registriert: Fr 30. Sep 2011, 13:08

Re: Eagle lib U88xxM/D für JU+TU-2013

Beitrag von PIC18F2550 »

Aufteilung des Speeicher's

Code: Alles auswählen

;  Speicherbelegung, Code
;      +-----------+-----------------------------------+
;      |       FFFF| 58k  frei                         |
;      |       1000|                                   |
;      +-----------+-----------------------------------+
;      |2k ROM 0FFF| 2048 Byte Betriebssystem/Monitor  |
;      |       0800|                                   |
;      +-----------+-----------------------------------+
;      |2k ROM 07FF| 2048 Byte Basicinterpreter        |
;      |       0000|                                   |
;      +-----------+-----------------------------------+
;
;  Speicherbelegung, Daten
;      +-----------+-----------------------------------+
;      |       FFFF| 58k  frei                         |
;      |       1800|                                   |
;      +-----------+-----------------------------------+
;      |       17FF| 1024 Byte Systemdaten             |
;      |       1400|                                   |
;      +-----------+-----------------------------------+
;      |       13FF| 1024 Byte Systemstack             |
;      |       1000|                                   |
;      +-----------+-----------------------------------+
;      |       0FFF| 4096 Byte unbenutzt               |
;      |       0000|                                   |
;      +-----------+-----------------------------------+
Zuletzt geändert von PIC18F2550 am Fr 1. Feb 2013, 14:06, insgesamt 1-mal geändert.
Gruß
PIC18F2550

drone265/278
Barbarus hic ergo sum, quia non intellegor ulli.
Ein Barbar bin ich hier, da ich von keinem verstanden werde.
ʎɐqǝ ıǝq ɹnʇɐʇsɐʇ ǝuıǝ ɹǝpǝıʍ ǝıu ǝɟnɐʞ ɥɔı ´uuɐɯ ɥo
Benutzeravatar
PIC18F2550
Beiträge: 2860
Registriert: Fr 30. Sep 2011, 13:08

Re: Eagle lib U88xxM/D für JU+TU-2013

Beitrag von PIC18F2550 »

So das Basic wurde auf $1000h verschoben der Assembler meldet kein Fehler.
Jetzt kommt der Proppeler dran. :LACHEN
Und danach das Monitorprogramm.

Mein Win Rechner Startet nicht :SCHREIEN nach kurzer Durchsicht ICH MUSS ERST EIN PAAR ELKOS TAUSCHEN !!! :evil:

Hätte mich auch gewundert bei der Technik die begeistert.
Gruß
PIC18F2550

drone265/278
Barbarus hic ergo sum, quia non intellegor ulli.
Ein Barbar bin ich hier, da ich von keinem verstanden werde.
ʎɐqǝ ıǝq ɹnʇɐʇsɐʇ ǝuıǝ ɹǝpǝıʍ ǝıu ǝɟnɐʞ ɥɔı ´uuɐɯ ɥo
Benutzeravatar
PIC18F2550
Beiträge: 2860
Registriert: Fr 30. Sep 2011, 13:08

Re: Eagle lib U88xxM/D für JU+TU-2013

Beitrag von PIC18F2550 »

Ich bau mir ersteinmal ein Referenzprojekt (eine Datei) wo Basic, 2kES und Zeichensatz drinn sind.
Dabei bleibt ersteinmal Basic ab 0h und ES ab 800h.

Wenn da alles funktioniert wird der TV-Teil , SAVE, LOAD und die Tastatur durch die Anbindung zum Prop ersetzt.

GVGA-Treiber 512x384@67Hz Color (32x32)Bitmap Driver und 8x8 Zeichensatz(0-255) 64x48

Sollte das nicht reichen steht noch ein TVGA-Treiber 640x480@60Hz Pixel 80x60 Zeichen (8X8) characters (0...256) 16/16 Color zur verfügung.
Gruß
PIC18F2550

drone265/278
Barbarus hic ergo sum, quia non intellegor ulli.
Ein Barbar bin ich hier, da ich von keinem verstanden werde.
ʎɐqǝ ıǝq ɹnʇɐʇsɐʇ ǝuıǝ ɹǝpǝıʍ ǝıu ǝɟnɐʞ ɥɔı ´uuɐɯ ɥo
Benutzeravatar
PIC18F2550
Beiträge: 2860
Registriert: Fr 30. Sep 2011, 13:08

Re: JU+TU-2013

Beitrag von PIC18F2550 »

Das der Platz auf der Platiene so knapp wird gefällt mir ehrlich gesagt nicht. :cry:
Ich denke z.Z. über eine 2 Platienenlösung nach. :D

Die 1. den EMR ROM/RAM/GAL + 2x BUS verbinder
Die 2. den PROP mit 2xSpannungsregler, SD-Karte und ... diese wird etwas Kürzer und soll über den EMR kommen.

Der 2.Busverbinder ist Erweiterungen vorbehalten. :DAUMENHOCH
Zuletzt geändert von PIC18F2550 am Fr 1. Feb 2013, 01:08, insgesamt 1-mal geändert.
Gruß
PIC18F2550

drone265/278
Barbarus hic ergo sum, quia non intellegor ulli.
Ein Barbar bin ich hier, da ich von keinem verstanden werde.
ʎɐqǝ ıǝq ɹnʇɐʇsɐʇ ǝuıǝ ɹǝpǝıʍ ǝıu ǝɟnɐʞ ɥɔı ´uuɐɯ ɥo
Benutzeravatar
PIC18F2550
Beiträge: 2860
Registriert: Fr 30. Sep 2011, 13:08

Re: JU+TU-2013

Beitrag von PIC18F2550 »

OK,
hier mal die 1. Versuche mit dem getrenten Aufbau.
Das EMR-Systembord
Das EMR-Systembord
Der VGA-Adapter
Der VGA-Adapter
Für die origilal variante gibt es noch das B-Bord mit der standart Bestückung.

Der Lange Bus ist der original Bus(mit B-Bord) angehangen die fehlenden Adressen.
Der Kurze sind P20/21.
Gruß
PIC18F2550

drone265/278
Barbarus hic ergo sum, quia non intellegor ulli.
Ein Barbar bin ich hier, da ich von keinem verstanden werde.
ʎɐqǝ ıǝq ɹnʇɐʇsɐʇ ǝuıǝ ɹǝpǝıʍ ǝıu ǝɟnɐʞ ɥɔı ´uuɐɯ ɥo
Benutzeravatar
PIC18F2550
Beiträge: 2860
Registriert: Fr 30. Sep 2011, 13:08

Re: JU+TU-2013

Beitrag von PIC18F2550 »

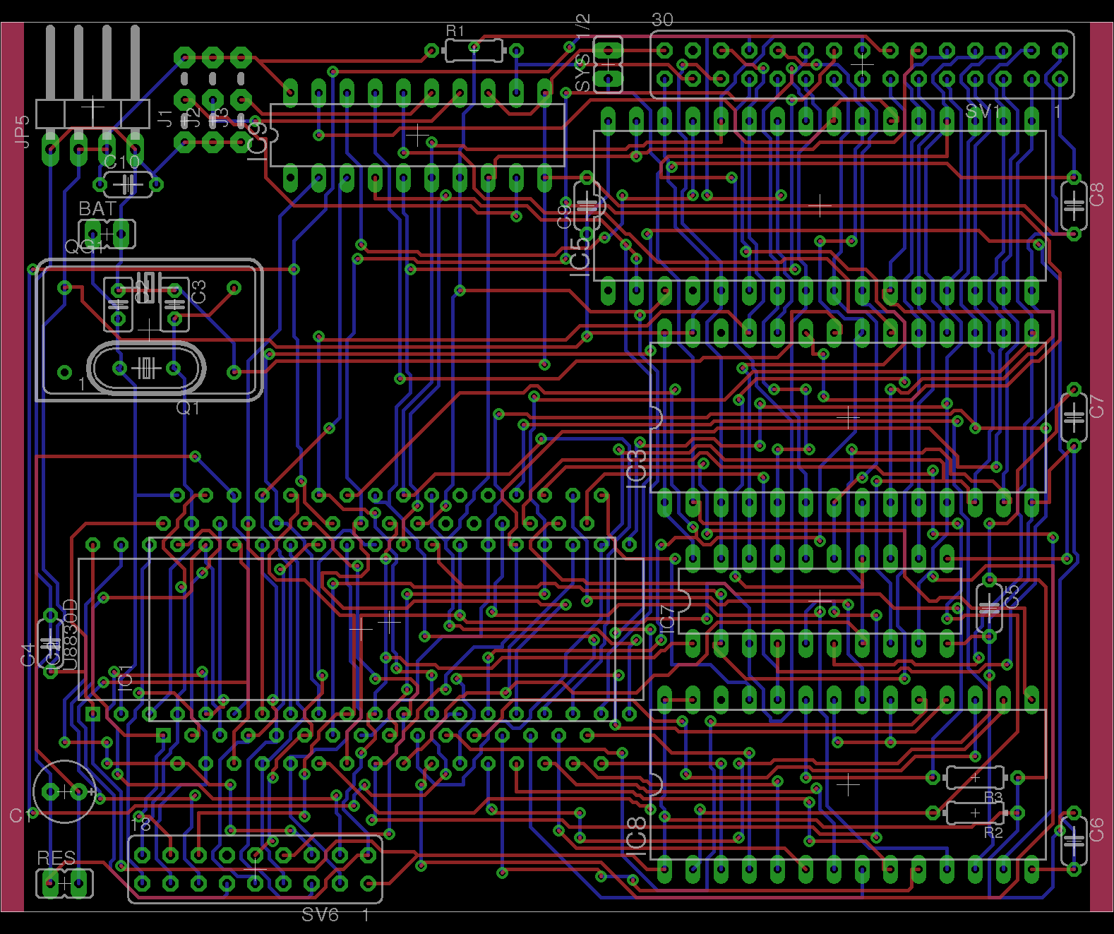
So die EMR-Platiene steht fest.
A_SLP.png
A_LP.png
Jetzt kommt ersteinmal die original TV u. KEYB Platiene drann.
Gruß
PIC18F2550

drone265/278
Barbarus hic ergo sum, quia non intellegor ulli.
Ein Barbar bin ich hier, da ich von keinem verstanden werde.
ʎɐqǝ ıǝq ɹnʇɐʇsɐʇ ǝuıǝ ɹǝpǝıʍ ǝıu ǝɟnɐʞ ɥɔı ´uuɐɯ ɥo
Benutzeravatar
PIC18F2550
Beiträge: 2860
Registriert: Fr 30. Sep 2011, 13:08

Re: JU+TU-2013

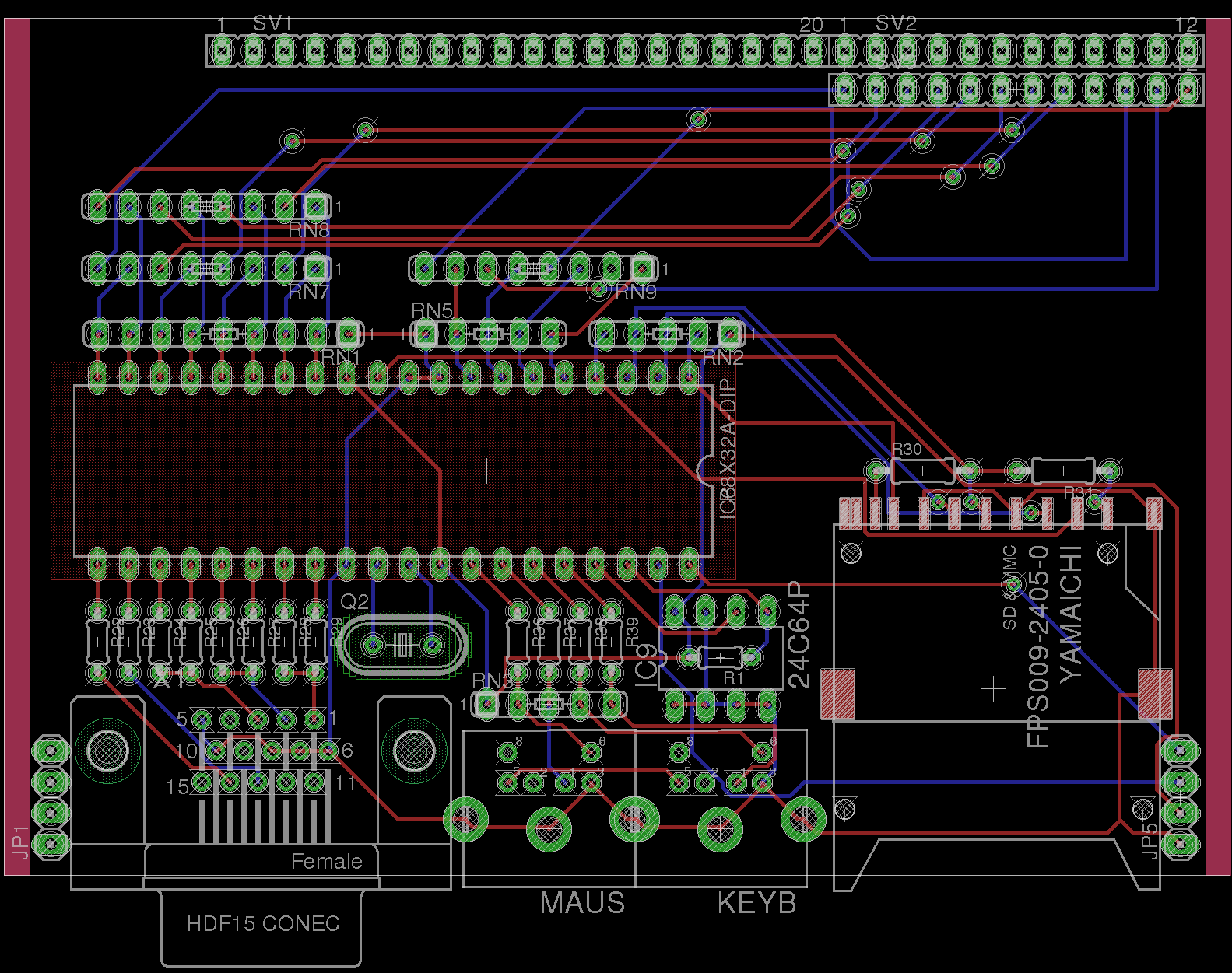
Beitrag von PIC18F2550 »

:( muß nochmal rücken die Ports 2&3 müssen da vorn weg da kommen doch die die Buchsen hinn. :SCHREIEN

2 Stiftleisten zur unterstützung falls jemand die Plattien nicht in ein Gehäuse mit Führungsschienen einbauen will sondern nur mal ein Türmchen baut. :LACHEN
A_SLP.png
A_LP.png
JU_TE_2013_k.asm
(104.44 KiB) 590-mal heruntergeladen
Gruß
PIC18F2550

drone265/278
Barbarus hic ergo sum, quia non intellegor ulli.
Ein Barbar bin ich hier, da ich von keinem verstanden werde.
ʎɐqǝ ıǝq ɹnʇɐʇsɐʇ ǝuıǝ ɹǝpǝıʍ ǝıu ǝɟnɐʞ ɥɔı ´uuɐɯ ɥo
Antworten