Z80-CPM-Retro-Brainstorming
Z80-CPM-Retro-Brainstorming
Ich mach hier einen Thread auf zum Brainstorming über CPM-Retro-Spielereien ausgehend von diesem hier:
http://www.shaels.net/index.php/mini80
Es ist ausdrücklich erwünscht auch unausgegorene Ideen hier zu posten, zu philosphieren, ebenso auch unfertige Layouts etc zu veröffentlichen.
Und ich fang auch gleich mal damit an:
Ich find den Mini80 ziemlich gut, das Booten des Z80 durch beschreiben des RAM durch den Prop unter Nutzung des Z80 als Adresszähler ist clever. Also kein ROM und damit entfällt auch das lästige EPROM-Brennen. Das Boot-File kann auf ner SD karte liegen und ist damit schnell austauschbar.
Am o.g. System stört mich:
- serielle Übermittlung von A0...A7 an den Propeller, der als universeller IO-Controller benutz wird,
- es ist weitere Hardware in Form eines Terminals notwendig um mit dem Din spielen zu können.
Beide NAchteile ließen sich beseitigen, wenn man den Propeller auch als VGA-Karte und Tastaturcontroller benutzt in Verbindung mit Ersatz der "kleinen" IC's durch ne CPLD, die RAum für Hardwareänderunge/-erweiterungen (ohne nachträgliches Löten) zulässt .
Ich weiss, programmierbare Logik ist nicht jedermanns SAche, aber vielleicht in diesem Zusammenhang sogar ein "Lernprojekt"
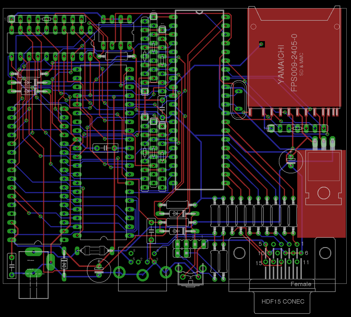
Hier mal mein Prinzipschlatplan
http://www.shaels.net/index.php/mini80
Es ist ausdrücklich erwünscht auch unausgegorene Ideen hier zu posten, zu philosphieren, ebenso auch unfertige Layouts etc zu veröffentlichen.
Und ich fang auch gleich mal damit an:
Ich find den Mini80 ziemlich gut, das Booten des Z80 durch beschreiben des RAM durch den Prop unter Nutzung des Z80 als Adresszähler ist clever. Also kein ROM und damit entfällt auch das lästige EPROM-Brennen. Das Boot-File kann auf ner SD karte liegen und ist damit schnell austauschbar.
Am o.g. System stört mich:
- serielle Übermittlung von A0...A7 an den Propeller, der als universeller IO-Controller benutz wird,
- es ist weitere Hardware in Form eines Terminals notwendig um mit dem Din spielen zu können.
Beide NAchteile ließen sich beseitigen, wenn man den Propeller auch als VGA-Karte und Tastaturcontroller benutzt in Verbindung mit Ersatz der "kleinen" IC's durch ne CPLD, die RAum für Hardwareänderunge/-erweiterungen (ohne nachträgliches Löten) zulässt .
Ich weiss, programmierbare Logik ist nicht jedermanns SAche, aber vielleicht in diesem Zusammenhang sogar ein "Lernprojekt"
Hier mal mein Prinzipschlatplan
- PIC18F2550
- Beiträge: 2864
- Registriert: Fr 30. Sep 2011, 13:08
Re: Z80-CPM-Retro-Brainstorming
Hi unick59,
entsprechend deines Wunsches hier gleich mal meine Version.
Sie Basiert auch auf dem Mini80.
Mich haben da auch noch verschiedene dinge gestört.
Der Plan ist nur ein "schematic" und kein "Circuit diagram" damit dürften einige Besonderheiten garnicht enthalten sein.
z.B. Problematik der Betriebsspannung der Z80 und des P8x32A
Um CPLD und GAL mache ich mal einen Bogen
da der Hartwareaufwand bei mir schon so gering ist das sich das kaum lohnt.
z.Z. beschäftigt mich der Gedanke was macht die CPU intern bei RESET wenn kein Takt anliegt? 
entsprechend deines Wunsches hier gleich mal meine Version.
Sie Basiert auch auf dem Mini80.
Mich haben da auch noch verschiedene dinge gestört.
Der Plan ist nur ein "schematic" und kein "Circuit diagram" damit dürften einige Besonderheiten garnicht enthalten sein.
z.B. Problematik der Betriebsspannung der Z80 und des P8x32A
Um CPLD und GAL mache ich mal einen Bogen
Gruß
PIC18F2550
drone265/278
Barbarus hic ergo sum, quia non intellegor ulli.
Ein Barbar bin ich hier, da ich von keinem verstanden werde.
ʎɐqǝ ıǝq ɹnʇɐʇsɐʇ ǝuıǝ ɹǝpǝıʍ ǝıu ǝɟnɐʞ ɥɔı ´uuɐɯ ɥo
PIC18F2550
drone265/278
Barbarus hic ergo sum, quia non intellegor ulli.
Ein Barbar bin ich hier, da ich von keinem verstanden werde.
ʎɐqǝ ıǝq ɹnʇɐʇsɐʇ ǝuıǝ ɹǝpǝıʍ ǝıu ǝɟnɐʞ ɥɔı ´uuɐɯ ɥo
Re: Z80-CPM-Retro-Brainstorming
Moin moin!
@unick59 : Jetzt bist Du mir mit diesem Thread aber zuvor gekommen. Meiner unmaßgeblichen Meinung nach lief der Thread von Micha aus dem Ruder. Ein Außenstehender hätte erst dreimal nachlesen müssen um zu bemerken um welchen CP/M Computer es eigentlich geht.
So mal zu euren beiden Entwürfen. Welchen maximalen Takt wollt Ihr denn dem Z80 aufbürden. Die DIL40 Bausteine die ich bis jetzt gesehen hab, Lieferanten in D und nicht wie bei Micha in Kingkong (wird wohl Hongkong gemeint sein) sind meistens mit 6MHz.
Ach und nicht vergessen wenn zuviel an der Hardware geändert wird, wird auch die Z80-Software änderungspflichtig.
Und wenn ich den Hardwareaufwand betrachte den ein orginal Z80-System im DIL-Kostüm beinhaltet finde ich das zwar sehr retro aber einem Prop-Z80-Simulator vom Aufwand her unterlegen. Selbst wenn ich das Ramblade von Cluso99 in DIL-Bausteinen nachbaue komme ich auf ganze VIER ICs. Nehme ich einen PropPlug, den ich sowieso zum Programmieren des Prop benötige dazu, sind es fünf und ich kann mit einem VT100-Terminal-Programm auf dem PC schon CP/M-machen. Wenn ich das Blade 2 vom Triblade nachbaue sind es auch nur vier DIL-IC's plus PropPlug. In beiden Fällen ist die Weichware zur Simulation fertig, die Bausteine sind in D erhältlich. Wenn es nicht um die Gestaltung von Hardware sondern nur mal um die Arbeit mit CP/M geht, sind die beiden Simulatoren mit Prop meines Erachtens unschlagbar. Keine Hampeleien mit verschiedenen Spannungen da SRAMS mit 3,3V auch in DIL in ausreichender Menge verfügbar sind.
Wenn man dann ganz auf einen PC als Terminal verzichten will flanscht man den Simulanten intern an den Hive mit VT100-Terminalsoftware auf Bellatrix an. Das ganze nur auf Breadboard aufgebaut erspart dann den Aufwand einer Platinenherstellung.
Gruß
TuxFan
PS.: Was ich noch vergaß : Noch spannender fände ich es CP/M direkt auf den Hive zu portieren. Das Zeug dazu hat er. Regnatix mit RAM als CP/M-Z80-Emulator, Bellatrix als VT100-Terminal der Rest als I/0. Mir fehlt leider im Moment noch das programmtechnische Wissen um soetwas anzufangen.
@unick59 : Jetzt bist Du mir mit diesem Thread aber zuvor gekommen. Meiner unmaßgeblichen Meinung nach lief der Thread von Micha aus dem Ruder. Ein Außenstehender hätte erst dreimal nachlesen müssen um zu bemerken um welchen CP/M Computer es eigentlich geht.
So mal zu euren beiden Entwürfen. Welchen maximalen Takt wollt Ihr denn dem Z80 aufbürden. Die DIL40 Bausteine die ich bis jetzt gesehen hab, Lieferanten in D und nicht wie bei Micha in Kingkong (wird wohl Hongkong gemeint sein) sind meistens mit 6MHz.
Ach und nicht vergessen wenn zuviel an der Hardware geändert wird, wird auch die Z80-Software änderungspflichtig.
Und wenn ich den Hardwareaufwand betrachte den ein orginal Z80-System im DIL-Kostüm beinhaltet finde ich das zwar sehr retro aber einem Prop-Z80-Simulator vom Aufwand her unterlegen. Selbst wenn ich das Ramblade von Cluso99 in DIL-Bausteinen nachbaue komme ich auf ganze VIER ICs. Nehme ich einen PropPlug, den ich sowieso zum Programmieren des Prop benötige dazu, sind es fünf und ich kann mit einem VT100-Terminal-Programm auf dem PC schon CP/M-machen. Wenn ich das Blade 2 vom Triblade nachbaue sind es auch nur vier DIL-IC's plus PropPlug. In beiden Fällen ist die Weichware zur Simulation fertig, die Bausteine sind in D erhältlich. Wenn es nicht um die Gestaltung von Hardware sondern nur mal um die Arbeit mit CP/M geht, sind die beiden Simulatoren mit Prop meines Erachtens unschlagbar. Keine Hampeleien mit verschiedenen Spannungen da SRAMS mit 3,3V auch in DIL in ausreichender Menge verfügbar sind.
Wenn man dann ganz auf einen PC als Terminal verzichten will flanscht man den Simulanten intern an den Hive mit VT100-Terminalsoftware auf Bellatrix an. Das ganze nur auf Breadboard aufgebaut erspart dann den Aufwand einer Platinenherstellung.
Gruß
TuxFan
PS.: Was ich noch vergaß : Noch spannender fände ich es CP/M direkt auf den Hive zu portieren. Das Zeug dazu hat er. Regnatix mit RAM als CP/M-Z80-Emulator, Bellatrix als VT100-Terminal der Rest als I/0. Mir fehlt leider im Moment noch das programmtechnische Wissen um soetwas anzufangen.
Wunder gibt es immer wieder.......
- PIC18F2550
- Beiträge: 2864
- Registriert: Fr 30. Sep 2011, 13:08
Re: Z80-CPM-Retro-Brainstorming
Du krigst keine Z80 in eine COG das müssen min. 2 COGS sein die im LMM-Mode Arbeiten.
Die 64K vom Z80 müssen im externen Ram vom Hive liegen.
Damit hätte mann die Quahl der Wahl schnell mit wehnig ram(32k-VGA-....) oder langsam mit 64k.
So was währe was für den Prop2.
Die 64K vom Z80 müssen im externen Ram vom Hive liegen.
Damit hätte mann die Quahl der Wahl schnell mit wehnig ram(32k-VGA-....) oder langsam mit 64k.
So was währe was für den Prop2.
Gruß
PIC18F2550
drone265/278
Barbarus hic ergo sum, quia non intellegor ulli.
Ein Barbar bin ich hier, da ich von keinem verstanden werde.
ʎɐqǝ ıǝq ɹnʇɐʇsɐʇ ǝuıǝ ɹǝpǝıʍ ǝıu ǝɟnɐʞ ɥɔı ´uuɐɯ ɥo
PIC18F2550
drone265/278
Barbarus hic ergo sum, quia non intellegor ulli.
Ein Barbar bin ich hier, da ich von keinem verstanden werde.
ʎɐqǝ ıǝq ɹnʇɐʇsɐʇ ǝuıǝ ɹǝpǝıʍ ǝıu ǝɟnɐʞ ɥɔı ´uuɐɯ ɥo
Re: Z80-CPM-Retro-Brainstorming
Ach Jung, dat gibbet doch schon allet.
Guckst da : http://forums.parallax.com/showthread.p ... post897549
und da :http://forums.parallax.com/showthread.p ... r-in-1-Cog
Man muß das Rad nicht immer wieder neu erfinden sonst wirst ja nie fertig.
Gruß
TuxFan
Guckst da : http://forums.parallax.com/showthread.p ... post897549
und da :http://forums.parallax.com/showthread.p ... r-in-1-Cog
Man muß das Rad nicht immer wieder neu erfinden sonst wirst ja nie fertig.
Gruß
TuxFan
Wunder gibt es immer wieder.......
Hirndurchzug tut auch mal gut...
Niedlich ist auch Sprite's AVR CP/M, aus dem dann die diversen aufgepeppten AVR CP/M Variationen entstanden.
Irgendwo las ich aber was davon, daß man das nur mit der Windows-AVR-Software gebaut bekommt und daher starb das für mich am fehlenden Betriebssystem bzw Werkzeug.
z80SIM PIC32 Port scheint mir als Komplettlösung mit wenig Aufwand ja auch extrem verführerisch.
Was ich bei den CP/M-Reanimationen vermisse, ist eine zweite SD-Karte oder Ähnliches... mehrere FD- oder HD-Abbilder auf einer SD-Karte sind ja de facto Standard aber mindestens ein davon unabhängig im laufenden Betrieb wechselbarer weiterer Datenträger wäre schon nett.
Irgendwo las ich aber was davon, daß man das nur mit der Windows-AVR-Software gebaut bekommt und daher starb das für mich am fehlenden Betriebssystem bzw Werkzeug.
z80SIM PIC32 Port scheint mir als Komplettlösung mit wenig Aufwand ja auch extrem verführerisch.
Was ich bei den CP/M-Reanimationen vermisse, ist eine zweite SD-Karte oder Ähnliches... mehrere FD- oder HD-Abbilder auf einer SD-Karte sind ja de facto Standard aber mindestens ein davon unabhängig im laufenden Betrieb wechselbarer weiterer Datenträger wäre schon nett.
𝖂𝖎𝖗 𝖐𝖔̈𝖓𝖓𝖊𝖓 𝖆𝖑𝖑𝖊𝖘 𝖆𝖚𝖘𝖘𝖊𝖗 𝖎𝖓 𝕱𝖗𝖚̈𝖍𝖑𝖎𝖓𝖌, 𝕾𝖔𝖒𝖒𝖊𝖗, 𝕳𝖊𝖗𝖇𝖘𝖙 𝖚𝖓𝖉 𝖂𝖎𝖓𝖙𝖊𝖗! – 𝕯𝖊𝖚𝖙𝖘𝖈𝖍𝖑𝖆𝖓𝖉.
"Du willst hier nicht klicken. Dies interessiert Dich nicht." — Yeti.
"DNA is a four letter word!" — Yeti.
"Du willst hier nicht klicken. Dies interessiert Dich nicht." — Yeti.
"DNA is a four letter word!" — Yeti.
Re: Z80-CPM-Retro-Brainstorming
Moin moin!
Hier noch einer für Hardcore-Nostalgiker mit Floppy :
http://n8vem-sbc.pbworks.com/w/page/44366173/Zeta%20SBC
Gruß
TuxFan
Hier noch einer für Hardcore-Nostalgiker mit Floppy :
http://n8vem-sbc.pbworks.com/w/page/44366173/Zeta%20SBC
Gruß
TuxFan
Wunder gibt es immer wieder.......
- drohne235
- Administrator
- Beiträge: 2284
- Registriert: So 24. Mai 2009, 10:35
- Wohnort: Lutherstadt Wittenberg
- Kontaktdaten:
Re: Z80-CPM-Retro-Brainstorming
Das Board finde ich ziemlich gut gemacht. Und es gibt eine Zusatzplatine mit Prop für VGA und SD-Card: http://n8vem-sbc.pbworks.com/w/page/524 ... arPortPropTuxFan hat geschrieben:Moin moin!
Hier noch einer für Hardcore-Nostalgiker mit Floppy :
http://n8vem-sbc.pbworks.com/w/page/44366173/Zeta%20SBC
Gruß
TuxFan
"Ob Sie denken, dass Sie es können, oder ob Sie denken, dass Sie es nicht können - in beiden Fällen haben Sie recht." Henry Ford
Re: Z80-CPM-Retro-Brainstorming
Kraß wär ja auch ein CP/Mchen auf eZ80-Basis...
...man munkelt, dessen Befehlsausführung sei bei selbem Takt wie das Original 4mal so schnell...
...und es gibt ihn auch als 50MHz-Version!
Also de facto ein 200MHz-CP/M-System....
...das ist dann sooooo schnell, daß Wordstar das Buch das Du schon immer schreiben wolltest 10 Sekunden nach dem Einschalten schon alleine fertig geschrieben hat!!!
Jawollja!
...man munkelt, dessen Befehlsausführung sei bei selbem Takt wie das Original 4mal so schnell...
...und es gibt ihn auch als 50MHz-Version!
Also de facto ein 200MHz-CP/M-System....
...das ist dann sooooo schnell, daß Wordstar das Buch das Du schon immer schreiben wolltest 10 Sekunden nach dem Einschalten schon alleine fertig geschrieben hat!!!
Jawollja!
Zuletzt geändert von yeti am Mi 18. Okt 2017, 17:52, insgesamt 1-mal geändert.
𝖂𝖎𝖗 𝖐𝖔̈𝖓𝖓𝖊𝖓 𝖆𝖑𝖑𝖊𝖘 𝖆𝖚𝖘𝖘𝖊𝖗 𝖎𝖓 𝕱𝖗𝖚̈𝖍𝖑𝖎𝖓𝖌, 𝕾𝖔𝖒𝖒𝖊𝖗, 𝕳𝖊𝖗𝖇𝖘𝖙 𝖚𝖓𝖉 𝖂𝖎𝖓𝖙𝖊𝖗! – 𝕯𝖊𝖚𝖙𝖘𝖈𝖍𝖑𝖆𝖓𝖉.
"Du willst hier nicht klicken. Dies interessiert Dich nicht." — Yeti.
"DNA is a four letter word!" — Yeti.
"Du willst hier nicht klicken. Dies interessiert Dich nicht." — Yeti.
"DNA is a four letter word!" — Yeti.
Re: Z80-CPM-Retro-Brainstorming
Ja das Gerät ist ziemlich kompakt. Was die Leute aber bei der Propellerplatine verschlafen haben ist die IDE-Scnittstelle mit z.B. CF-Adapter. Platz ist auf der Platine ja noch genug. Die Platinen (170mm x 100mm), ROM und einige schwer beschaffbare Bauteile kann man in den USA bestellen. Viele der Bauteile aus der Replacement-Liste gibt es auch bei HBE (Shop für Farnell Privatkunden in D) nur den Floppykontroller nicht.drohne235 hat geschrieben:.............Das Board finde ich ziemlich gut gemacht. Und es gibt eine Zusatzplatine mit Prop für VGA und SD-Card: http://n8vem-sbc.pbworks.com/w/page/524 ... arPortProp
Wenn ich dann so auf mein rumsstehendes Diskettenlaufwerk schaue, könnte ich schon schwach werden. Aber dann taucht wieder die Frage auf: "Was mach ich mit dem fertigen Gerät ?"
Jaaaaa........http://www.radiomuseum.org/tubes/tube_ez80.htmlyeti hat geschrieben:Kraß wär ja auch ein CP/Mchen auf eZ80-Basis...
oder besser so : http://www.retroleum.co.uk/20110530/ez80p/ mit http://forum.z80.de/showtopic.php?threadid=547
Gruß
TuxFan
PS.: fertiges eZ80-Modul : http://www.shaels.net/index.php/mic80
PS.PS.: Im Mikrocontroller.net tut sich auch seit Ende letzten Jahres wieder etwas mit AVR-CP/M plus Propellerterminal auf einer Platine, etwa ab dieser Stelle : http://www.mikrocontroller.net/topic/177481#2908770
Wunder gibt es immer wieder.......