AX81 ein ZX81-Clone im ATmega (nach Jörg Wolfram)

Themen rund um Retrostyle Computer, unabhängig wie diese realisiert wurden
Benutzeravatar
TuxFan
Beiträge: 1025
Registriert: So 6. Sep 2009, 11:18

AX81 ein ZX81-Clone im ATmega (nach Jörg Wolfram)

Beitrag von TuxFan »

Hallo!

Um mal wieder einen Blick über den Zaun zu AVR und Co. zu tun, hier ein nichtpropellerisches Projekt, bei dem nur die Hardware entworfen werden muß und nicht die Software. Die ist zum Glück fertig. ;)

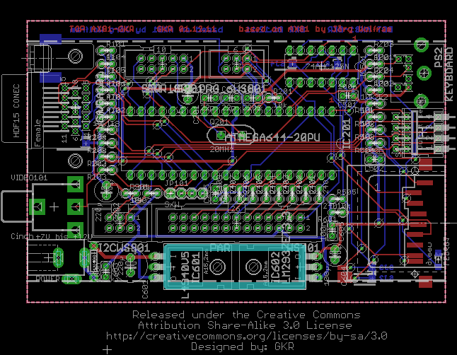
In den letzten Tagen habe ich aus Zufall im mikrocontroller.net den AX81 von Jörg Wolfram entdeckt. . Die Hardware des AX81 basiert auf der Hardware des AVR-ChipBasic2 mit ATmega644 ( http://www.jcwolfram.de/projekte/avr/ax81/main.php ). Da ich noch im Besitz von einem original ZX81 und einen in ein Tastaturgehäuse eingebauten ZX81 habe, hält es mich nicht von einem Nachbau dieses Gerätes ab. Zumal Schaltpläne vom AX81 und vom AVR-ChipBasic2 vorhanden sind und diese in kurzer Zeit mit Eagle umzusetzen sind.
Edit : Wobei ich hier zur Hardware besser sagen sollte, es werden die vorhandenen Entwürfe von Jörg Wolfram für den AVR-ChipBasic2/AX81 an meine eigenen Wünsche angepasst und für ein fertiges Alu-Gehäuse arrangiert.Edit-Ende
D.h. das Ganze ist nur ein kurzer Löt-Abstecher außerhalb der Propellerwelt. ;) Das gesamte Gerät wird außer einer Leuchtdiode und dem SD-Slot aus bedrahteten Bauteilen aufgebaut. Als Herz des AX81 habe ich den ATmega1284 ausgewählt. Dadurch habe ich den größt möglichen Ram-Speicher und die Möglichkeit der VGA-Ausgabe.

Die Platine ist 67,5mm x 100mm groß und paßt in ein Fischer-Alu-Gehäuse wie auch beim MonoProp. Der SPI-Bus für die SD-Karte und/oder AT45DB081-Karte ist mit einem 74AHC125 als Pegelanpasser/Buffer versehen (5V auf ATmega und 3,3V auf SD-Kartenseite). Auf der Front befinden sich die Keyboardbuchse, der SD-Slot und ein 4fach Mäuseklavier für die Jumper J1, J2 und J3 und für die Brücke von Port D3 nach C7 (Hardware des original AX81). Somit kann ich bei geschlossenem Gehäuse zwischen Video oder VGA umschalten. Auf der Rückseite befinden sich VGA-, Video-, Spannungsversorgungsbuchse und ein Reset-Schalter. Auf dem Board befinden sich noch zu Programmier- und Experimentierzwecken bei offenem Gehäuse Wannenstecker für ISP, Serielle-, I2C- und Parallelport-Leitungen. Der SD-Kartenslot ist der selbe wie beim GBP, so daß man gegebenenfalls auch die SD-Module benutzen kann. Die Spannungsversorgung wurde vom MonoProp (diese basiert auf der Hive-Spannungsversorgung) übernommen. Mal ein Fall von inverser Assimilation. :D
Beigefügt ein Entwurf von Schaltplan- und Boardlayout.

Gruß
TuxFan

Achtung : Die jeweils neuesten Layouts werden hier im 1.Post veröffentlicht.
Liste der Änderungen:
06.12.2011 Schaltplans und Boardlayout
29.12.2011 Schaltplan und Layout (eagle), Schaltplan und Baubericht als PDF-Datei im ZIP-Ordner
Wer Fehler findet bitte melden.
31.12.2011 Anhängen der Teileliste AX81-GKR-BOM.pdf
17.07.2012 Eingescannte Front- und Back-Platten angehängt (600dpi)
Dateianhänge
FuB.pdf
Front- und Back-Platten
(8.34 MiB) 1548-mal heruntergeladen
AX81-GKR-BOM.pdf
(56.84 KiB) 1604-mal heruntergeladen
AX81-GKR.zip
(2.63 MiB) 1585-mal heruntergeladen
AX81-GKR_2.png
Zuletzt geändert von TuxFan am Di 17. Jul 2012, 17:15, insgesamt 5-mal geändert.
Wunder gibt es immer wieder.......
Benutzeravatar
yeti
Beiträge: 2351
Registriert: Fr 27. Aug 2010, 14:48
Wohnort: Wrong Planet
Kontaktdaten:

Re: AX81 ein ZX81-Clone im ATmega (nach Jörg Wolfram)

Beitrag von yeti »

Jaja... auch im Nachbarlager tut sich Interessantes...
Mein Favorit ist derzeit AVR-CP/M, aber der Emulator emuliert bislang nur den 8080 und noch nicht den Z80.

Ob ich aber insgesamt überhaupt auf Emulation setzen will habe ich auch noch nicht abschließend mit mir ausdiskutiert, Sowas wie CP/M on breadboard (davon hat eine Variante einen ATMega als Terminal) macht mich auch ganz nostalgerisch.
𝖂𝖎𝖗 𝖐𝖔̈𝖓𝖓𝖊𝖓 𝖆𝖑𝖑𝖊𝖘 𝖆𝖚𝖘𝖘𝖊𝖗 𝖎𝖓 𝕱𝖗𝖚̈𝖍𝖑𝖎𝖓𝖌, 𝕾𝖔𝖒𝖒𝖊𝖗, 𝕳𝖊𝖗𝖇𝖘𝖙 𝖚𝖓𝖉 𝖂𝖎𝖓𝖙𝖊𝖗! – 𝕯𝖊𝖚𝖙𝖘𝖈𝖍𝖑𝖆𝖓𝖉.
"Du willst hier nicht klicken. Dies interessiert Dich nicht." — Yeti.
"DNA is a four letter word!" — Yeti.
Benutzeravatar
TuxFan
Beiträge: 1025
Registriert: So 6. Sep 2009, 11:18

Re: AX81 ein ZX81-Clone im ATmega (nach Jörg Wolfram)

Beitrag von TuxFan »

Hallo!
yeti hat geschrieben:.....Mein Favorit ist derzeit AVR-CP/M, .......
Das ist mir auch schon ins Auge geflogen.... ;) . Geniale Dinge spielen sich auch im AVR-Lager ab. Doch bei vielen Projekten wird eine Schwäche des AVR offensichtlich, die VGA-Ausgabe ist nur mit Tricks möglich was beim Propeller schon eingebaut ist. Wenn man Variante 3 in SMD mit einer micro-SD-Karte aufbaut, kann man das bald auf einen kleinen max. 2" x 1" USB-Stick aufbauen. Da juckt es mir schon wieder in den Fingern. Fürs Breadboard in Größe des SoMProp. Neeeeee jetzt nicht........... ;)
yeti hat geschrieben:.....Ob ich aber insgesamt überhaupt auf Emulation setzen will habe ich auch noch nicht abschließend mit mir ausdiskutiert, Sowas wie CP/M on breadboard (davon hat eine Variante einen ATMega als Terminal) macht mich auch ganz nostalgerisch.
Solange es noch die Z80- und Pereferie-Chips gibt läßt sich sowas natürlich auch aufbauen.

Gruß
TuxFan
Wunder gibt es immer wieder.......
Benutzeravatar
yeti
Beiträge: 2351
Registriert: Fr 27. Aug 2010, 14:48
Wohnort: Wrong Planet
Kontaktdaten:

Re: AX81 ein ZX81-Clone im ATmega (nach Jörg Wolfram)

Beitrag von yeti »

TuxFan hat geschrieben:
yeti hat geschrieben:.....Ob ich aber insgesamt überhaupt auf Emulation setzen will habe ich auch noch nicht abschließend mit mir ausdiskutiert, Sowas wie CP/M on breadboard (davon hat eine Variante einen ATMega als Terminal) macht mich auch ganz nostalgerisch.
Solange es noch die Z80- und Pereferie-Chips gibt läßt sich sowas natürlich auch aufbauen.
Späte Z80-Nachfolger wird es noch lange geben und teils sind die sogar 3,3V-tauglich...
Der Z180 macht bei 3,3V mit internem Taktgenerator immerhin noch 20MHz...
Der ez80 ist ein 3,3V-Chip, bei selbem Takt 4mal so schnell wie ein klassischer Z80 und kann mit bis zu 50MHz getaktet werden... also Z80@200 klingt schon spaßig...

Der Z180 kommt schon nimmer im klassichen 1/10"-DIP daher sondern im engeren 64-poligen DIP... den könnt man mit Adapterboard wohl noch verbrotbretteln...

Der ez80 kommt nur noch als SMD daher und scheint mir so komplex daß man ohne die Entwiklungsumgebung auf'm PC garnix mehr gebacken bekommt... fürchte ich jedenfalls... und ich will kein Windows in meiner Freizeit... daher hab ich mich da auch noch nicht näher rangewagt...

Die propellerbasierten Z80mulgatoren ZiCog und qz80 begeistern mich nur begrenzt durch das elende Gehampel mit dem externen Speicher... was auch eine olle Bremse ist... und es wäre schon schöner einen vollständigen Z80-Bus (NKC? ECB? S100?) haben zu können oder wenigstens an alle nötigen Signale zu kommen, selbst wenn's auf dem Brotbrett ist... aber gerne auch unter massivem Einsatz von Microcontrollern als Peripherie statt haufenweise minderintelligenter Chips...

...und selbst wenn dieses Puzzeln nur im Geiste stattfindet ist es doch mit Erkenntnisgewinn belohnt...

...also mal weiterträumen... :D
𝖂𝖎𝖗 𝖐𝖔̈𝖓𝖓𝖊𝖓 𝖆𝖑𝖑𝖊𝖘 𝖆𝖚𝖘𝖘𝖊𝖗 𝖎𝖓 𝕱𝖗𝖚̈𝖍𝖑𝖎𝖓𝖌, 𝕾𝖔𝖒𝖒𝖊𝖗, 𝕳𝖊𝖗𝖇𝖘𝖙 𝖚𝖓𝖉 𝖂𝖎𝖓𝖙𝖊𝖗! – 𝕯𝖊𝖚𝖙𝖘𝖈𝖍𝖑𝖆𝖓𝖉.
"Du willst hier nicht klicken. Dies interessiert Dich nicht." — Yeti.
"DNA is a four letter word!" — Yeti.
Benutzeravatar
TuxFan
Beiträge: 1025
Registriert: So 6. Sep 2009, 11:18

Re: AX81 ein ZX81-Clone im ATmega (nach Jörg Wolfram)

Beitrag von TuxFan »

Hallo!
Ja, ja, der Z80, ein echter Dauerbrenner. Ich denk da gerade an die Platinen vom NDR-Klein Computer die da so im Keller rumstehen, BUS für 6 Karten, CPU-, 64KB-, AD-8x16 und Serielle-Karte sowie eine SBC2-Platine........vielleicht kann man die ja mal wieder zum Leben erwecken......... :? Aber wenn man bedenkt, das das alles mit einem ATmega88 zwei DRams und einem SD-Kartenslot heute sehr viel kleiner geht.......

Aber zurück zum AX81.
Gestern hab ich die Platine neben einigen anderen bestellt. Jetzt heiß es erstmal ca. 14 Tage warten und dann mal sehen, was man im Eifer des Gefechtes so angestellt hat..........

Gruß
TuxFan
Wunder gibt es immer wieder.......
Benutzeravatar
yeti
Beiträge: 2351
Registriert: Fr 27. Aug 2010, 14:48
Wohnort: Wrong Planet
Kontaktdaten:

Re: AX81 ein ZX81-Clone im ATmega (nach Jörg Wolfram)

Beitrag von yeti »

TuxFan hat geschrieben:Ja, ja, der Z80, ein echter Dauerbrenner. Ich denk da gerade an die Platinen vom NDR-Klein Computer die da so im Keller rumstehen, BUS für 6 Karten, CPU-, 64KB-, AD-8x16 und Serielle-Karte sowie eine SBC2-Platine........vielleicht kann man die ja mal wieder zum Leben erwecken......... :? Aber wenn man bedenkt, das das alles mit einem ATmega88 zwei DRams und einem SD-Kartenslot heute sehr viel kleiner geht.......
So'n richtiges System bei dem man an jede Leitung rankommt ist schon was Anderes als eine Emulation.
TuxFan hat geschrieben:Aber zurück zum AX81.
Gestern hab ich die Platine neben einigen anderen bestellt. Jetzt heiß es erstmal ca. 14 Tage warten und dann mal sehen, was man im Eifer des Gefechtes so angestellt hat..........
Na dann warten wir mal auf die Fortsetzung...
Zuletzt geändert von yeti am So 7. Feb 2016, 04:44, insgesamt 1-mal geändert.
𝖂𝖎𝖗 𝖐𝖔̈𝖓𝖓𝖊𝖓 𝖆𝖑𝖑𝖊𝖘 𝖆𝖚𝖘𝖘𝖊𝖗 𝖎𝖓 𝕱𝖗𝖚̈𝖍𝖑𝖎𝖓𝖌, 𝕾𝖔𝖒𝖒𝖊𝖗, 𝕳𝖊𝖗𝖇𝖘𝖙 𝖚𝖓𝖉 𝖂𝖎𝖓𝖙𝖊𝖗! – 𝕯𝖊𝖚𝖙𝖘𝖈𝖍𝖑𝖆𝖓𝖉.
"Du willst hier nicht klicken. Dies interessiert Dich nicht." — Yeti.
"DNA is a four letter word!" — Yeti.
Benutzeravatar
TuxFan
Beiträge: 1025
Registriert: So 6. Sep 2009, 11:18

Re: AX81 ein ZX81-Clone im ATmega (nach Jörg Wolfram)

Beitrag von TuxFan »

Hallo!
yeti hat geschrieben:...................Na dann warten wir mal auf die Fortsetzung...
Jetzt gehts lo_os....... :D

Sodele, heute ist die AX81-Platine gekommen. Lötkolben angeschmissen und Bauteile rausgesucht. Neben dem Löten habe ich einige Fotos gemacht um den Baufortschritt zu dokumentiern. Um die Bilderflut auf dem Server in Grenzen zu halten, werde ich nach dem kompletten Aufbau mal versuchen eine PDF-Dokumentation des gesamten Zusammenbaues anzufertigen.
Hier erstmal nur die Bilder von der Ober- und Unterseite der Platine sowie dem Aufbau des AX81 mit den notwendigen Schnittstellen (Tastatur, VGA, Video, SD-Karten-Slot und ISP) für den Test der AX81-Software von Jörg Wolfram. Damit sind auch die meisten Bauteile auf der Platine verlötet. Es fehlen nur noch 10 Widerstände und drei Wannenstecker auf der Platine für die zusätzlichen Schnittstellen.

Gruß
TuxFan
Dateianhänge
Ansicht der Oberseite
Ansicht der Oberseite
Ansicht der Unterseite
Ansicht der Unterseite
Draufsicht auf die Platine, die in den Gehäuseboden eingeschoben ist.
Draufsicht auf die Platine, die in den Gehäuseboden eingeschoben ist.
Wunder gibt es immer wieder.......
petersieg
Beiträge: 56
Registriert: Fr 5. Jun 2009, 08:10

Re: AX81 ein ZX81-Clone im ATmega (nach Jörg Wolfram)

Beitrag von petersieg »

Sehr schön!

Jetzt brauchen wir nur noch das ok, das alles funktioniert und die Eagle Layout Dateien,
dann kann es auch in der F64 Sammelbestellung weitergehen..

Prima!

Gruß, Peter
Benutzeravatar
TuxFan
Beiträge: 1025
Registriert: So 6. Sep 2009, 11:18

Re: AX81 ein ZX81-Clone im ATmega (nach Jörg Wolfram)

Beitrag von TuxFan »

Hallo, ist denn schon Weihnachten?
Noch nicht ganz, aber fast. Zumindest ist heute schon ein Tag der Freude denn der AX81 läuft. :D
Hatte zwar Anfangs beim Brennen einen unwilligen AVR8 burn-o-mat, aber wenn der nicht will, mußte halt die Kommandozeile mit avrdude direkt ran. So, AX81 geflasht und Fuses gebrannt und den Tastatur/Keyboard-umschalter betätigt und siehe da, er ist ja schon da. :shock: Das sieht ja aus wie vor 30 Jahren............... :D .......lang, lang ist es her.
Den Strom wieder abgeschaltet und die gestern noch vorbereitete SD-Karte rein und Strom wieder an. SD-Karte beim booten erkannt und mal eins der Programme geladen, klappt auch.
So nun noch den Rest der Bauteile einlöten und noch ein paar Softwaretests und dann..................

Weitere Bilder gibt es morgen.

Gruß
TuxFan
Wunder gibt es immer wieder.......
Benutzeravatar
TuxFan
Beiträge: 1025
Registriert: So 6. Sep 2009, 11:18

Re: AX81 ein ZX81-Clone im ATmega (nach Jörg Wolfram)

Beitrag von TuxFan »

Hallo!
So jetzt sind alle Bauteile auf der Platine verstaut und verzurrt. ;) Der ATmega1284p und der 74AHC125 sind in ihren Fassungen eingestöpselt sowie die Lötbrücken SJ2 und SJ3 gesetzt, damit der 74AHC125 bei eingesetzter SD-Karte freigegeben ist. Aber Achtung, nur der 74AHC125 ist 5V und 3,3V-tolerant wenn er mit 3,3V betrieben wird.
Es hat sich herausgestellt, daß es besser ist, zuerst alle Bauteile einzulöten (auch die Bauteile für I2C sowie serielle und parallele Schnittstelle, es sei denn man will sie garnicht haben) und ganz zum Schluß die Tests mit eingesetzten IC's zu machen. Ein Heraushebeln des ATmega aus der Fassung ist bei der Bauteildichte etwas suboptimal.
Noch 3 Bilder von der fertig bestückten Platine und der VGA-Bildschirmausgabe.

Jetzt müssen noch ein paar Software-Tests gemacht werden und die Platine fest in das Gehäuse eingebaut werden und zum Schluß noch das Bauheft und die BOM gestrickt werden......

Allen noch ein schönes Weihnachtsfest.

Gruß
TuxFan
Dateianhänge
Voll bestückte Platine
Voll bestückte Platine
Start-Bildschirmausgabe
Start-Bildschirmausgabe
Ausgabe des LLIST-Befehls von Tape 1
Ausgabe des LLIST-Befehls von Tape 1
Wunder gibt es immer wieder.......
Antworten