JU+TE-Computer-2013

Alle Projekte hier herein, egal ob mit einem Atmel, Pic, oder einen anderen µC realisiert
Benutzeravatar
unick59
Beiträge: 134
Registriert: Di 23. Jun 2009, 11:14
Wohnort: Heideblick

Re: Eagle lib für U88xxM/D für JU+TU-2013

Beitrag von unick59 »

@Pic18F2550
Sag mal Pic was bastelste denn da? Ist ja fast wie mein Maxi-TINY :DAUMENHOCH
Ich würde abber das ganze kleine Geraffel in ne CPLD packen.
Und dann Z80, Propeller, Speicher...alles da ran.
Dann erübrigt sich auch die Diskussion um Levelshifter, wenn man die CPLD-Pins richtig wählt. Das kann man meines Wissens nach durch Beschaltung der entsprechenden Spannungs-Pin der CPLD abhandeln (beim XC....).
Ich habe aber persönlich bisher keine schlechten Erfahrungen mit Spannungsteiler gemacht. Und an derartigen Problemchen bastele ich nu schon ne weile. Selbst nur mit Längswiderstand von ca 1k und ohne Querwiderstand nach Masse ist mir bisher noch kein Proppin gestorben.

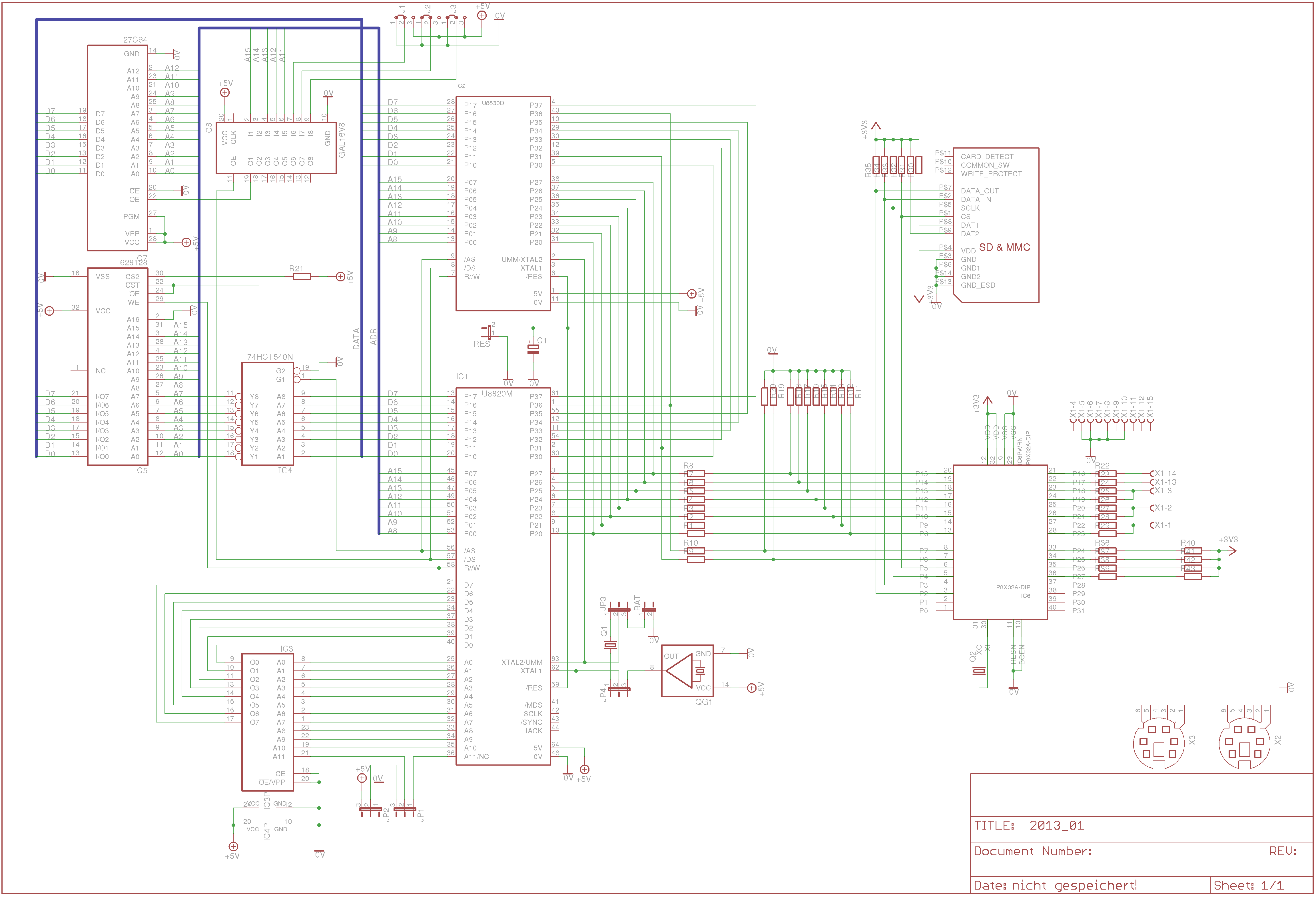
Hab mal meinen Schaltplan als jpg rangehangen. Wegrationalisieren würde ich dabei heute Vdip-Modul und Busregister dafür. Und dann dafür SD-Card an Propeller ran.

Grüße
Uwe
schematic.JPG
Benutzeravatar
PIC18F2550
Beiträge: 2857
Registriert: Fr 30. Sep 2011, 13:08

Re: Eagle lib für U88xxM/D für JU+TU-2013

Beitrag von PIC18F2550 »

Neee würde mir im Ernst nieeee einfallen :LACHEN :LACHEN :LACHEN
JU+TU-2013_SLP.png
JU+TU-2013_LP.png
Ich würde abber das ganze kleine Geraffel in ne CPLD packen.

Das Geraffel habe ich endsorgt :lol:
Gruß
PIC18F2550

drone265/278
Barbarus hic ergo sum, quia non intellegor ulli.
Ein Barbar bin ich hier, da ich von keinem verstanden werde.
ʎɐqǝ ıǝq ɹnʇɐʇsɐʇ ǝuıǝ ɹǝpǝıʍ ǝıu ǝɟnɐʞ ɥɔı ´uuɐɯ ɥo
Benutzeravatar
PIC18F2550
Beiträge: 2857
Registriert: Fr 30. Sep 2011, 13:08

Re: Eagle lib für U88xxM/D für JU+TU-2013

Beitrag von PIC18F2550 »

Hmmm,

Reichelt und Conrad machen mich bei dem Thema Z8 mit ihren bestand schon etwas nachdenklich.

Wehr kähme da als brauchbarer Ersatzlieferant in Frage?
Gruß
PIC18F2550

drone265/278
Barbarus hic ergo sum, quia non intellegor ulli.
Ein Barbar bin ich hier, da ich von keinem verstanden werde.
ʎɐqǝ ıǝq ɹnʇɐʇsɐʇ ǝuıǝ ɹǝpǝıʍ ǝıu ǝɟnɐʞ ɥɔı ´uuɐɯ ɥo
Benutzeravatar
PIC18F2550
Beiträge: 2857
Registriert: Fr 30. Sep 2011, 13:08

Re: Eagle lib für U88xxM/D für JU+TU-2013

Beitrag von PIC18F2550 »

Hallo unick59,
unick59 hat geschrieben:Selbst nur mit Längswiderstand von ca 1k und ohne Querwiderstand nach Masse ist mir bisher noch kein Proppin gestorben.
das ist OK wenn der Prop arbeitet dann verbrät er den zusätzlichen Strom da muß dann der 3,3V Regler wehniger liefern.
Das Proplem ist wenn der Prop schläft dann zieht er zu wehnig Strom und durch den zusätzlich über die längswiederstände zufließende Srom verursacht einen Spannungsanstieg der 3,3V und der Regler macht zu damit steigt die Spannung über die 3,3V.

Berechnung (annahme 8x1k = 100ohm und alle auf H (5V))

5V-3,3V
---------- = 17mA
100

Jede aktive COG verbraucht bei 80 MHz ca. 15 mA.
Jede aktive COG verbraucht bei 10 MHz ca. 1 mA.
Bei einem wait* Befehl liegt der Varbrauch ca. bei 1/10 zum Normalzustand.


Wenn du genug verbrätst ist das kein thema aber allein an diesen kleinen beispiel sihst du schon wie gefährlich nahe das an einer zerstörung liegt.

Wenn du eine etwas Zeitkritische schaltung hast so kannst du den wiederstand gegen masse so auslegen das ein Spannungsteiler für 4V herrauskommt also 4k verwenden.
Gruß
PIC18F2550

drone265/278
Barbarus hic ergo sum, quia non intellegor ulli.
Ein Barbar bin ich hier, da ich von keinem verstanden werde.
ʎɐqǝ ıǝq ɹnʇɐʇsɐʇ ǝuıǝ ɹǝpǝıʍ ǝıu ǝɟnɐʞ ɥɔı ´uuɐɯ ɥo
Benutzeravatar
TuxFan
Beiträge: 1025
Registriert: So 6. Sep 2009, 11:18

Re: Eagle lib für U88xxM/D für JU+TU-2013

Beitrag von TuxFan »

PIC18F2550 hat geschrieben:...........Wehr kähme da als brauchbarer Ersatzlieferant in Frage?
Na, schau mal hier nach : http://de.farnell.com/jsp/search/browse ... allpartial
oder hier und bestellst : https://hbe-shop.de/navi.php?suchausdru ... ihcrcgk955
Man sollte auch mal über den Tellerrand von R und C schauen, da fängt die bunte Welt der Elektronik doch erst an. :lol:
Gruß
TuxFan
Wunder gibt es immer wieder.......
Benutzeravatar
PIC18F2550
Beiträge: 2857
Registriert: Fr 30. Sep 2011, 13:08

Re: Eagle lib für U88xxM/D für JU+TU-2013

Beitrag von PIC18F2550 »

In wie weit ist der 86E30 kompartiebel da gbt es doch einige andere Funktionen?
Aber auch in der Außen beschaltung(pin's) scheind es das es keine Baugleiche Typen zum UB88xxM/D gibt.
Gruß
PIC18F2550

drone265/278
Barbarus hic ergo sum, quia non intellegor ulli.
Ein Barbar bin ich hier, da ich von keinem verstanden werde.
ʎɐqǝ ıǝq ɹnʇɐʇsɐʇ ǝuıǝ ɹǝpǝıʍ ǝıu ǝɟnɐʞ ɥɔı ´uuɐɯ ɥo
Benutzeravatar
PIC18F2550
Beiträge: 2857
Registriert: Fr 30. Sep 2011, 13:08

Re: Eagle lib für U88xxM/D für JU+TU-2013

Beitrag von PIC18F2550 »

Es entwickelt sich was. :DAUMENHOCH
JU+TU-2013_SLP.png
JU+TU-2013_LP.png
Es fehlen noch:
serieller EEPROM mit seinen Wiederständen
Verbindung zu MAUS und KEYBORD Buchse
Spannungsregler
Buchse für restliche freie Pinns
Propplug- Zum Programmieren(4 Pins)
Stützkondensatoren
Gruß
PIC18F2550

drone265/278
Barbarus hic ergo sum, quia non intellegor ulli.
Ein Barbar bin ich hier, da ich von keinem verstanden werde.
ʎɐqǝ ıǝq ɹnʇɐʇsɐʇ ǝuıǝ ɹǝpǝıʍ ǝıu ǝɟnɐʞ ɥɔı ´uuɐɯ ɥo
Benutzeravatar
unick59
Beiträge: 134
Registriert: Di 23. Jun 2009, 11:14
Wohnort: Heideblick

Re: Eagle lib für U88xxM/D für JU+TU-2013

Beitrag von unick59 »

@Pic
Die integrierten Eingangsschutzdioden verkraften die 1,7mA problemlos. Mal 10 macht 17mA die zum Spannungsregler hin fließen, das ist mir alles durchaus klar nach über 40 Jahren Beschäftigung mit Elektronik.
Und ja, du hast Recht, ich verbrate etwas Strom: Bei mir hat jeder Regler, insbesondere bei Bastelaufbau, ne Vorlast.
Das hab ich mal vor Urzeiten so gelernt.
Also unter den von dir genannten Bedingungen geht die Spannung am Spannungsregler bei meinem Aufbau um 100 mV nach oben. Und der Prop ist robust! Die Gefahr ist eher das durch den zufließenden Strom in den Spannungsregler hinein, das Ding anfängt wild zu schwingen bei schlechter Abblockung. Das ist ein bekanntes Problem.
...Ich hab die Querwiderstände ja auch normalerweise drinne.
Was willst du denn nun mit deinem Aufbau realisieren? Das 6k- System?

Der äquivalenteste Ersatz ist wohl der Z86C93 für den 8830, hat halt nur keinen internen Rom.

mfg
Uwe
Benutzeravatar
PIC18F2550
Beiträge: 2857
Registriert: Fr 30. Sep 2011, 13:08

Re: Eagle lib für U88xxM/D für JU+TU-2013

Beitrag von PIC18F2550 »

Hi,
Die Erklärung ist für die beginner dammit sie das Problem besser verstehen.(Ich denke das jedenfals) :twisted:

Und zum schluß gibt es eine einfache auf jeden Fall Funktionierende Lösung.
unick59 hat geschrieben:Was willst du denn nun mit deinem Aufbau realisieren? Das 6k- System?
daran habe ich noch garnicht gedacht erstmal eine Lösung wo alle chips verwendet werden können.

0000H-07FFH EPROM Basic vom 8830
0800H-0FFFH EPROM Basis I/O Funktionen
1000H-FFFFH SRAM Frei verwendbar

In den Basis funktionen ist dann ein Loader der vom Prop die Programme laden kann (von SD-Karte)

Ob der bei 2k oder mehr wird weis ich noch nicht.

Beim Basic machen mir noch solche Dinge wie Autorun die Startadresse oder der Test Kopfschmerzen am liebsten würde ich diese Funktionen Löschen aber ich weis nicht wie die Programme dann bei einem echten 8830 Verrückt spielen.
Gruß
PIC18F2550

drone265/278
Barbarus hic ergo sum, quia non intellegor ulli.
Ein Barbar bin ich hier, da ich von keinem verstanden werde.
ʎɐqǝ ıǝq ɹnʇɐʇsɐʇ ǝuıǝ ɹǝpǝıʍ ǝıu ǝɟnɐʞ ɥɔı ´uuɐɯ ɥo
Benutzeravatar
PIC18F2550
Beiträge: 2857
Registriert: Fr 30. Sep 2011, 13:08

Re: Eagle lib für U88xxM/D für JU+TU-2013

Beitrag von PIC18F2550 »

Ich habe jetzt ersteinmal das /DM signal in die Speicherverwaltung eingebunten.

So stehen mir maximal 64k Programmcode und 64k Datenspeicher zur verfügung.
JU+TU-2013_SLP.png
Ich weis garnicht ob das der JU+TE überhaupt die Speicher unterscheidet.
Gruß
PIC18F2550

drone265/278
Barbarus hic ergo sum, quia non intellegor ulli.
Ein Barbar bin ich hier, da ich von keinem verstanden werde.
ʎɐqǝ ıǝq ɹnʇɐʇsɐʇ ǝuıǝ ɹǝpǝıʍ ǝıu ǝɟnɐʞ ɥɔı ´uuɐɯ ɥo
Antworten