Technische Fragen zur Sammelbestellung

Alles zum Thema Hardware rund um die Propellerchips und den Hive.
stesch99
Beiträge: 27
Registriert: Mo 16. Nov 2009, 15:47

Re: Technische Fragen zur Sammelbestellung

Beitrag von stesch99 »

TuxFan hat geschrieben:Hallo!
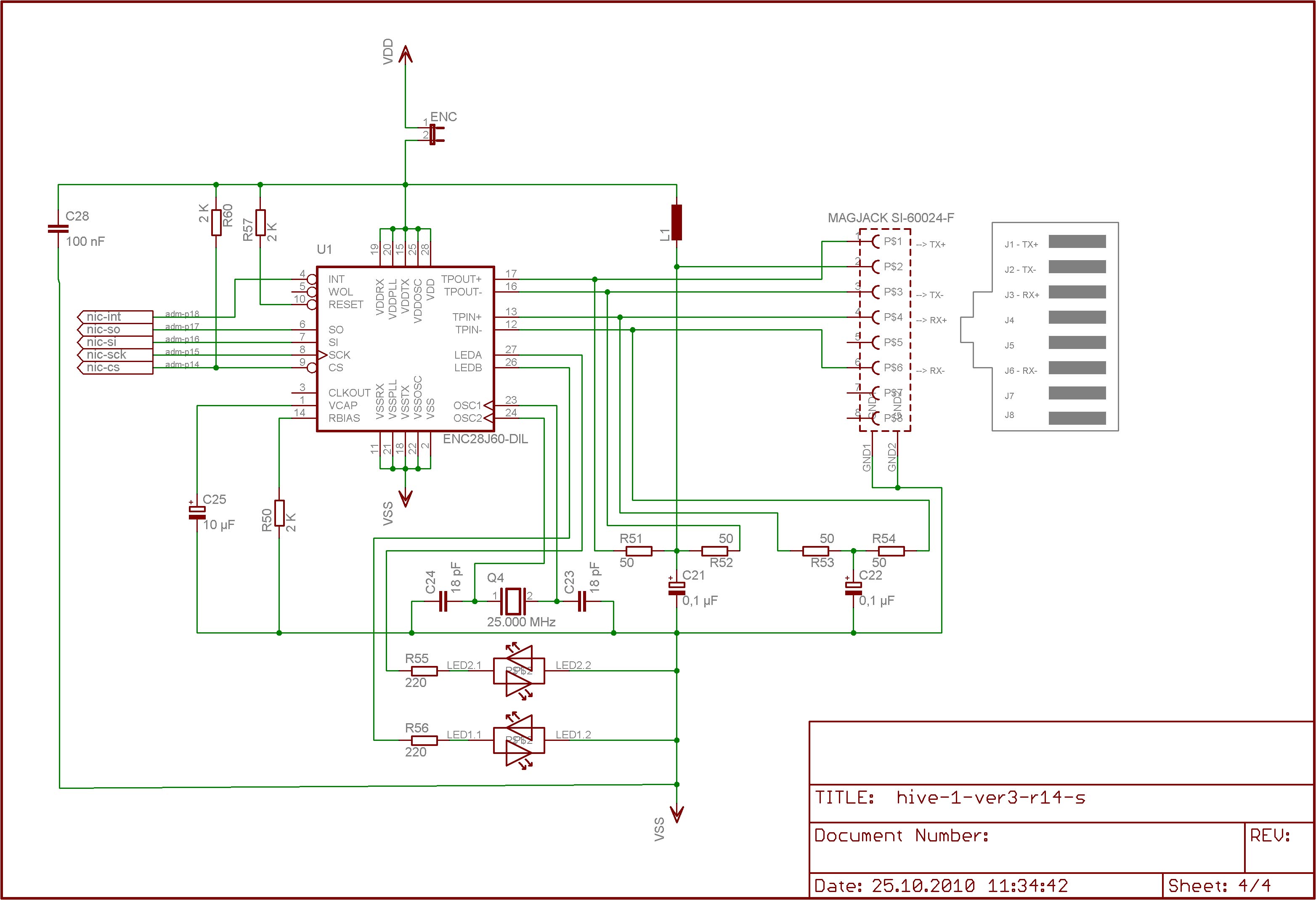
stesch99 hat geschrieben:..................Bei mir entstand gerade noch eine Frage zur Ethernet-Buchse (Magjack).
Diese Buchse (ST-60062-F) war ja schon für die letzte Version so gut wie nicht mehr beschaffbar.
I................
Laut Plan war und ist es die Buchse SI-60064-F.
Gibt es z.Zt. hier :
https://www.it-wns.de/themes/kategorie/ ... 0&source=2
und hier
http://www.csd-electronics.de/de/index.htm

Gruß
TuxFan
Hallo Tuxfan!

Vielen Dank für die Informationen zur Lieferbarkeit. Als ich damals meine 2 Hive gebaut habe, gab es einen echten Engpaß bei der Lieferbarkeit. Ich denke, daß ich meine Bestellung jetzt schon mal starte, bevor die nächsten 50 HIVE gebaut werden und der Markt wieder wie leergefegt ist. ;)

Der Link bei IT-WNS verweist auf auf den Typ ST-60024-F.

Der Link bei CSD-Electronics mit der damaligen Bestellnummer 015-54084
verweist allerdings mittlerweile auf den Typ ST-60062-F, welchen ich damals auch
als Ersatztyp genommen hatte.

Der andere bei CSD-Electronics verfügbare Magjack hat die Bestellnummer 015-54085 und ist der Typ ST-60024-F.

Könnt Ihr das bitte entsprechend als Hinweis für die Besteller in der Stückliste
und/oder als Bestellhinweis vermerken, damit da nichts in die falsche Richtung geht!

Gruß Steffen
Benutzeravatar
drohne235
Administrator
Beiträge: 2284
Registriert: So 24. Mai 2009, 10:35
Wohnort: Lutherstadt Wittenberg
Kontaktdaten:

Re: Technische Fragen zur Sammelbestellung

Beitrag von drohne235 »

Als Tip, wenn man sich bei der LAN-Buchse nicht sicher ist: Vor dem Einlöten unbedingt durchklingeln - das Ding lötet sich bestimmt ziemlich schlecht wieder aus.
"Ob Sie denken, dass Sie es können, oder ob Sie denken, dass Sie es nicht können - in beiden Fällen haben Sie recht." Henry Ford
Ingo
Beiträge: 42
Registriert: Sa 12. Sep 2009, 18:10

Re: Technische Fragen zur Sammelbestellung

Beitrag von Ingo »

Hi,

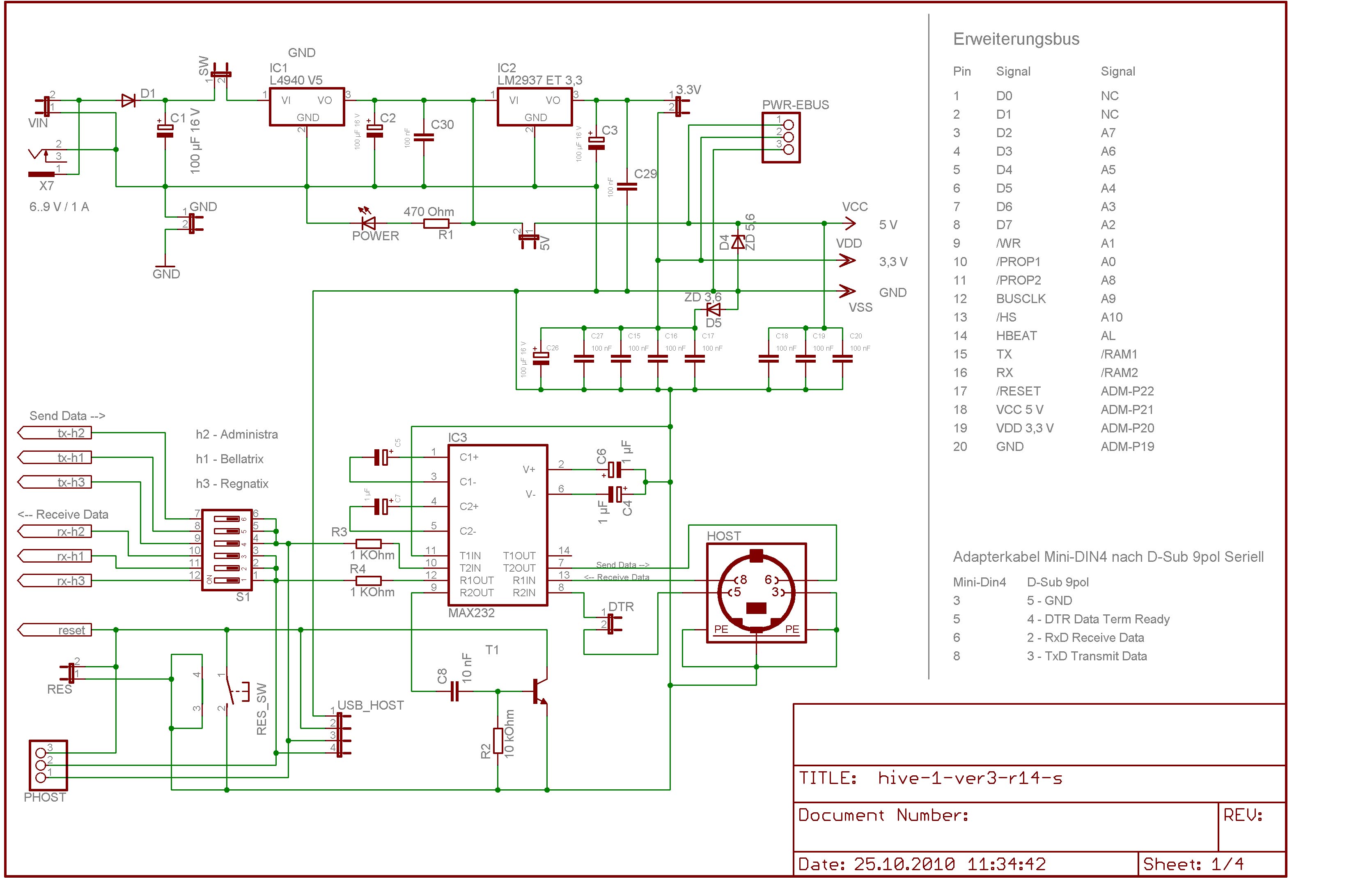
ich würde die Audio-Ecke auf jeden Fall verändern!

1. auf den Pins 3 und 5 ist ein (signal(amplituden)abhängiger) Gleichspannungsoffset
2. die Grenzfrequenz des Tiefpasses beträgt 1/(2*pi*270Ohm*10nF)=59kHz, das ist viel zu hoch und kann unerwünschte HF-Anteile zum nachfolgenden Verstärker leiten mit der Folge von Verzerrungen oder gar Beschädigungen bei hohen Amplituden
3. die kapazitive belastung der Propellerausgänge ist mit 10nF unnötig hoch, was ebenfalls zu Verzerrungen mind. aber zu unnötig hohen Impulsströmen auf Signal und Masseleitungen führt

Ich schlage daher vor, die Schaltung wie hier gezeigt, zu verändern. Diese Schaltung ist erprobt!

Der Ausgang ist gleichspannungsfrei, und enthält keine (kaum) Frequenzanteile > 14 kHz. Mehr werden auch nicht (gewollt) erzeugt.
hivesound02.jpg
Edit: R77/78 (Bezeichnung meines Schaltungssplitters) sind ggf. entbehrlich.

Gruß Ingo.
_____________________________________________________________________
Bitte bestätigen Sie den Verlust Ihrer Daten mit <ENTER>.
Press any key to continue, or any other key to abort. . . . . . . . . . // Drohne103
Benutzeravatar
drohne235
Administrator
Beiträge: 2284
Registriert: So 24. Mai 2009, 10:35
Wohnort: Lutherstadt Wittenberg
Kontaktdaten:

Re: Technische Fragen zur Sammelbestellung

Beitrag von drohne235 »

Die Pins 3 & 5 werden im Normalfall mit Jumpern zu Pins 4 & 6 gebrückt. Dahinter führt das Audiosignal über zwei Kondensatoren zur Klinkenbuchse - das ist somit gleichspannungsfrei. Der Rest der Schaltung ist soweit auch getestet und ich kann da keine Probleme feststellen - weder in meinem Verstärker, noch an kleinen Aktivboxen, die ich zeitweise angeschlossen habe.

Gerade für den Fall das jemand an der Audioschaltung selbst etwas machen möchte, ist ja der Pinheader AD-Bridge vorhanden: einfach die Jumper ziehen und eine eigene Platine aufstecken - falls da irgendwer vorhat eine teure Stereoanlage mit dem Signal zu quälen, kann er auf der Platine mit dem Siganl veranstalten was er will... ;) Für den Normalbenutzer mit der 10,- € Aktivbox ist das so ausreichend denk ich. Aber danke für den Hinweis. :)
"Ob Sie denken, dass Sie es können, oder ob Sie denken, dass Sie es nicht können - in beiden Fällen haben Sie recht." Henry Ford
Benutzeravatar
drohne235
Administrator
Beiträge: 2284
Registriert: So 24. Mai 2009, 10:35
Wohnort: Lutherstadt Wittenberg
Kontaktdaten:

Re: Technische Fragen zur Sammelbestellung

Beitrag von drohne235 »

Neue Board-Version: Ingo hat dem Board nochmal den letzten Schliff gegeben und die Masseführung für den Audioteil sowie die Leitungsführung allgemein für die Versorgungsspannungen optimiert.

Die Änderungen im Überblick:
  • Layout-Korrektur: Audiobuchse hat separate VSS-Ltg. von Administra (dazu einige Leiterzüge von Hand optimiert)
  • Leiterzugbreite von VCC und VDD vergrößert auf bis zu 1,016 mm, je nach Möglichkeit
  • Auf Top- und Bottom-Layer Masseflächen eingeführt (Polygone an VSS geführt), VSS-Leitung zur Audiobuchse ist NICHT bestandteil der Polygone, um auf dieser Leitung massestromabhängige Spannungsabfälle im Audiosignal zu vermeiden
"Ob Sie denken, dass Sie es können, oder ob Sie denken, dass Sie es nicht können - in beiden Fällen haben Sie recht." Henry Ford
Benutzeravatar
frida
Beiträge: 40
Registriert: Di 1. Sep 2009, 18:28
Wohnort: Middelfart Dänemark

Re: Technische Fragen zur Sammelbestellung

Beitrag von frida »

Hallo
Ist es möglich, ein Paar Pullup-Widerstände auf RAM-Schaltungen zu erhalten. / CS und / WE

drohne085
Benutzeravatar
drohne235
Administrator
Beiträge: 2284
Registriert: So 24. Mai 2009, 10:35
Wohnort: Lutherstadt Wittenberg
Kontaktdaten:

Re: Technische Fragen zur Sammelbestellung

Beitrag von drohne235 »

@frida: /CS & /WR haben Pullup-Widerstände. :) Das ist in der Schaltung (schema3) etwas unübersichtlich:
  • /CS - R69
  • /WR - R68
"Ob Sie denken, dass Sie es können, oder ob Sie denken, dass Sie es nicht können - in beiden Fällen haben Sie recht." Henry Ford
Benutzeravatar
drohne235
Administrator
Beiträge: 2284
Registriert: So 24. Mai 2009, 10:35
Wohnort: Lutherstadt Wittenberg
Kontaktdaten:

Re: Technische Fragen zur Sammelbestellung

Beitrag von drohne235 »

Update 3: Aller guten Dinge sind drei - im Folgenden die finalisierte Version des neuen Boards.

Die Änderungen im Überblick:
  • Zusätzlicher Reset-Taster
  • Lagekorrektur einer Befestigungsbohrung und des Busverbinders
  • Lagekorrektur Buchsen auf Bündigkeit
  • 2 zusätzliche optional bestückbare Kondensatoren C9/10 (für Tiefpass mit 6dB/Oktave, dann statt Audiopinholder nur 2 Widerstände bestücken und R23/24 weglassen - Bestückung Ingo)
  • Etliche Feinkorrekturen
  • Resettaster Metallrahmen anschließbar gemacht (Bibliotheksänderung)
  • KZH korrigiert (3 Löcher fallen weg, da Stützstifte und Bohrungsdurchmesser vergrößert)
  • Optional zu bestückende R72/74 (1 kOhm) eingefügt. Damit ist 2. Audio-Variante (Ingo) bestückbar trotz Pinholder.
  • Diverse Optimierungen
  • Diverse Korrekturen
Dateianhänge
schema4.jpg
schema3.jpg
schema2.jpg
schema1.jpg
place.jpg
bottop2.jpg
bottop1.jpg
bot.jpg
top.jpg
"Ob Sie denken, dass Sie es können, oder ob Sie denken, dass Sie es nicht können - in beiden Fällen haben Sie recht." Henry Ford
Benutzeravatar
scotty
Beiträge: 75
Registriert: Di 30. Jun 2009, 11:53
Wohnort: Berlin - Planet ERDE

Re: Technische Fragen zur Sammelbestellung

Beitrag von scotty »

Hallo drohne235,

stelltst Du von der endgültigen Version der Platine auch die Eagle-Dateien ins Forum? Ich finde es bei der Bestückung immer sehr hilfreich, Schaltung und Board vor mir auf dem Monitor zu haben.
HIVEs 064 & 176
Benutzeravatar
drohne235
Administrator
Beiträge: 2284
Registriert: So 24. Mai 2009, 10:35
Wohnort: Lutherstadt Wittenberg
Kontaktdaten:

Re: Technische Fragen zur Sammelbestellung

Beitrag von drohne235 »

Platinendaten, Stückliste, Datenblätter finden sich jetzt im Bereich Download der Webseite:

http://hive-project.de/downloads/28
"Ob Sie denken, dass Sie es können, oder ob Sie denken, dass Sie es nicht können - in beiden Fällen haben Sie recht." Henry Ford
Antworten