Technische Fragen zur Sammelbestellung

Alles zum Thema Hardware rund um die Propellerchips und den Hive.
stephan
Beiträge: 83
Registriert: Di 28. Sep 2010, 11:38
Wohnort: München

Re: Technische Fragen zur Sammelbestellung

Beitrag von stephan »

TuxFan hat geschrieben:Was aber jeder daraus lernen kann :
Versuch macht kluch! :D
Vielen Dank TuxFan für die Mühe und Klarstellung. Das hat bei der Designentscheidung sehr geholfen.

Wir haben den KZH noch grad so untergebracht.

Schönens Sonntagabend noch!
Stephan
Benutzeravatar
drohne235
Administrator
Beiträge: 2284
Registriert: So 24. Mai 2009, 10:35
Wohnort: Lutherstadt Wittenberg
Kontaktdaten:

Re: Technische Fragen zur Sammelbestellung

Beitrag von drohne235 »

Folgende Idee zum Pinheader für externe SD-Card:

SD-D3 ist das ChipSelect-Signal für die SD-Card. Wenn man jetzt neben der onBoard-Karte noch eine weitere Karte über den Pinheader anschließt, und das CS-Signal negiert (im einfachsten Fall mit einem Transistor), so könnte man theoretisch ein zweites SD-Laufwerk am Hive anschließen - sofern man die Umschaltung in der Software integrieren könnte. Aber rein von der Hardware müsste das doch funktionieren - was meint ihr?
"Ob Sie denken, dass Sie es können, oder ob Sie denken, dass Sie es nicht können - in beiden Fällen haben Sie recht." Henry Ford
Benutzeravatar
drohne235
Administrator
Beiträge: 2284
Registriert: So 24. Mai 2009, 10:35
Wohnort: Lutherstadt Wittenberg
Kontaktdaten:

Re: Technische Fragen zur Sammelbestellung

Beitrag von drohne235 »

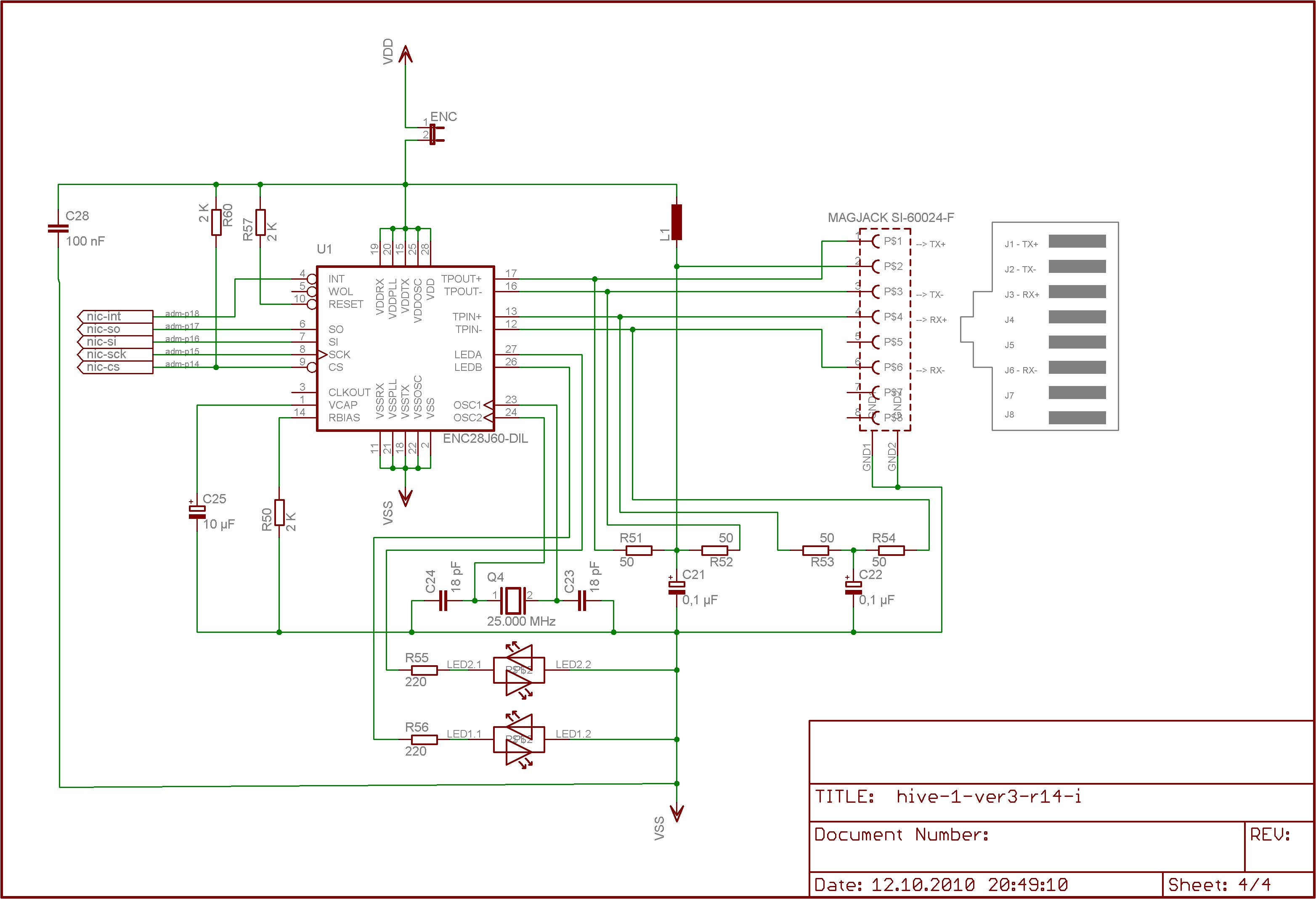
So, hier mal die ersten Bilder der neuen Platine von Stephan.

Änderungen zur Vorversion:
  • RTC an Administra + Knopfzellenhalter liegend für CR12xx
  • Passstifte für anderen SD-Connector-Typ (müssen jetzt hoffentlich nicht mehr gekappt werden)
  • Pinheader für externes SD-Laufwerk
  • Pinheader für externe Audioverarbeitung
  • Soundpatch eingearbeitet
  • Bessere Leitungsführung ENC/Quarz
  • Sperrflächen für Durchkontaktierungen unter Quarzen
  • Neuordnung LED's/Schalterbelegung - stimmt jetzt mit der Reihenfolge der Chips überein :)
  • Pinheader USB-Host
  • I2C von Regnatix auf Expansionsbus
  • Jumper für LAN-Power
  • Jumper für DTR-Signal
So, ich hoffe ich hab nix vergessen.
Dateianhänge
hive-r14i-beta1-sheet4.jpg
hive-r14i-beta1-sheet3.jpg
hive-r14i-beta1-sheet2.jpg
hive-r14i-beta1-sheet1.jpg
hive-r14i-beta1-best.jpg
hive-r14i-beta1-topbot.jpg
"Ob Sie denken, dass Sie es können, oder ob Sie denken, dass Sie es nicht können - in beiden Fällen haben Sie recht." Henry Ford
Benutzeravatar
oog
Beiträge: 103
Registriert: Do 30. Jul 2009, 14:12
Kontaktdaten:

Re: Technische Fragen zur Sammelbestellung

Beitrag von oog »

Vielen Dank für die Schaltbilder.

Könnt Ihr bitte die Eagle-Files auch hochladen? Beim kurzen Drüberblicken fielen mir ein paar ungünstig platzierte Vias auf, die beim Löten leicht zu unbemerkten Kurzschlüssen führen können, z.B. bei IC8 Pin6 - Pin7, oder Regnatix Pin5 - Pin6.
Auf dem Bild kann ich jedoch nicht alles erkennen.

Die Leitungen von IC8 nqch Q5 könnte man kürzer verlegen, wenn man IC8 um 1 Raster nach unten setzt. Dann kann man Q5 von unten nach oben (bezogen auf die RTC) verlegen. Auf der Lötseite sollte man unter dem Uhrenquarz zusätzlich eine Massefläche legen, an welcher man den Quarz festlöten kann.

Klasse finde ich, dass die EEPROMS nun im Raster zu liegen scheinen. Das vereinfacht den Aufbau einer Aufsteck-Umschaltplatine auf Lochraster.

Gruß, oog :B4
Benutzeravatar
TuxFan
Beiträge: 1025
Registriert: So 6. Sep 2009, 11:18

Re: Technische Fragen zur Sammelbestellung

Beitrag von TuxFan »

Vielen Dank für die Blumen...... ähhh..... Schaltpläne latürnich.

Für die o.a. Vias kann man die Lötstoppmaske so einstellen, daß diese vom Lötstopplack abgedeckt werden und damit ein unbeabsichtigter Kurzschluß durch eine Lötbrücke weitestgehends vermieden werden kann. Damit kann man auch unterhalb von Quarzen mit Vias operieren ohne einen Kurzschluß über das Quarzgehäuse zu produzieren.

Bei der RTC wäre ich auch für eine Lösung, bei der der Quarz näher am Ort seiner Nützlichkeit (Pin 1 und 2 von IC8) ist.

Das wäre es auf den ersten Blick erst mal.

Gruß
TuxFan
Wunder gibt es immer wieder.......
Benutzeravatar
drohne235
Administrator
Beiträge: 2284
Registriert: So 24. Mai 2009, 10:35
Wohnort: Lutherstadt Wittenberg
Kontaktdaten:

Re: Technische Fragen zur Sammelbestellung

Beitrag von drohne235 »

Gute Hinweise. Marodierende Via's verschieben wir dann ganz zum Schluss, da solche manuellen Änderungen mit jedem AUtorouterdurchlauf ja wieder hinfällig sind. Hab ich auch schon beim ersten Board gemacht. Eagle ist da nicht fein, wenn man nicht aufpasst setzt das Programm rücksichtslos ein Via zwischen zwei IC-Pins. :shock:

Momentan optimieren wir noch den SD-Connector. Ich hab grad die beiden Lötpads verschoben, so dass sie für die kurze und mittlere Version passen sollte. Was haltet ihr von der Idee mit dem zweiten Laufwerk, könnte das funktionieren?
"Ob Sie denken, dass Sie es können, oder ob Sie denken, dass Sie es nicht können - in beiden Fällen haben Sie recht." Henry Ford
Benutzeravatar
laserjones
Beiträge: 291
Registriert: Fr 19. Jun 2009, 10:38
Wohnort: Hennef
Kontaktdaten:

Re: Technische Fragen zur Sammelbestellung

Beitrag von laserjones »

Was haltet ihr von der Idee mit dem zweiten Laufwerk, könnte das funktionieren?
Idealerweise sollte es so sein, dass man dann wahlweise auch nur das externe benutzen kann, damit man - wie erwähnt - je nach Gehäuse-Design die Option hat, es direkt in die Gehäusewand einzubauen.
Momentan ist richtig, momentan ist gut – nichts ist wirklich wichtig, nach der Ebbe kommt die Flut. (Herbert Grönemeyer)
stephan
Beiträge: 83
Registriert: Di 28. Sep 2010, 11:38
Wohnort: München

Re: Technische Fragen zur Sammelbestellung

Beitrag von stephan »

oog hat geschrieben: Die Leitungen von IC8 nqch Q5 könnte man kürzer verlegen, wenn man IC8 um 1 Raster nach unten setzt. Dann kann man Q5 von unten nach oben (bezogen auf die RTC) verlegen.
TuxFan hat geschrieben: Bei der RTC wäre ich auch für eine Lösung, bei der der Quarz näher am Ort seiner Nützlichkeit (Pin 1 und 2 von IC8) ist.
Habe die Position von IC8 und Q5 vertauscht. Näher geht der Quarz jetzt nicht mehr ran. Siehe Bild1.
Bild1.jpg
oog hat geschrieben: Beim kurzen Drüberblicken fielen mir ein paar ungünstig platzierte Vias auf, die beim Löten leicht zu unbemerkten Kurzschlüssen führen können, z.B. bei IC8 Pin6 - Pin7, oder Regnatix Pin5 - Pin6.
Auf dem Bild kann ich jedoch nicht alles erkennen.
Habe den die Designrules anders eingestellt (Clearance Via-Pad = 20mil). Jetzt meckert der Autorouter solche Stellen an - siehe Bild 2 - und routet sie anschliessend ordentlich durch - siehe Bild 3.
Bild2.jpg
,
Bild3.jpg
TuxFan hat geschrieben: Für die o.a. Vias kann man die Lötstoppmaske so einstellen, daß diese vom Lötstopplack abgedeckt werden und damit ein unbeabsichtigter Kurzschluß durch eine Lötbrücke weitestgehends vermieden werden kann. Damit kann man auch unterhalb von Quarzen mit Vias operieren ohne einen Kurzschluß über das Quarzgehäuse zu produzieren.
Hab die DR Einstellung mal so gemacht. Ergebnis siehe Bild1-3.

Danke für die hilfreichen Hinweise.

Gruß
Stephan
Benutzeravatar
drohne235
Administrator
Beiträge: 2284
Registriert: So 24. Mai 2009, 10:35
Wohnort: Lutherstadt Wittenberg
Kontaktdaten:

Re: Technische Fragen zur Sammelbestellung

Beitrag von drohne235 »

Habe den die Designrules anders eingestellt (Clearance Via-Pad = 20mil). Jetzt meckert der Autorouter solche Stellen an - siehe Bild 2 - und routet sie anschliessend ordentlich durch - siehe Bild 3.
Wieder was dazugelernt. :)
"Ob Sie denken, dass Sie es können, oder ob Sie denken, dass Sie es nicht können - in beiden Fällen haben Sie recht." Henry Ford
stephan
Beiträge: 83
Registriert: Di 28. Sep 2010, 11:38
Wohnort: München

Re: Technische Fragen zur Sammelbestellung

Beitrag von stephan »

drohne235 hat geschrieben:Wieder was dazugelernt. :)
Na, was soll ich da sagen. Mir raucht der Kopf von all dem Eagle gelerne die letzten Tage. Macht Spass - daruf kommts ja an. :)
Antworten