Mal als kleinen Einblick in eine meiner Bastelarbeiten :
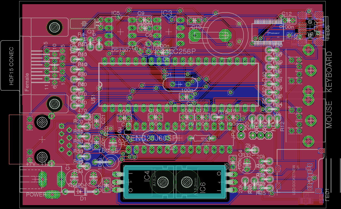
Eins meiner derzeitigen Hardwareprojekte ist ein Mini-Computer mit einem Propeller-Chip. Deswegen MonoProp genannt. Planung erfolgt mit Eagle-Freeware-Version.
Folgende Ausstattung :
1 x Gehäuse AKG 71 24 100 (71 mm breit 24 mm hoch und 100 mm lang) (zur Zeit geplant...
1 x Platine 67,5mm x 100 mm
1 x Propeller-Chip
1 x EEProm 512kb
1 x DS1307 mit CR1220 Batteriepufferung
1 x ENC28J60
1 x FTDI 232
1 x microSD-Slot
Aus-/Eingänge :
1 x PS/2 Mouse
1 x PS/2 Keyboard
1 x mini USB-B für serielle Kommunikation und Programmierung
1 x TVout auf internem Header
1 x VGA, da ich mehr mit dem Monitor arbeiten will
1 x Ethernet
1 x +7,5V - +12V
evtl. 2 Port-Anschlüsse für Sound auf internem Header
Alle Spannungsanschlüsse der IC's haben einen 100nF Abblockkondensator.
Die meisten Bauteile sind als bedrahtete Bauteile ausgeführt. Nur SD-Slot, microUSB-B und FTDI232 nebst ein paar Widerständen und Led's sind aus Platzmangel als SMD-Bauteile vorgesehen.
Die Platine lasse ich mir mit ein paar anderen Platinen, die ich noch benötige, von einem professionellen Platinenhersteller fertigen. Belichten, Durchkontaktieren, Ätzen, Verzinnen und Stoplack auf beiden Seiten. Einen Bestückungsaufdruck erspar ich mir aus Kostengründen.
Wenn man sich den Platinenausdruck in Orginalgröße ansieht, vergeht einem das Selbermachen so eines Boards.
Ich hänge mal einen vorläufigen Boardausdruck zur Ansicht an.
Gruß
TuxFan
Heute am 21.08.2012 habe ich den Titel des Threads mal geändert, da ich auch auf eine Variation des MonoProp nämlich den Webprop eingehen werde. Im Moment passe ich gerade eine Webserversoftware an den WebProp an. Hierzu aber mehr in den neuen Posts.
Auch werde ich die Eagle-Dateien des MonoProp veröffentlichen, was ich total vergessen habe.
Die Veröffentlichung erfolgt hier im ersten Post.
23.08.2012 Anhängen der EAGLE-Dateien
26.08.2012 Anhängen der Webserver-Software 0.1 alfa