Elektronisches Datenverarbeitungssystem

Offtopic Themen bitte hier hinein.
Benutzeravatar
Micha
Beiträge: 815
Registriert: Sa 24. Mär 2012, 21:45
Wohnort: Merseburg
Kontaktdaten:

Re: Elektronisches Datenverarbeitungssystem

Beitrag von Micha »

CP/M 2.2 verwendet von Haus aus keine Interrupts.
Also vonder Sache här tätch jetz ma behaupten "Mischn ägomplischd" un so...
Benutzeravatar
PIC18F2550
Beiträge: 2864
Registriert: Fr 30. Sep 2011, 13:08

Re: Elektronisches Datenverarbeitungssystem

Beitrag von PIC18F2550 »

Ok da wären die schon mal außem Spiel und ein Proplem weniger.

Gibt es Programme unter CP/M die eine Extra Hartware benutzen?
Ich meine damit nicht CON,AUX u.s.w. .

Das Konzept (Beschreibung) muss ich noch mal überarbeiten.
Dateianhänge
SLP.png
Zuletzt geändert von PIC18F2550 am Mo 27. Okt 2014, 23:05, insgesamt 1-mal geändert.
Gruß
PIC18F2550

drone265/278
Barbarus hic ergo sum, quia non intellegor ulli.
Ein Barbar bin ich hier, da ich von keinem verstanden werde.
ʎɐqǝ ıǝq ɹnʇɐʇsɐʇ ǝuıǝ ɹǝpǝıʍ ǝıu ǝɟnɐʞ ɥɔı ´uuɐɯ ɥo
Benutzeravatar
PIC18F2550
Beiträge: 2864
Registriert: Fr 30. Sep 2011, 13:08

Re: Elektronisches Datenverarbeitungssystem

Beitrag von PIC18F2550 »

Bios das 1.

im Bios wird der NMI nicht benutzt.

Wie sieht es mit anderen Programmen unter CP/M aus?

Bis auf die Funktionen

Code: Alles auswählen

	JP	  SETDMA		;set dma address
	JP	  READ		  ;read disk
	JP	  WRITE		  ;write disk
ist alles enthalten.

das iobyte wird erstmal nicht unterstützt.
Bildschirmfoto-Terminal.png
Gruß
PIC18F2550

drone265/278
Barbarus hic ergo sum, quia non intellegor ulli.
Ein Barbar bin ich hier, da ich von keinem verstanden werde.
ʎɐqǝ ıǝq ɹnʇɐʇsɐʇ ǝuıǝ ɹǝpǝıʍ ǝıu ǝɟnɐʞ ɥɔı ´uuɐɯ ɥo
Benutzeravatar
PIC18F2550
Beiträge: 2864
Registriert: Fr 30. Sep 2011, 13:08

Re: Elektronisches Datenverarbeitungssystem

Beitrag von PIC18F2550 »

Einmal cp/m 2.2 bitte.

und es gibt noch Reserven um das System weiter zu verkleinern um mehr Platz für die Programme zu erhalten.

Enthalten sind als Massenspeicher nur 2 HDD.
Floppy gibt es keine.

<EDIT>CPP ab 0E400H :D </EDIT>
Dateianhänge
cpm22.png
Gruß
PIC18F2550

drone265/278
Barbarus hic ergo sum, quia non intellegor ulli.
Ein Barbar bin ich hier, da ich von keinem verstanden werde.
ʎɐqǝ ıǝq ɹnʇɐʇsɐʇ ǝuıǝ ɹǝpǝıʍ ǝıu ǝɟnɐʞ ɥɔı ´uuɐɯ ɥo
Benutzeravatar
PIC18F2550
Beiträge: 2864
Registriert: Fr 30. Sep 2011, 13:08

Re: Elektronisches Datenverarbeitungssystem

Beitrag von PIC18F2550 »

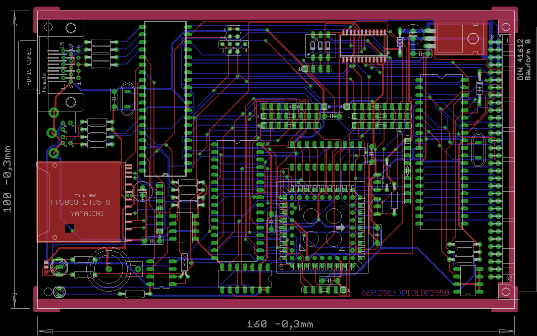
So ich hab jetzt mein CP/M an den RACK-BUS geschmiedet.
Damit könnte ich alle platienen des Racks ansprechen.
Oder Multiplex mit den anderen CPUs den Bus nutzen. aber das ist noch Zukunftsmusik.

Erst ein mal muß der CP/M Teil für sich alleine Arbeiten.
Dateianhänge
Und so sieht die Karte nun aus
Und so sieht die Karte nun aus
Das Betriebssystem mit BIOS, BDOS und CCP.
Das Betriebssystem mit BIOS, BDOS und CCP.
Gruß
PIC18F2550

drone265/278
Barbarus hic ergo sum, quia non intellegor ulli.
Ein Barbar bin ich hier, da ich von keinem verstanden werde.
ʎɐqǝ ıǝq ɹnʇɐʇsɐʇ ǝuıǝ ɹǝpǝıʍ ǝıu ǝɟnɐʞ ɥɔı ´uuɐɯ ɥo
Benutzeravatar
PIC18F2550
Beiträge: 2864
Registriert: Fr 30. Sep 2011, 13:08

Re: Elektronisches Datenverarbeitungssystem

Beitrag von PIC18F2550 »

Brauch ich eigendlich noch einen K1520 Bus?
Ich glaub nicht da ja alles andere die Propeller machen.

Den SRAM werd ich noch auf 512k aufbohren durch den Einsatz eines weiteren 74ALS00.
Da kann sich dann der Z180 austoben([SRAM]55ns+2x[ALS-Gatter 4,5ns]9ns ~64ns.
Die CPU könnte da in ruhe mit 23MHz(M1) ticken.

<EDIT>
LP_CPM.png
</EDIT>
Gruß
PIC18F2550

drone265/278
Barbarus hic ergo sum, quia non intellegor ulli.
Ein Barbar bin ich hier, da ich von keinem verstanden werde.
ʎɐqǝ ıǝq ɹnʇɐʇsɐʇ ǝuıǝ ɹǝpǝıʍ ǝıu ǝɟnɐʞ ɥɔı ´uuɐɯ ɥo
Benutzeravatar
PIC18F2550
Beiträge: 2864
Registriert: Fr 30. Sep 2011, 13:08

Re: Elektronisches Datenverarbeitungssystem

Beitrag von PIC18F2550 »

Warum soll ich das System nur immer auf einer SD-Karte wollen.
Das Verschieben auf SD-Karte kann ja auch über den Lochstreifen(AUX) erfolgen.

Beim Stöbern bei Reichelt kam mir der 24FC1025-I/SM vor die Flinte. :shock:
128k in 128Byte segmente das schreit gerade nach einer DISK von 4x128k=512K
128Bytes * 4096(logischen Sektoren)

Dabei stellt sich die Frage wie ist der Disk Parameter Block zusammenzu bauen.
CCP, Bdos und Bios sind 6655Bytes das währen 52 Sektoren für das System

Da währen 64 Sektoren pro Spur angebracht.
Übrig blieben da noch 64 Spuren.
Gruß
PIC18F2550

drone265/278
Barbarus hic ergo sum, quia non intellegor ulli.
Ein Barbar bin ich hier, da ich von keinem verstanden werde.
ʎɐqǝ ıǝq ɹnʇɐʇsɐʇ ǝuıǝ ɹǝpǝıʍ ǝıu ǝɟnɐʞ ɥɔı ´uuɐɯ ɥo
Antworten