Moin moin!
Bei der Software für mein Arduino Gateway zwischen RFM12B und Ethernet kam es zu einem Speicherplatzproblem. Mit den normalen für den Arduino vorhandenen Bibliotheken konnte ich nicht alle Funktionen, die ich haben wollte, realisieren. Das Funkmodul mit RFM12B, die Ethernetanbindung mit ENC28J60, die RTC mit DS1307 konnten verwendet werden um die vom RFM12B empfangenen Werte im Webbrowser anzuzeigen, ebenso ließ sich die RTC über Zeitabfrage an einem NTP-Server auf die genaue Uhrzeit einstellen aber eine Anbindung der SD-Karte zur Datensammlung ließ sich nicht verwirklichen. Der RAM-Speicher im ATmega328P ist mit 2k einfach zu klein. Ich hatte zwar begonnen einige Libs auf wesentliche Teile zu reduzieren und Platz im RAM zu sparen, doch artete das in Sisyphusarbeit aus. Da meine C-Kenntnisse relativ gering sind, meine Zeit recht knapp bemessen ist und um etwas schneller ans Ziel zu kommen, werde ich den Motor des Gateway auswechseln müssen und dem Gefährt einige PS mehr spendieren. Allseits beliebt ist der ATmega1284P mit 16kB RAM und 128kB Flash Speicher. Unser Forenmittglied Yeti hatte mich auch schon mal drauf hingewiesen. Das sollte reichen um die SD-Karte mit einzubeziehen und auch die Webseite etwas üppiger zu gestalten. Wobei mit dem Webseitencode eher der Programmspeicher ausgenutz wird.
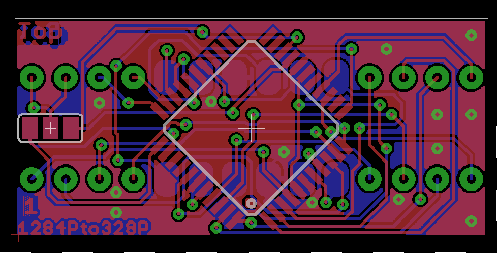
Damit der dicke Brocken überhaupt unter die Motorhaube des Gateway passt (nur beim AGW_3, beim AGW_2 ist es garnicht möglich), wird hier ein Adapter vorgestellt der einen ATmega1284P-AU (SMD) beherbergt und mittels Platine und Sockelstiften in den 28pol DIP-Sockel des ATmega328P-PU eingesteckt werden kann. Der Adapter ist so bemessen, daß er eventuell auch in einem normalen Arduino funktionieren kann.
Zuerst hier mal einen Entwurf des Adapters. In den nächsten Tagen werde ich die Schaltung mit einem externen Breadboardmodul, ebenfalls bestückt mit einem ATmega1284P, und ein paar Strippen, ausprobieren.
In der Arduino IDE wird als Board der Bobuino ausgewählt wenn die Hardware des ATmega1284 installiert ist. Die Pinbelegung im Schaltplan ist danach ausgewählt worden.
Gruß
TuxFan
Edit : Fehler in Themenübeschrift beseitigt (ATmega328P-PU statt ATmega324P-PU)
Adapter für ATmega1284P-AU auf ATmega328P-PU
Adapter für ATmega1284P-AU auf ATmega328P-PU
Zuletzt geändert von TuxFan am Fr 3. Okt 2014, 18:00, insgesamt 1-mal geändert.
Wunder gibt es immer wieder.......
Re: Adapter für ATmega1284P-AU auf ATmega324P-PU
ich brauch wohl mal ne Nachhilfestunde in Sachen Arduino. Selber bin ich ja mit Atmel AVR quasi "aufgewachsen" in den letzten Jahren, allerdings mit Breadboard oder eigenen Entwürfen. Das die Arduino-Dinger irgendwie auch mit AVR Prozessoren ticken hab ich schon mal mitbekommen. Aber ansonsten waren die Dinger bisher nicht in meinem Fokus - warum sollte man so ne Arduino-Dinger verwenden anstatt selber Schaltungen zusammenzufrickeln? Das ist mir wirklich nicht klar.
Also vonder Sache här tätch jetz ma behaupten "Mischn ägomplischd" un so...
Re: Adapter für ATmega1284P-AU auf ATmega324P-PU
Hmmmmmm, "Arduino" ist halt eine begrenzte Auswahl von AVRs, dazu eine IDE mit einer Sprache die ähnlich aber nicht so komplex wie C ist. Die Libs sind meistens auch mit C/C++ geschrieben und das ganze Konglomerat wird mit AVR GCC compiliert. Dazu gibt es dann noch den Bootloader der das Flashen über RX/TX einfach macht. Gedacht für Nichtinformatiker (weder Beruf- noch Hobbyinformatiker) die mit einer einfachen Sprache halt ein wenig mit MCUs spielen wollen. So wie für Dünnbrettbohrer wie mich.
Persönlich kann ich mich nach 35 Jahren Fortran einfach nicht an C gewöhnen um nicht zu sagen für mich ist C eine Sch....-Sprache, deswegen versuch ichs halt mit Arduinisch. Obwohl ich das auch nicht als ideal bezeichnen würde. Aber es gibt halt viele Libs mit denen man mal schnell etwas ausprobieren kann.
Aber was ist eigentlich ein Arduino. Manche davon sind halt etwas komplexer aufgebaut und enthalten schon Perepherie wie Spannungsversorgung und USB-TTL-seriell Schnittstellen um sie an einen Computer anschließen zu können und halt die auf Buchsenleisten herausgeführten Portleitungen als Expermentierboard. Andere sind fürs Steckbrett konfiguriert und wieder andere sind auf eigenen Platinenlayouts mit Perepherie angesiedelt wie diese Uhr oder mein drahtloser Sensor . Das gemeinsame an ihnen ist halt nur die Technik des Bootloaders und der einfachen Flashbarkeit mittels USB Anschluß und das ganze programmiert mit einer gemeinsamen Entwicklungsumgebung die sowohl den Bootlader aufspielen kann als auch das Flashen übernimmt. Wobei die kleinen ATtinys die ins Arduino Portfolio übernommen worden sind, ohne Bootloader auskommen müssen. Schaut man hinter die Kulissen, sieht man alte Bekannte wie avrgcc oder avrdude etc.
Aber niemand zwingt einen das so zu machen. Wer C kann und mit avrgcc zurechtkommt kann es halt ohne Arduino machen. Jeder soll nach seiner Facon selig werden.
Gruß
TuxFan
Aber was ist eigentlich ein Arduino. Manche davon sind halt etwas komplexer aufgebaut und enthalten schon Perepherie wie Spannungsversorgung und USB-TTL-seriell Schnittstellen um sie an einen Computer anschließen zu können und halt die auf Buchsenleisten herausgeführten Portleitungen als Expermentierboard. Andere sind fürs Steckbrett konfiguriert und wieder andere sind auf eigenen Platinenlayouts mit Perepherie angesiedelt wie diese Uhr oder mein drahtloser Sensor . Das gemeinsame an ihnen ist halt nur die Technik des Bootloaders und der einfachen Flashbarkeit mittels USB Anschluß und das ganze programmiert mit einer gemeinsamen Entwicklungsumgebung die sowohl den Bootlader aufspielen kann als auch das Flashen übernimmt. Wobei die kleinen ATtinys die ins Arduino Portfolio übernommen worden sind, ohne Bootloader auskommen müssen. Schaut man hinter die Kulissen, sieht man alte Bekannte wie avrgcc oder avrdude etc.
Aber niemand zwingt einen das so zu machen. Wer C kann und mit avrgcc zurechtkommt kann es halt ohne Arduino machen. Jeder soll nach seiner Facon selig werden.
Gruß
TuxFan
Wunder gibt es immer wieder.......
Re: Adapter für ATmega1284P-AU auf ATmega324P-PU
Sodele, ein kleiner Zwischenbericht.
Nach diversen Mühen und Widrigkeiten hab ich heute mal den letzten Test mit einem Breadboard Modul mit ATmega1284P und ein paar Strippen zwischen der Fassung für den ATmega328P auf dem AGW_3 und dem Breadboard Modul gebacken gekriegt.
Die angedachte Schaltung für den Adapter mit ATmega1284P und Bobuino-pinout kann genommen werden.
Gruß
TuxFan
Nach diversen Mühen und Widrigkeiten hab ich heute mal den letzten Test mit einem Breadboard Modul mit ATmega1284P und ein paar Strippen zwischen der Fassung für den ATmega328P auf dem AGW_3 und dem Breadboard Modul gebacken gekriegt.
Die angedachte Schaltung für den Adapter mit ATmega1284P und Bobuino-pinout kann genommen werden.
Gruß
TuxFan
Wunder gibt es immer wieder.......