Wie bzw. mit welchem Transitor Widerstand Schaltbar machen?
-
DJLinux
Wie bzw. mit welchem Transitor Widerstand Schaltbar machen?
Welchen Transitor benötige ich um einen Widerstand wie auf dem Bild (D+ am Device) via einem anderen Pin vom Prop. als Ausgang (mit HI Pegel) Schalten kann?
Wenn ich den Widerstand schaltbar machen kann dann könnte sich ein USB Gerät selbst vom Bus nehmen
bzw. wieder Anstecken was für manche Anwendungen echt prima wäre.
(Nur der geschaltete Widerstand läst dem Host (PC) erkennen ob ein USB Gerät noch am Bus vorhanden ist.)
Grüsse und Danke
Joshy
Wenn ich den Widerstand schaltbar machen kann dann könnte sich ein USB Gerät selbst vom Bus nehmen
bzw. wieder Anstecken was für manche Anwendungen echt prima wäre.
(Nur der geschaltete Widerstand läst dem Host (PC) erkennen ob ein USB Gerät noch am Bus vorhanden ist.)
Grüsse und Danke
Joshy
- Dateianhänge
-
- Den 1.5K Wiederstand möchte via Software schalten.
- Lo_FULL_Resistor.gif (3.51 KiB) 12392 mal betrachtet
Zuletzt geändert von DJLinux am Do 30. Jul 2009, 19:19, insgesamt 2-mal geändert.
Re: Wie bzw. mit welchem Transitor Wiederstand Schaltbar machen?
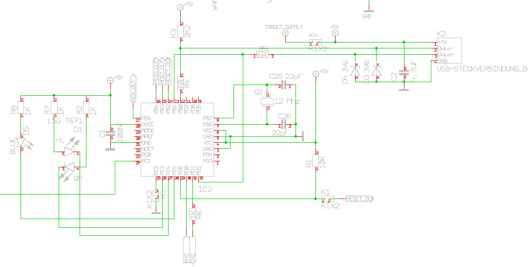
Ich habe neutlichs einen AVR- ISP Programmer für USB nachgebaut, der wie ich meine diese Abschaltfunktion ebenfalls besitzt.
Folgender Link zeigt auf die Seite, deren Schaltung ich als vorlage genommen habe. Das ganze klapt bei mir eigentlich super. Habe die Schaltung mit KiCad für eine Einseitige geätzte Platine neu entworfen und bisher schon drei Lauffähige Programmer damit gebaut.
http://www.ullihome.de/index.php/USBAVR ... ISP-old/de
Ich habe übrigens bewust die alte 5 Volt Version und nicht die 3,3 Volt Version gebaut, da ich mal wieder ein paar Teil rumfliegen hatte die ich dafür unbedingt verwenden wollte. Hoffe Du kannst dem Schaltplan die nötigen Funktionen entnehmen.
Grüße
Janaja
Folgender Link zeigt auf die Seite, deren Schaltung ich als vorlage genommen habe. Das ganze klapt bei mir eigentlich super. Habe die Schaltung mit KiCad für eine Einseitige geätzte Platine neu entworfen und bisher schon drei Lauffähige Programmer damit gebaut.
http://www.ullihome.de/index.php/USBAVR ... ISP-old/de
Ich habe übrigens bewust die alte 5 Volt Version und nicht die 3,3 Volt Version gebaut, da ich mal wieder ein paar Teil rumfliegen hatte die ich dafür unbedingt verwenden wollte. Hoffe Du kannst dem Schaltplan die nötigen Funktionen entnehmen.
Grüße
Janaja
Re: Wie bzw. mit welchem Transitor Wiederstand Schaltbar machen?
Ups,
ich sehe gerad das du ein Full- Speed Device anschließen möchtest. Die AVR-USB Versionen, die ohne einen speziellen USB- Chip auskommen sind sämtlich alle nur LOW- Speed devices, für Highspeed ist der AVR zu langsam.
Grüße
Janaha
ich sehe gerad das du ein Full- Speed Device anschließen möchtest. Die AVR-USB Versionen, die ohne einen speziellen USB- Chip auskommen sind sämtlich alle nur LOW- Speed devices, für Highspeed ist der AVR zu langsam.
Grüße
Janaha
-
DJLinux
Re: Wie bzw. mit welchem Transitor Wiederstand Schaltbar machen?
Ich benutze keinen AVR mc (zu wenig power für Fullspeed Entdpoints) aber denn noch habe ich mir AVR Quellen angeguckt z.B. wie die Enumeration von Devices von statten geht.
Vielleicht bekomme ich es hin wenn in einem COG nur die SIE läuft so das andere COG's die Enpoints implementieren.
Sollte die Performens nicht reichen dan kommt der Wiederstand an D- und es wird dann halt "nur" Lowspeed.
USB im Allgemeinen für den Propeller sollte auf jeden Fall brauchbar sein.
Grüsse und Danke für den Link.
Joshy
Vielleicht bekomme ich es hin wenn in einem COG nur die SIE läuft so das andere COG's die Enpoints implementieren.
Sollte die Performens nicht reichen dan kommt der Wiederstand an D- und es wird dann halt "nur" Lowspeed.
USB im Allgemeinen für den Propeller sollte auf jeden Fall brauchbar sein.
Grüsse und Danke für den Link.
Joshy
-
DJLinux
Re: Wie bzw. mit welchem Transitor Wiederstand Schaltbar machen?
Ich sehe gerade der 2.2K Widerstand (vermute nicht 1.5K da 5V) wird doch garnicht geschaltete (fest verdrahtet) bzw. ich sehe da nicht wie.
Grüsse Joshy
Grüsse Joshy
Zuletzt geändert von DJLinux am Do 30. Jul 2009, 19:19, insgesamt 1-mal geändert.
Re: Wie bzw. mit welchem Transitor Wiederstand Schaltbar machen?
Urgs,
mein Fehler, ich hatte angenommen das das Ab- bzw. Anschalten über den Port P02 unten am Atmega gemacht wird. Ich schau mal nacher zu Hause nach, wozu der zusätzliche Pin da überhaupt genommen wird. Die V-USB Anbindung kahm ja mit 2 Ports aus, ich dachte der 3. hier wäre für das On/Off sozusagen.
Grüße
Janaha
mein Fehler, ich hatte angenommen das das Ab- bzw. Anschalten über den Port P02 unten am Atmega gemacht wird. Ich schau mal nacher zu Hause nach, wozu der zusätzliche Pin da überhaupt genommen wird. Die V-USB Anbindung kahm ja mit 2 Ports aus, ich dachte der 3. hier wäre für das On/Off sozusagen.
Grüße
Janaha
Re: Wie bzw. mit welchem Transitor Wiederstand Schaltbar machen?
Hallo Joshy,
wenn Du einen Portpin frei hast, kannst Du den Widerstand damit verbinden.
Schaltest Du den Pin auf Eingang (= hochohmig), ist das USB-Device inaktiv.
Schaltest Du den Pin auf Ausgang und High, wird das USB-Device als aktiv erkannt.
Gruß, oog
wenn Du einen Portpin frei hast, kannst Du den Widerstand damit verbinden.
Schaltest Du den Pin auf Eingang (= hochohmig), ist das USB-Device inaktiv.
Schaltest Du den Pin auf Ausgang und High, wird das USB-Device als aktiv erkannt.
Gruß, oog
-
DJLinux
Re: Wie bzw. mit welchem Transitor Wiederstand Schaltbar machen?
Habe ich auch schon drüber nachgedacht ist denn der Propeller Chip "robust" genug dafür.oog hat geschrieben:Hallo Joshy,
wenn Du einen Portpin frei hast, kannst Du den Widerstand damit verbinden.
Schaltest Du den Pin auf Eingang (= hochohmig), ist das USB-Device inaktiv.
Schaltest Du den Pin auf Ausgang und High, wird das USB-Device als aktiv erkannt.
Gruß, oog
Ich meine ander MC's haben intern Dioden und Pullupwiderstände und der Prop nicht.
Sorry wenn das Blödsinn ist aber mit Elektronik hatte ich bisher nix zu tun und will den Propeller nicht versehentlich zerstören.
Grüsse Joshy
Zuletzt geändert von DJLinux am Do 30. Jul 2009, 19:20, insgesamt 1-mal geändert.
-
DJLinux
Re: Wie bzw. mit welchem Transitor Wiederstand Schaltbar machen?
Nochmal zu meiner Frage, welchen Transistor brauche ich hier für ?
Geht das überhaupt weil der Transitor doch ground braucht oder ?
Fragen über Fragen
Geht das überhaupt weil der Transitor doch ground braucht oder ?
Fragen über Fragen
Code: Alles auswählen
3.3V
^
|
-
| | 1.5K
|_|
|
Prop. _/ (soll der Transitor sein)
\
|
D ----------- USB BusRe: Wie bzw. mit welchem Transitor Widerstand Schaltbar machen?
Hallo Joshy,
die Lösung mit dem umschaltbaren Portpin (Eingang - Ausgang) würde den Propeller sicher nicht zerstören.
Falls Du jedoch lieber einen Transistor verwenden willst, solltest Du einen PNP-Typen nehmen und den Widerstand über den Transistor auf die 3,3V schalten.
(C) ist der Kollektor
(E) ist der Emitter-Anschluss
Du solltest noch einen Vorwiderstand zwischen den Prop und den Basisanschluss des Transistors schalten.
Gruß, oog
die Lösung mit dem umschaltbaren Portpin (Eingang - Ausgang) würde den Propeller sicher nicht zerstören.
Falls Du jedoch lieber einen Transistor verwenden willst, solltest Du einen PNP-Typen nehmen und den Widerstand über den Transistor auf die 3,3V schalten.
(C) ist der Kollektor
(E) ist der Emitter-Anschluss
Code: Alles auswählen
3.3V
^
|
Prop. _/ (E)
\ (C)
|
-
| | 1.5K
|_|
|
D ----------- USB Bus
Du solltest noch einen Vorwiderstand zwischen den Prop und den Basisanschluss des Transistors schalten.
Gruß, oog