Sammelbestellung HIVE Leiterplatte November/Dezember 2011

Alles zum Thema Hardware rund um die Propellerchips und den Hive.
quix
Beiträge: 233
Registriert: Sa 22. Okt 2011, 16:10

Re: Sammelbestellung HIVE Leiterplatte November/Dezember 201

Beitrag von quix »

Vielen Dank für die durchweg positiven Rückmeldungen hier im Forum, per PN und auch per eMail! Ich bin ja sowas von zufrieden und beruhigt, dass alles so reibungslos funktioniert hat. Auch möchte ich mich über Euer Vertrauen bedanken. Zumal sich hier einige persönlich kennen und aber auch einige überhaupt nicht. Also nochmals Danke ;-)
blitter
Beiträge: 2
Registriert: Mi 9. Nov 2011, 13:15

Re: Sammelbestellung HIVE Leiterplatte November/Dezember 201

Beitrag von blitter »

Auch von mir ein dickes Lob an quix! Platinen und Prozessoren sind gestern wohlbehalten angekommen.

Super Leistung - Vielen Dank! Ich freu mich auf's Bauen und wünsche auch allen anderen frischgebackenen Hive-Besitzern gutes Gelingen :-)
vfj009
Beiträge: 4
Registriert: Di 6. Dez 2011, 14:54
Wohnort: NRW

Re: Sammelbestellung HIVE Leiterplatte November/Dezember 201

Beitrag von vfj009 »

Hallo quix,

Die Platinen und Propeller sind gesten bei mir angekommen :-)
Vielen Dank für die professionelle und reibungslose Bearbeitung!!!
Nun geht auch für mich der Hive-Hype los...

Gruß und Happy-Weihnachten aus Wetter (Ruhr)
Jörg
HIVE S/N:287
HIVE S/N:288
jk2
Beiträge: 22
Registriert: Mi 30. Nov 2011, 14:06

Re: Sammelbestellung HIVE Leiterplatte November/Dezember 201

Beitrag von jk2 »

So Hive 282 und 279 sind wohlbehalten angekommen! Danke quix! Hast du wirklich gut gemacht! Jetzt muss ich nur noch auf zig andere pakete warten -.- :D
spindoctor
Beiträge: 29
Registriert: Di 8. Nov 2011, 19:35

Re: Sammelbestellung HIVE Leiterplatte November/Dezember 201

Beitrag von spindoctor »

Ich habe mir den empfohlenen SD-Card adapter besorgt:

http://www.pollin.de/shop/dt/MjU4ODQ1OT ... DA0_R.html

und kann aus den Unterlagen auf Anhieb nicht genau rauslesen,
welche Pins überhaupt benötigt werden.

Sind die fehlenden Pins notwendig, oder nicht?
pc230044_sk.jpg
Gruß 1v2

Nachtrag:

also ich habe die Pins mal mit einer SD-Karte verglichen: alle relevanten Kontakte
sind verbunden. Da kann es sich eigentlich nur um den Schreibschutz handeln, der da fehlt.

Naja, halb so wild.

Gruß 2v2
Zuletzt geändert von spindoctor am Fr 23. Dez 2011, 14:22, insgesamt 1-mal geändert.
Benutzeravatar
drohne235
Administrator
Beiträge: 2284
Registriert: So 24. Mai 2009, 10:35
Wohnort: Lutherstadt Wittenberg
Kontaktdaten:

Re: Sammelbestellung HIVE Leiterplatte November/Dezember 201

Beitrag von drohne235 »

Die Pins so wie auf dem Bild sind goldrichtig - anlöten, passt. :mrgreen:
"Ob Sie denken, dass Sie es können, oder ob Sie denken, dass Sie es nicht können - in beiden Fällen haben Sie recht." Henry Ford
spindoctor
Beiträge: 29
Registriert: Di 8. Nov 2011, 19:35

Re: Sammelbestellung HIVE Leiterplatte November/Dezember 201

Beitrag von spindoctor »

drohne235 hat geschrieben:Die Pins so wie auf dem Bild sind goldrichtig - anlöten, passt. :mrgreen:
Ich muß ja auf Nummer sicher gehen. Den Connector werde ich vorher mit Epoxidharz festkleben; das lässt sich schwer rückgängig machen.

Gruß
guenner
Beiträge: 3
Registriert: Do 24. Nov 2011, 08:06

Re: Sammelbestellung HIVE Leiterplatte November/Dezember 201

Beitrag von guenner »

Ich möchte mich auch bedanken. Platinen und Props sind wohl behalten angekommen. Jetzt muss ich nur noch die Zeit finden, das Gerät zusammen zu bauen!

Gruss
guenner
quix
Beiträge: 233
Registriert: Sa 22. Okt 2011, 16:10

Re: Sammelbestellung HIVE Leiterplatte November/Dezember 201

Beitrag von quix »

Ich hab eben das Kleinmaterial bei Reichelt geordert. Ganz groß wird auf der Homepage drauf hingewiesen, dass zwischen 27. und 30.12. auch versendet wird. Da bin ich ja guter Laune....
Benutzeravatar
PIC18F2550
Beiträge: 2864
Registriert: Fr 30. Sep 2011, 13:08

Re: Sammelbestellung HIVE Leiterplatte November/Dezember 201

Beitrag von PIC18F2550 »

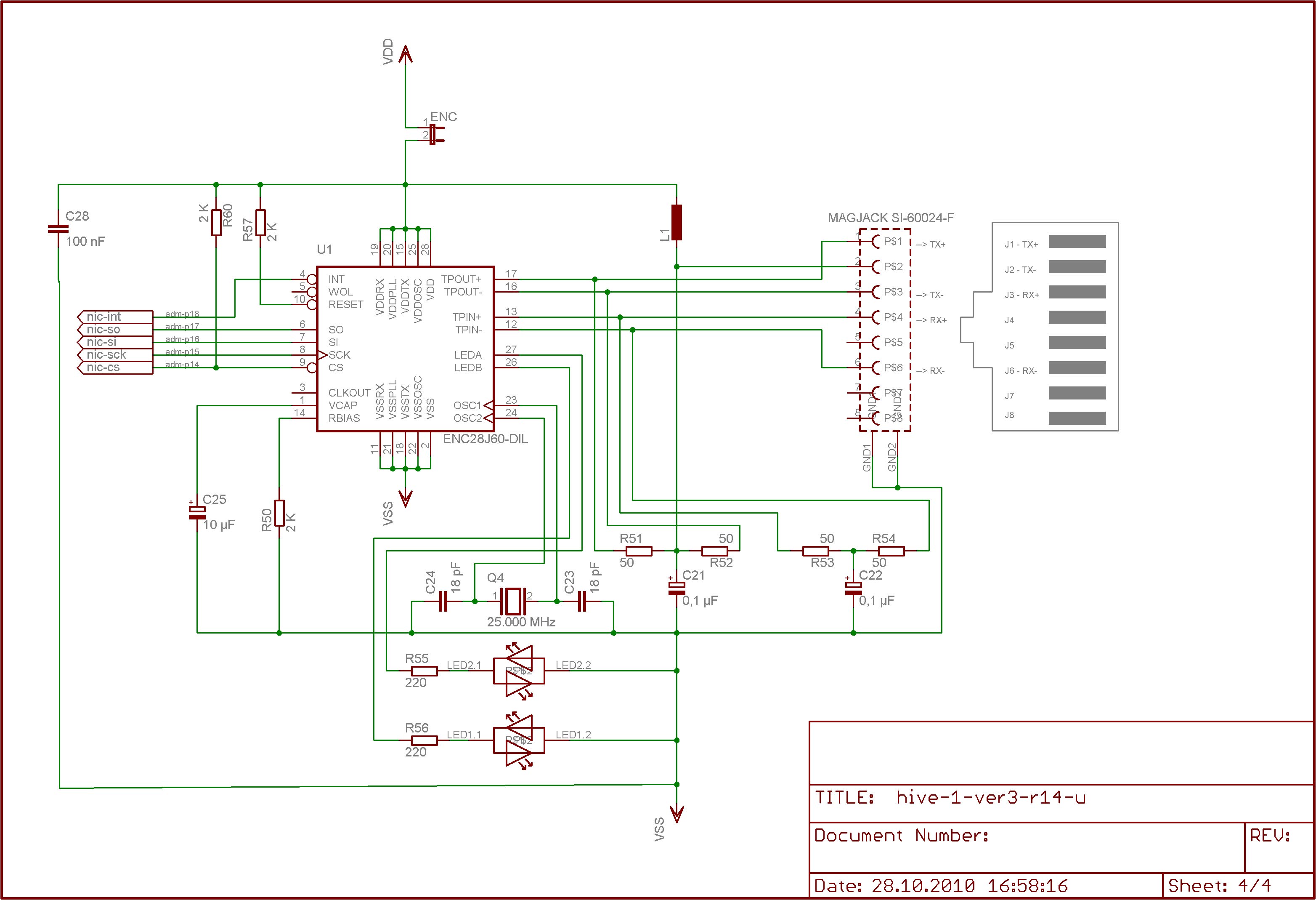
Riesen Problem !!! http://www.pollin.de/shop/ds/MDU3ODQ1OTk-.html
Die Pin belegung ist anderst als als benötigt!!!!

Ich hatte mich über das nicht leuchten der LED etwas gewundert und das ist das Ergebnis. :cry:

Plan von HIVE:
schema4.jpg
RJ45 von Pollin:
RJ45_203199.PDF
(43.96 KiB) 999-mal heruntergeladen
Rj45 von CSD:
SI-60062-F.pdf
(682.37 KiB) 1015-mal heruntergeladen
Die Pin's 2,3 und 4 sind anderst belegt.

Die Verbindungen befinden sich unter der RJ45 und dem ENC !

Um die Leiterplatte nicht zu beschädigen, muss die Buchse mit einem kleinen Seitenschneider vorsichtig zerstört werden, um die Pin's einzeln entfernen zu können.

Muss ich jetzt bei beiden dronen machen :evil:
Bitte nicht mit Dremel oder Feilen versuchen die Buchse zu entfernen.
Die Mettallspäne bleiben auch beim ausblasen mit Pressluft manchmal unter den Bauteilen hängen.
1. nach getaner Arbeit
1. nach getaner Arbeit
Wie Habe ich das Gemacht.
-<br />1. ein Schraubenzieher oben inter das Blech<br />2. der 2. hebelt die Blechlaschen über die Haltenasen
-
1. ein Schraubenzieher oben inter das Blech
2. der 2. hebelt die Blechlaschen über die Haltenasen
-<br />1. An der oberen Lasche solange wackeln bis die obere Verbindung des Bleches über den Kabelanschluss bricht.<br />2. Die Verbindung unten muss mit einen Kleinen schraubenzieher zwischen Buchse und Leiterplatte hervorgezogen werden und ebendfals durchtrennt werden.
-
1. An der oberen Lasche solange wackeln bis die obere Verbindung des Bleches über den Kabelanschluss bricht.
2. Die Verbindung unten muss mit einen Kleinen schraubenzieher zwischen Buchse und Leiterplatte hervorgezogen werden und ebendfals durchtrennt werden.
-<br />Die beiden Lötstellen der Seitlichen Laschen werden mit einem Lötkolben erhitzt und ertausgezogen.<br />geht etwas schwer weil die Laschen unten unter die Buchse gehen.
-
Die beiden Lötstellen der Seitlichen Laschen werden mit einem Lötkolben erhitzt und ertausgezogen.
geht etwas schwer weil die Laschen unten unter die Buchse gehen.
Das Ergebnis.
Das Ergebnis.
-<br />1. Hinterer Rahmen um die Leiterplatte entfernen.<br />2. Buchsenkörper vorn etwas anheben und mit Schraubendreher die Beiden Befestigungslaschen für die LED's (2 flache Laschen) wegbrechen.<br />3. Buchsenkörper solange wackeln bis die oberen Kontackte von der Leiterplatte im Buchsenkörper abbrechen, dann erst Buchsenkörper herunterhebeln.
-
1. Hinterer Rahmen um die Leiterplatte entfernen.
2. Buchsenkörper vorn etwas anheben und mit Schraubendreher die Beiden Befestigungslaschen für die LED's (2 flache Laschen) wegbrechen.
3. Buchsenkörper solange wackeln bis die oberen Kontackte von der Leiterplatte im Buchsenkörper abbrechen, dann erst Buchsenkörper herunterhebeln.
Lötzinn drauf und alles mit Lötkolben erhitzen und dann herrausziehen
Lötzinn drauf und alles mit Lötkolben erhitzen und dann herrausziehen
Zuletzt geändert von PIC18F2550 am Do 14. Jun 2012, 09:25, insgesamt 2-mal geändert.
Gruß
PIC18F2550

drone265/278
Barbarus hic ergo sum, quia non intellegor ulli.
Ein Barbar bin ich hier, da ich von keinem verstanden werde.
ʎɐqǝ ıǝq ɹnʇɐʇsɐʇ ǝuıǝ ɹǝpǝıʍ ǝıu ǝɟnɐʞ ɥɔı ´uuɐɯ ɥo
Antworten