JU+TE-Computer-2013
Re: Eagle lib für U88xxM/D für JU+TU-2013
Tut der originale Ju+Te /Tiny in keiner der Versionen.
P34 (/DM) wurde nicht in die Speicherdecodierung einbezogen. Somit waren auch die Befehle lde, ldc....in der Wirkung identisch.
Aber Achtung fürs Programmieren: Wenn /DM VErwendung findet, dann muss darauf geachtet werden, das an der Stelle, wo der Sack liegt auch RAM ist, denn Stackbenutzende Operationen sind Datenspeicher-Operationen, d.h. gehen immer in den mit /DM = aktiv adressierte Speicher.
Die Geschichte hat mir bei meinen TINY-Basteleien, wo ich das mit /DM realisiert habe lange Kopfzerbrechen bereitet.
Aus welchen Überlegungen heraus hast Du den Prop mit den Z8-ern "separat" zu einem Bus zusammengeschlossen und nicht den Prop mit an den Z8- Datenbus?
mfg
Uwe
P34 (/DM) wurde nicht in die Speicherdecodierung einbezogen. Somit waren auch die Befehle lde, ldc....in der Wirkung identisch.
Aber Achtung fürs Programmieren: Wenn /DM VErwendung findet, dann muss darauf geachtet werden, das an der Stelle, wo der Sack liegt auch RAM ist, denn Stackbenutzende Operationen sind Datenspeicher-Operationen, d.h. gehen immer in den mit /DM = aktiv adressierte Speicher.
Die Geschichte hat mir bei meinen TINY-Basteleien, wo ich das mit /DM realisiert habe lange Kopfzerbrechen bereitet.
Aus welchen Überlegungen heraus hast Du den Prop mit den Z8-ern "separat" zu einem Bus zusammengeschlossen und nicht den Prop mit an den Z8- Datenbus?
mfg
Uwe
- PIC18F2550
- Beiträge: 2854
- Registriert: Fr 30. Sep 2011, 13:08
Re: Eagle lib für U88xxM/D für JU+TU-2013
Sowas habe ich mir schon gedacht sollte bei mir auf FFFFH liegen.unick59 hat geschrieben:Stackbenutzende Operationen sind Datenspeicher-Operationen, d.h. gehen immer in den mit /DM = aktiv adressierte Speicher
Der Hintergrund ist das der Prop verschiedene Aufgabe seperat erledigt und es damit zu einer ungewollten verzögerung in dem Zugriffsverhalten (syncronität) kommen kann.unick59 hat geschrieben:Aus welchen Überlegungen heraus hast Du den Prop mit den Z8-ern "separat" zu einem Bus zusammengeschlossen und nicht den Prop mit an den Z8- Datenbus?
Damit währe der z8 schon weiter und er prop werkelt noch z.B. an "drawquad(10,120,72)" prop zeichnet ein quadrad mit gelben rand und blauer Füllung.
damit das nicht passiert gibt es noch die Steuerleitungen von P3
Gruß
PIC18F2550
drone265/278
Barbarus hic ergo sum, quia non intellegor ulli.
Ein Barbar bin ich hier, da ich von keinem verstanden werde.
ʎɐqǝ ıǝq ɹnʇɐʇsɐʇ ǝuıǝ ɹǝpǝıʍ ǝıu ǝɟnɐʞ ɥɔı ´uuɐɯ ɥo
PIC18F2550
drone265/278
Barbarus hic ergo sum, quia non intellegor ulli.
Ein Barbar bin ich hier, da ich von keinem verstanden werde.
ʎɐqǝ ıǝq ɹnʇɐʇsɐʇ ǝuıǝ ɹǝpǝıʍ ǝıu ǝɟnɐʞ ɥɔı ´uuɐɯ ɥo
- PIC18F2550
- Beiträge: 2854
- Registriert: Fr 30. Sep 2011, 13:08
Re: Eagle lib für U88xxM/D für JU+TU-2013
Nurmal so am Rande.
Im Prop kommt z.B. mein neuer GVGA Treiber hinein.
Im Prop kommt z.B. mein neuer GVGA Treiber hinein.
Gruß
PIC18F2550
drone265/278
Barbarus hic ergo sum, quia non intellegor ulli.
Ein Barbar bin ich hier, da ich von keinem verstanden werde.
ʎɐqǝ ıǝq ɹnʇɐʇsɐʇ ǝuıǝ ɹǝpǝıʍ ǝıu ǝɟnɐʞ ɥɔı ´uuɐɯ ɥo
PIC18F2550
drone265/278
Barbarus hic ergo sum, quia non intellegor ulli.
Ein Barbar bin ich hier, da ich von keinem verstanden werde.
ʎɐqǝ ıǝq ɹnʇɐʇsɐʇ ǝuıǝ ɹǝpǝıʍ ǝıu ǝɟnɐʞ ɥɔı ´uuɐɯ ɥo
- PIC18F2550
- Beiträge: 2854
- Registriert: Fr 30. Sep 2011, 13:08
Re: Eagle lib für U88xxM/D für JU+TU-2013
Zwichenstand
langsam wird's eng.
Gruß
PIC18F2550
drone265/278
Barbarus hic ergo sum, quia non intellegor ulli.
Ein Barbar bin ich hier, da ich von keinem verstanden werde.
ʎɐqǝ ıǝq ɹnʇɐʇsɐʇ ǝuıǝ ɹǝpǝıʍ ǝıu ǝɟnɐʞ ɥɔı ´uuɐɯ ɥo
PIC18F2550
drone265/278
Barbarus hic ergo sum, quia non intellegor ulli.
Ein Barbar bin ich hier, da ich von keinem verstanden werde.
ʎɐqǝ ıǝq ɹnʇɐʇsɐʇ ǝuıǝ ɹǝpǝıʍ ǝıu ǝɟnɐʞ ɥɔı ´uuɐɯ ɥo
Re: Eagle lib für U88xxM/D für JU+TU-2013
Moin!
Was ich noch wissen wollte, wird dein HBasic auch auf diesem Gerät laufen?
Gruß
TuxFan
Was ich noch wissen wollte, wird dein HBasic auch auf diesem Gerät laufen?
Gruß
TuxFan
Wunder gibt es immer wieder.......
- PIC18F2550
- Beiträge: 2854
- Registriert: Fr 30. Sep 2011, 13:08
Re: Eagle lib für U88xxM/D für JU+TU-2013
Der prop spielt nur VGA-Karte.
Gruß
PIC18F2550
drone265/278
Barbarus hic ergo sum, quia non intellegor ulli.
Ein Barbar bin ich hier, da ich von keinem verstanden werde.
ʎɐqǝ ıǝq ɹnʇɐʇsɐʇ ǝuıǝ ɹǝpǝıʍ ǝıu ǝɟnɐʞ ɥɔı ´uuɐɯ ɥo
PIC18F2550
drone265/278
Barbarus hic ergo sum, quia non intellegor ulli.
Ein Barbar bin ich hier, da ich von keinem verstanden werde.
ʎɐqǝ ıǝq ɹnʇɐʇsɐʇ ǝuıǝ ɹǝpǝıʍ ǝıu ǝɟnɐʞ ɥɔı ´uuɐɯ ɥo
- PIC18F2550
- Beiträge: 2854
- Registriert: Fr 30. Sep 2011, 13:08
Re: Eagle lib U88xxM/D für JU+TU-2013
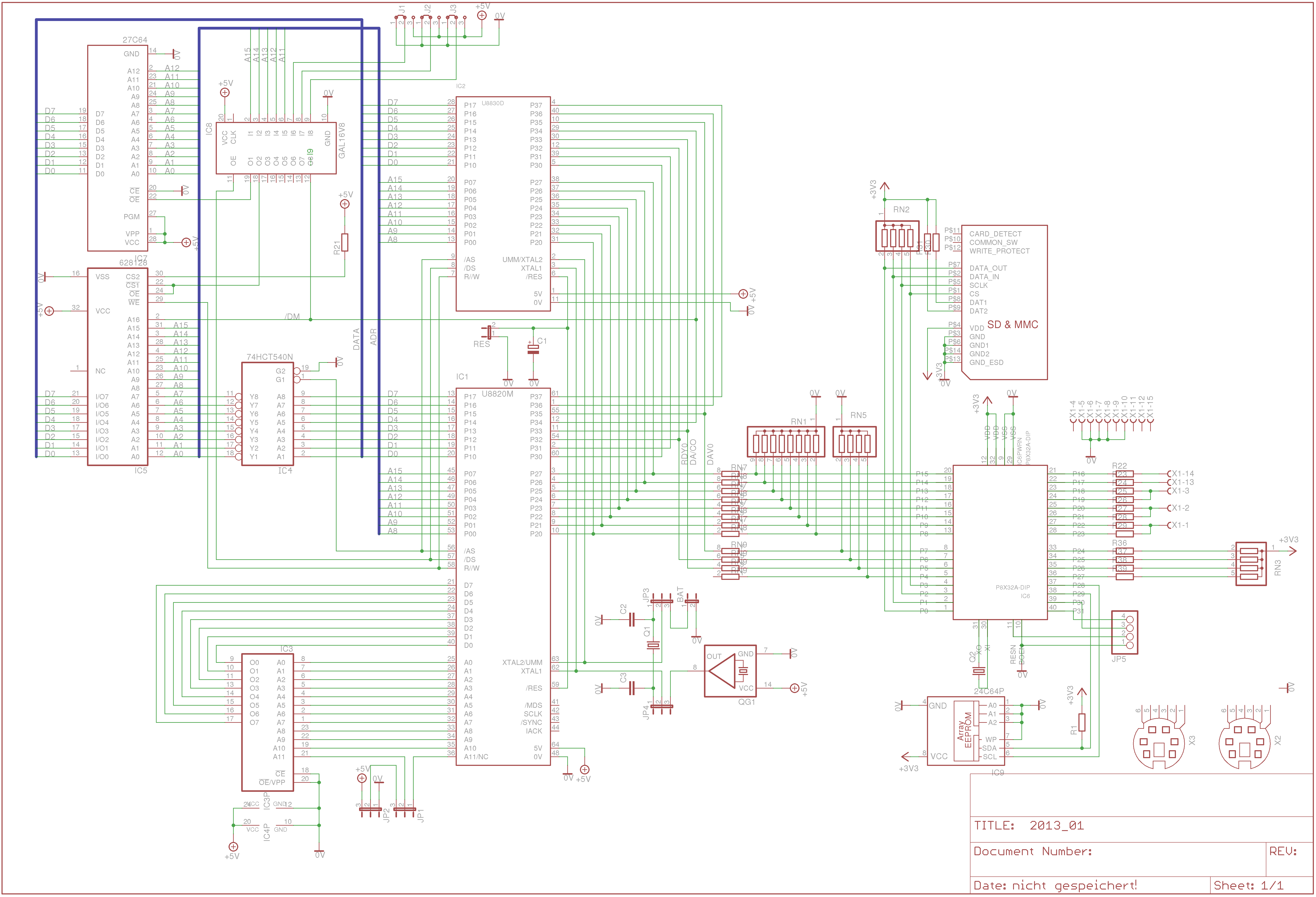
Bedeutung der Lötbrücken unter dem EPROM einstellung GAL 1
Code: Alles auswählen
Tabelle 1.1
J1 J2 J3 Lötbrücken Einstellung der CPU
L L L Ux881xD
H L L Ux882xM
L H L Ux883xD
H H L Ux884xM
L L H Ux886xD
H L H frei
L H H frei
H H H frei
Zuletzt geändert von PIC18F2550 am Do 24. Jan 2013, 15:13, insgesamt 1-mal geändert.
Gruß
PIC18F2550
drone265/278
Barbarus hic ergo sum, quia non intellegor ulli.
Ein Barbar bin ich hier, da ich von keinem verstanden werde.
ʎɐqǝ ıǝq ɹnʇɐʇsɐʇ ǝuıǝ ɹǝpǝıʍ ǝıu ǝɟnɐʞ ɥɔı ´uuɐɯ ɥo
PIC18F2550
drone265/278
Barbarus hic ergo sum, quia non intellegor ulli.
Ein Barbar bin ich hier, da ich von keinem verstanden werde.
ʎɐqǝ ıǝq ɹnʇɐʇsɐʇ ǝuıǝ ɹǝpǝıʍ ǝıu ǝɟnɐʞ ɥɔı ´uuɐɯ ɥo
- PIC18F2550
- Beiträge: 2854
- Registriert: Fr 30. Sep 2011, 13:08
Re: Eagle lib U88xxM/D für JU+TU-2013
Erste Speicher überlegung
Code: Alles auswählen
Tabelle 2.1a(Ux881xD ohne /MD)
von bis Progr-Sp. Beschreibung
0000H 07FFH - unbenutzt
0800H 0FFFH EEROM Monitor 2k
1000H 7FFFH SRAM Programme, Stack(7FFF), Monitordaten
8000H FFFFH SRAM Daten
Tabelle 2.1a(Ux881xD mit /MD)
von bis Progr-Sp. Beschreibung
0000H 07FFH - unbenutzt
0800H 0FFFH EEROM Monitor 2k
1000H FFFFH SRAM(0) Programme
0000H 03FFH SRAM(H) Stack(03FF)
0400H 07FFH SRAM(H) Monitordaten
0800H FFFFH SRAM(H) Daten
Gruß
PIC18F2550
drone265/278
Barbarus hic ergo sum, quia non intellegor ulli.
Ein Barbar bin ich hier, da ich von keinem verstanden werde.
ʎɐqǝ ıǝq ɹnʇɐʇsɐʇ ǝuıǝ ɹǝpǝıʍ ǝıu ǝɟnɐʞ ɥɔı ´uuɐɯ ɥo
PIC18F2550
drone265/278
Barbarus hic ergo sum, quia non intellegor ulli.
Ein Barbar bin ich hier, da ich von keinem verstanden werde.
ʎɐqǝ ıǝq ɹnʇɐʇsɐʇ ǝuıǝ ɹǝpǝıʍ ǝıu ǝɟnɐʞ ɥɔı ´uuɐɯ ɥo
Re: Eagle lib für U88xxM/D für JU+TU-2013
Jaa nee, is klar.PIC18F2550 hat geschrieben:Nööö ist doch ne Z8 und kein propeller............
Hatte mich nicht richtig ausgedrückt.
Sagen wir mal so:
Wird es dafür ein Basic mit gleicher Syntax wie bei Deinem HBasic aus Deiner Feder geben?
Gruß
TuxFan
Wunder gibt es immer wieder.......
- PIC18F2550
- Beiträge: 2854
- Registriert: Fr 30. Sep 2011, 13:08
Re: Eagle lib U88xxM/D für JU+TU-2013
Bei verwendung von /MD währe eine überlegung wert.
Ansonsten ein bissel knapp.
dagegen spricht das HBASIC ein32 Bit system ist und der Z8 nur 8 bit breit ist.
Na mal sehen
Ansonsten ein bissel knapp.
dagegen spricht das HBASIC ein32 Bit system ist und der Z8 nur 8 bit breit ist.
Na mal sehen
Gruß
PIC18F2550
drone265/278
Barbarus hic ergo sum, quia non intellegor ulli.
Ein Barbar bin ich hier, da ich von keinem verstanden werde.
ʎɐqǝ ıǝq ɹnʇɐʇsɐʇ ǝuıǝ ɹǝpǝıʍ ǝıu ǝɟnɐʞ ɥɔı ´uuɐɯ ɥo
PIC18F2550
drone265/278
Barbarus hic ergo sum, quia non intellegor ulli.
Ein Barbar bin ich hier, da ich von keinem verstanden werde.
ʎɐqǝ ıǝq ɹnʇɐʇsɐʇ ǝuıǝ ɹǝpǝıʍ ǝıu ǝɟnɐʞ ɥɔı ´uuɐɯ ɥo