umm .. da komme ich jetzt gerade nicht mit. Was hat bedingte Compilierung mit dem Problem des RTC zu tun ?drohne235 hat geschrieben:Das genau macht das IOS.und zieht dort eine einheitliche Schnittstelle zwischen dem Betriebssystem und der Hardware ein.Und genau da gehören deine Time-Routinen rein. So funktioniert es ja prinzipiell schon. Wenn man mit print eine Zeichenausgabe macht, kann dem Programm egal sein ob in Bellatrix der TV oder der VGA-Treiber läuft. Und genau so mit dem RTC - solange man den über die IOS-Routinen anspricht, kann es der Anwendung egal sein wo genau der Chip sitzt. Das einzige was noch zum Glück fehlt ist eine Möglichkeit zur bedingten Compilierung, aber vielleicht haben wir ja mal einen SPIN-Compiler auf dem Hive der das kann.
Bitte nur eine RTC Lösung!
Re: Bitte nur eine RTC Lösung!
"Wer andauernd begreift, was er tut, bleibt unter seinem Niveau."
- drohne235
- Administrator
- Beiträge: 2284
- Registriert: So 24. Mai 2009, 10:35
- Wohnort: Lutherstadt Wittenberg
- Kontaktdaten:
Re: Bitte nur eine RTC Lösung!
Direkt hat das nichts damit zu tun, aber bei der Handhabung der verschiedenen Lösungen wäre es praktisch. So könnte man die verschiedenen RTC-Lösungen im IOS einarbeiten und einfach per Flag und bedingter Compilierung auswählen. Jetzt muß man umständlich auskommentieren, oder verschiedenen Dateien verwenden.Was hat bedingte Compilierung mit dem Problem des RTC zu tun ?
"Ob Sie denken, dass Sie es können, oder ob Sie denken, dass Sie es nicht können - in beiden Fällen haben Sie recht." Henry Ford
-
DJLinux
Re: Bitte nur eine RTC Lösung!
Hallo Janaha,
erst einmal Danke für das Layout.
Du weist schon das der DS1307 ein 5V Baustein ist oder hast Du eine spezielle 3.3V Version ?
So bald VCC unter 3.75V (1.25*3VBAT =3.75) geht benutzt der Chip die Battrie (wenn der BAT Pin nicht auf GND liegt) soll heissen das an 3.3V der Chip ständig von der Batterie versorgt wird.
Sorry wenn ich da falsch liege aber das habe ich aus dem Datenblatt entnommen.
Grüsse Joshy
erst einmal Danke für das Layout.
Du weist schon das der DS1307 ein 5V Baustein ist oder hast Du eine spezielle 3.3V Version ?
So bald VCC unter 3.75V (1.25*3VBAT =3.75) geht benutzt der Chip die Battrie (wenn der BAT Pin nicht auf GND liegt) soll heissen das an 3.3V der Chip ständig von der Batterie versorgt wird.
Sorry wenn ich da falsch liege aber das habe ich aus dem Datenblatt entnommen.
Grüsse Joshy
Re: Bitte nur eine RTC Lösung!
Hallo!
Entschuldigung wenn ich mich hierauf melde:
Als Ersatz könnte der DS1338-33 (3,3V) dienen :
https://www.it-wns.de/themes/kategorie/ ... 5&source=2
gibt es aber nur als SMD. Scheint aber auf dem ersten Blick ins Datenblatt kompatibel mit dem DS1307 zu sein.
Dürfte nicht all zu schwer sein diesen auf einen DIP8 Adapter zu löten. Muß aber jeder selber wissen ob er den einsetzen will.
In diesem Shop gibt es auch einen Modulbausatz für dies IC.
Gruß Günter
Entschuldigung wenn ich mich hierauf melde:
Aufgrund deines Posts habe ich auch mal im Datenblatt nachgeschaut. Es stimmt es ist ein 5V Baustein.DJLinux hat geschrieben:.......der DS1307 ein 5V Baustein ist .........
Als Ersatz könnte der DS1338-33 (3,3V) dienen :
https://www.it-wns.de/themes/kategorie/ ... 5&source=2
gibt es aber nur als SMD. Scheint aber auf dem ersten Blick ins Datenblatt kompatibel mit dem DS1307 zu sein.
Dürfte nicht all zu schwer sein diesen auf einen DIP8 Adapter zu löten. Muß aber jeder selber wissen ob er den einsetzen will.
In diesem Shop gibt es auch einen Modulbausatz für dies IC.
Gruß Günter
Wunder gibt es immer wieder.......
Re: Bitte nur eine RTC Lösung!
Ich werde wohl sowieso bei meinem DS1340 bleiben, da ich den schon drin habe und er läuft.
Zum DS1307:
Auf Janahas EEPROM-Board wirds wohl egal sein, da er 5V auf der Platine abgreift soweit ich das noch in Erinnerung habe.
Aber es ist natürlich richtig .. der Chip ist 5V
Als Ausweichtyp könnte man auch den Maxim DS1302 nehmen. Den gibts auch als DIP8
http://datasheets.maxim-ic.com/en/ds/DS1302.pdf
Gruß.
Rainer
Zum DS1307:
Auf Janahas EEPROM-Board wirds wohl egal sein, da er 5V auf der Platine abgreift soweit ich das noch in Erinnerung habe.
Aber es ist natürlich richtig .. der Chip ist 5V
Als Ausweichtyp könnte man auch den Maxim DS1302 nehmen. Den gibts auch als DIP8
http://datasheets.maxim-ic.com/en/ds/DS1302.pdf
Gruß.
Rainer
"Wer andauernd begreift, was er tut, bleibt unter seinem Niveau."
Re: Bitte nur eine RTC Lösung!
Iks, mist.Rainer hat geschrieben:Ich werde wohl sowieso bei meinem DS1340 bleiben, da ich den schon drin habe und er läuft.
Zum DS1307:
Auf Janahas EEPROM-Board wirds wohl egal sein, da er 5V auf der Platine abgreift soweit ich das noch in Erinnerung habe.
Aber es ist natürlich richtig .. der Chip ist 5V
Als Ausweichtyp könnte man auch den Maxim DS1302 nehmen. Den gibts auch als DIP8
http://datasheets.maxim-ic.com/en/ds/DS1302.pdf
Gruß.
Rainer
Das kommt davon wenn man die Datenblätter nicht vollständig liest. Hatte nur bei den absolut Maximum ratings gesehen, das der Chip -0,5 bis +7.0 Volt aushält und dann einfach mal angenommen das 3,3 Volt völlig ok sein sollten. Naja, nichts was sich nicht mit einem kleinen Patch und nem Stück draht hinbekommen läßt.
Der Chip sollte die ihm zustehende 5 Volt versorgung noch bekommen und den Bus muss man evtl. mit einer Zener Diode davon abhalten auf mehr als 3,3 Volt hoch zu fahren. Es sollte eigentlich ohne gehen aber ich muss mir das mal bei gelegenheit genauer anschauen. Das es sich um einen 5 Volt Baustein handelt ist nicht weiter tragisch. Beim Empfangen von Datem vom Hive wird er den 3,3 Volt High Pegel Problemlos erkennen. Und wenn den Baustein antwortet sollte es eigentlich auch Problemlos gehen. Evtl. muss halt noch ne Zernerdiode her um die Spannung auf kleiner gleich 3,3 Volt zu halten. Wichtig ist mir an dem Baustein nur das man in recht leicht und günstig in DIL8 Bauweise beschaffen kann. ( z.B. bei Reichelt )
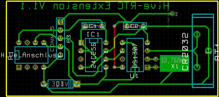
Ich habe mal schnell eine neue Version erstellt und hier mit angehängt. Der DS1307 Chip läßt sich mit der kleinen Modifikation dann auch mit seinen ihm zustehenden 5 Volt versorgen. Die Zener Diode auf der Datenleitung sollte den Chip davon abhalten die Datenleitung über 3,3 Volt hinaus zu belasten. Evtl. ist die Diode nicht unbedingt nötig, habs noch nicht ausprobiert. Auch habe ich den Hive- Anschluss gedreht, so das sich die kleine Platine leicht über ein Flachbandkabel links neben dem Hive anbringen lassen sollte.
Grüße
Janaha
- Dateianhänge
-
- eeprom_uhr_adapter_v1_1.zip
- Update, Fehlerkorrektur.
- (34.6 KiB) 748-mal heruntergeladen
-
DJLinux
Re: Bitte nur eine RTC Lösung!
Hallo Janaha
wenn man nur eine Z-Diode nimmt die bei jedem High Pegel "eingreift" sind das dann immer noch saubere Rechtecke ?
Grüsse Joshy
PS. Ich hoffe Du hast Dir die Prop's nicht mit 100-400KHz. 5V Pegel beschädigt.
wenn man nur eine Z-Diode nimmt die bei jedem High Pegel "eingreift" sind das dann immer noch saubere Rechtecke ?
Grüsse Joshy
PS. Ich hoffe Du hast Dir die Prop's nicht mit 100-400KHz. 5V Pegel beschädigt.
Re: Bitte nur eine RTC Lösung!
Erlich gesagt habe ich da keine Ahnung, ich bin eingentlich nur Programmierer.DJLinux hat geschrieben:Hallo Janaha
wenn man nur eine Z-Diode nimmt die bei jedem High Pegel "eingreift" sind das dann immer noch saubere Rechtecke ?
Grüsse Joshy
PS. Ich hoffe Du hast Dir die Prop's nicht mit 100-400KHz. 5V Pegel beschädigt.
Aber ich habe da mein einen kleinen USB- Atmel Programmer frei nach einer Anleitung aus dem Netz nachgebaut. Der Programmer verwendet einen Atmega32 (5Volt), der direkt mit dem USB- Bus koppelt ist. Auf den Datenleitungen verwendet der Programmer den gleichen Trick und der Funktioniert nun seit einiger Zeit bei mir schon total Problemlos. Auch der USB- Bus auf dem C64>Hive Keyboard Adapter verwendet diese beiden Dioden zur Spannungsanpassung, auch der läuft bei mir Problemlos. Daher habe ich das einfach mal auf den I2C- Bus angewendet, in der Hoffnung das das so richtig war.
Da beim I2C- Bus der Takt von Master kommt und nur die Datenleitung vom Slave verändert werden kann, habe ich da nur auf der Datenleitung eine Diode eingezogen. Im moment vermute ich sogar das die Diode überflüssig ist. Der I2C- Bus wird eigentlich durch Pullup- Widerstände auf dem 3,3 Volt High Pegel gehalten und kann durch die angeschlossenen Bausteine eigentlich nur richtung Low- Pegel gezogen werden. Die Diode hab ich daher nur zur Vorsicht schonmal vorgesehen, gehe aber noch davon aus das man die Weglassen darf. Kann das hier evtl. mal ein Fachman bestätigen ?
Und die Propeller haben garantiert keine 5 Volt abbekommen, da ich den RTC- Chip fälschlicherweise auch auf 3,3 Volt angeschlossen hatte. Hm ich werd das auch nochmal testen ob der evtl. auch so läuft. Aber bei genauerem Studium des Datenblatts sagt selbiges wohl leider nein...
Grüße
Janaha
-
DJLinux
Re: Bitte nur eine RTC Lösung!
Verstehe ich nicht der Master legt doch auch Datenpakete beim Senden auf die Datenleitung.Janaha hat geschrieben:Da beim I2C- Bus der Takt von Master kommt und nur die Datenleitung vom Slave verändert werden kann...
wo sind da Pullup Widerstände in dem RTC und EEPROM Chip?Janaha hat geschrieben:Der I2C- Bus wird eigentlich durch Pullup- Widerstände auf dem 3,3 Volt High Pegel gehalten
Grüsse Joshy
Edit:
Ich denke so ganz langsam verstehe ich es
die Datenleitung wird vom Master mit INA gelesen
aber mit DIRA und nicht mit OUTA vom Master "beschrieben".
(eigentlich merkwürdig und wiederstrebt meiner Logik)
hier der Ausschnit aus dem IC2 Code
Code: Alles auswählen
' Transmit Packet
transmitPacket mov counter,#8 ' Setup to transmit the packet.
shl buffer,#24
transmitLoop shl buffer,#1 wc ' Output data.
muxnc dira,data
call #clockHigh
call #clockLow
djnz counter,#transmitLoop
andn dira,data
call #clockHigh ' Test aknowledge bit.
test data,ina wc
muxnc buffer,#$FF
call #clocklow
transmitPacket_ret
ret
' Receive Packet
receivePacket mov counter,#8 ' Setup to recieve the packet
andn dira,data ' Release data
receiveLoop call #clockHigh ' Input data
shl buffer,#1
test data,ina wc
muxc buffer,#1
call #clockLow
djnz counter,#receiveLoop
receivePacket_retRe: Bitte nur eine RTC Lösung!
Auf diese Weise wird etwas ähnliches wie ein Open-Collector-Ausgang nachgebildet.DJLinux hat geschrieben:Edit:
Ich denke so ganz langsam verstehe ich es
die Datenleitung wird vom Master mit INA gelesen
aber mit DIRA und nicht mit OUTA vom Master "beschrieben".
(eigentlich merkwürdig und wiederstrebt meiner Logik)
* Das Ausgangssignal des Pins wird auf Low gesetzt.
* Ist der Pin als Eingang geschaltet, kann der externe Pullup die Leitung auf High ziehen.
* Ist der Pin als Ausgang geschaltet, wird die Leitung auf Low gezogen.
Alle angeschlossenen IC dürfen die Leitung auf Low ziehen, aber niemals aktiv ein High schalten. Somit gibt es keine Kurzschlüsse, selbst wenn mehrere IC gleichzeitig die Ausgänge schalten.
Schlimmstenfalls bleibt die Leitung auf Low und es gibt Übertragungsfehler, aber es geht nichts kaputt.
Im Programmcode sieht das etwas merkwürdig aus, wenn man den Hintergrund nicht kennt.
Gruß, oog