Diskussion: Aktualisierung der HIVE Platine R14-V notwendig?
- Lt.Cmdr. Data
- Beiträge: 37
- Registriert: Mi 18. Jan 2012, 22:17
- Wohnort: Mandern
- Kontaktdaten:
Re: Diskussion: Aktualisierung der HIVE Platine R14-V notwen
Ich hab da noch was!
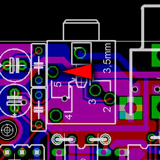
Und zwar ist mir beim zusammenbau von 2 Platinen aufgefallen das die Audiobuchse nicht richtig in die Lötaugen passt.
Das markierte Lötauge im Bild müsste etwas weiter unten sitzen.
Und bei der VGA Buchse und RJ45 Buchse an die Befestigungs-Löcher würde ich noch Lötaugen dran machen!
Gruß Data
Und zwar ist mir beim zusammenbau von 2 Platinen aufgefallen das die Audiobuchse nicht richtig in die Lötaugen passt.
Das markierte Lötauge im Bild müsste etwas weiter unten sitzen.
Und bei der VGA Buchse und RJ45 Buchse an die Befestigungs-Löcher würde ich noch Lötaugen dran machen!
Gruß Data
HIVE "COLOSSUS" SN: 298
Re: Diskussion: Aktualisierung der HIVE Platine R14-V notwen
Moin moin!
Gruß
TuxFan
Ja, da gehe ich vollkommen konform. Aber die Änderung wird etwas kompliziert. Ich hab mittlerweile 3 verschiedene Buchsen mit dem selben pinout aber durch unterschiedliche Hersteller sind alle drei ein wenig verschieden in der Positionierung der Anschlüsse. Das betrifft nicht nur den angegebenen Pin.Lt.Cmdr. Data hat geschrieben:.........Und zwar ist mir beim zusammenbau von 2 Platinen aufgefallen das die Audiobuchse nicht richtig in die Lötaugen passt.
Das markierte Lötauge im Bild müsste etwas weiter unten sitzen........
Bei der VGA-Buchse stimme ich zu, bei der RJ45 Buchse ist das nicht nötig, da hier nichtverlötbare Plastikpinne durch die Platine kommen.Lt.Cmdr. Data hat geschrieben:......Und bei der VGA Buchse und RJ45 Buchse an die Befestigungs-Löcher würde ich noch Lötaugen dran machen!........
Gruß
TuxFan
Wunder gibt es immer wieder.......
Re: Diskussion: Aktualisierung der HIVE Platine R14-V notwen
Hast du einen konkreten Grund, warum du nicht Gruppen von Pullup-Widerständen durch Widerstandsnetzwerke (SIL-Widerstände) ersetzen willst, wie es PIC18F2550 vorschlug (man müsste natürlich genauer schauen, an welchen Stellen dies möglich/sinnvoll ist)? Ansonsten wirken die Änderungen sinnvoll - soweit ich das beurteilen kann.digger hat geschrieben:Ok, dann wären bisherige gute Ideen:
1. Widerstände bei VGA
2. Stützkondensatoren
3. Pfostenstecker anstelle Resettaster
Na das klingt doch schon gut, und beeinträchtigt nicht die Kompatibiliät.
Drohne 0348 starb im mutigem Kampf gegen den Lötkolben einen Heldentod. Die Assimilierung geht mit Drohne 0371 weiter.
- PIC18F2550
- Beiträge: 2864
- Registriert: Fr 30. Sep 2011, 13:08
Re: Diskussion: Aktualisierung der HIVE Platine R14-V notwen
nein er sollte nicht entfallen da nicht jeder den HIVE in ein TEKO-Gehäuse haben will. Und da braucht er wieder einen.digger hat geschrieben:3. Pfostenstecker anstelle Resettaster
Das eine Loch von der Pfostenleiste liegt genau in einem Anschlusspinn vom Resettaster das andere von der Pfostenleiste liegt genau zwischen den Anschlusspinns des Resettaster.
Sieh dir mal die Leiterplatte von meiner CPU16S an da werden auch 2 Messerleiste und Stiftleiste ineinander gelegt(rechte seite vom Bild)http://hive-project.de/board/download/f ... &mode=viewUnd das mache ich schon lange so das spart Platz.
Ein einfügen des Fehlenden 10k Wiederstandes zwischen (Bellatrix/EEPROM (SCL)) und +3,3V sollte auf keinem Fall vergessen werden!
Folgende Gruppen kämen dazu in betracht:PIC18F2550 hat geschrieben:Austausch der normalen Widerstände gegen SIL-Typen.
1. SIL 7-6 22k : R58, R59, R62, R63, R64 und R65 -> SPIBUCHSE muss rücken oder SIL zwischen Administra und C27
2. SIL 9-8 1,2K : R35, R35, R35, R35, R35, R40, R41 und R42 -> SIL an EEPROM rücken und R68, R69 und R70 auf höhe von R22 rücken
Das wars dann aber auch schon der Rest würde zu große Veränderungen verursachen.
Das Verursachte schon öfters Startprobleme wenn die RS232 Verbindung nicht Angeschlossen war oder der DIP-Schalter nicht auf ON stand und damit am PROP(RX) keinen MAX232 /(definierter H-Pegel) war.PIC18F2550 hat geschrieben:zwichen Pin 40 und 32 bei allen Propeller je einen Wiederstand von 20k.(wenn mal kein MAX232 reinkommt)
ROT IST WICHTIG!
OPTION für neues Board
Zuletzt geändert von PIC18F2550 am Do 26. Jun 2014, 23:33, insgesamt 1-mal geändert.
Gruß
PIC18F2550
drone265/278
Barbarus hic ergo sum, quia non intellegor ulli.
Ein Barbar bin ich hier, da ich von keinem verstanden werde.
ʎɐqǝ ıǝq ɹnʇɐʇsɐʇ ǝuıǝ ɹǝpǝıʍ ǝıu ǝɟnɐʞ ɥɔı ´uuɐɯ ɥo
PIC18F2550
drone265/278
Barbarus hic ergo sum, quia non intellegor ulli.
Ein Barbar bin ich hier, da ich von keinem verstanden werde.
ʎɐqǝ ıǝq ɹnʇɐʇsɐʇ ǝuıǝ ɹǝpǝıʍ ǝıu ǝɟnɐʞ ɥɔı ´uuɐɯ ɥo
Re: Diskussion: Aktualisierung der HIVE Platine R14-V notwen
Den Pfostenstecker gibt es doch schon direkt darunter. 3x2 PINs. Die mittleren 2 werden für die Spannungsversorgung gesteckt und die zwei am Platinenrand sind für Reset.3. Pfostenstecker anstelle Resettaster
Ich finde, alles was sich nicht auf die Videos/Doku auswirkt kann problemlos geändert werden (Widerstandswerte o.ä.). Alles andere sollte jetzt nur geändert werden, wenn es große Probleme verursacht. Sonst sind die Videos schon wieder veraltet, was nachbauwillige Nicht-Profis verwirren kann.
Und vermutlich wird Drohne235 so schnell nicht nochmal einen Hive für ein erneuertes Video aufbauen wollen.
- PIC18F2550
- Beiträge: 2864
- Registriert: Fr 30. Sep 2011, 13:08
Re: Diskussion: Aktualisierung der HIVE Platine R14-V notwen
Oh den hab ich ganz Übersehen digger Comando zurück lass den Reset so wie er ist.Zeus hat geschrieben:Den Pfostenstecker gibt es doch schon direkt darunter. 3x2 PINs. Die mittleren 2 werden für die Spannungsversorgung gesteckt und die zwei am Platinenrand sind für Reset.
Die Neuerungen sind ja nicht so gravierend das sie ohne diese den HIVE unbrauchbar machen würden.
Sie Bügeln nur kleinigkeiten gerade.
Vieleicht kann mann das alles einfach unter dem Thema update als extra Nachtrag hinten an die ganze Aufbauanleitung drann hängen.
Gruß
PIC18F2550
drone265/278
Barbarus hic ergo sum, quia non intellegor ulli.
Ein Barbar bin ich hier, da ich von keinem verstanden werde.
ʎɐqǝ ıǝq ɹnʇɐʇsɐʇ ǝuıǝ ɹǝpǝıʍ ǝıu ǝɟnɐʞ ɥɔı ´uuɐɯ ɥo
PIC18F2550
drone265/278
Barbarus hic ergo sum, quia non intellegor ulli.
Ein Barbar bin ich hier, da ich von keinem verstanden werde.
ʎɐqǝ ıǝq ɹnʇɐʇsɐʇ ǝuıǝ ɹǝpǝıʍ ǝıu ǝɟnɐʞ ɥɔı ´uuɐɯ ɥo
Re: Diskussion: Aktualisierung der HIVE Platine R14-V notwen
Ich bin eher in der Liga "wenn wir sowieso (weil die Platinen ausverkauft sind) über Änderungen nachdenken, sollten wir Nägel mit Köpfen machen und sinnvolle Verbesserungen auch konsequent umsetzen.". Die Hauptbedingung sollte sein, dass bereits geschriebene Software nicht inkompatibel werden sollte. Letzten Endes ist es das, wie es bisher auch gemacht wurde (siehe Unterschiede zwischen r13 und r14v).Zeus hat geschrieben:Ich finde, alles was sich nicht auf die Videos/Doku auswirkt kann problemlos geändert werden (Widerstandswerte o.ä.). Alles andere sollte jetzt nur geändert werden, wenn es große Probleme verursacht. Sonst sind die Videos schon wieder veraltet, was nachbauwillige Nicht-Profis verwirren kann.
Und vermutlich wird Drohne235 so schnell nicht nochmal einen Hive für ein erneuertes Video aufbauen wollen.
Zu dem Argument mit dem Video: Warum lösen wir das Problem ggf. nicht einfach so, wie es auch im online verfügbaren Compiler-Kurs der Stanford-University gemacht wurde, der schlicht so gut ist, dass man ebenfalls keine neue Fassung drehen will?
Hier wurden für nachträgliche Änderungen und Fehlerkorrekturen an den entsprechenden Stellen einfach Untertitel eingeblendet, die die nötigen Änderungen beschreiben und ggf. zusätzliche Internet-Links beinhalten, wo die Änderungen beschrieben sind. Fotos, wie es in der alten Revision auszusehen hat, haben wir ja. Da garantiert Leute auch die neue Revision aufbauen werden, sollten wir problemlos an Fotos
Zu dem Anfänger-verwirren-Argument: Da ich durch Hive löten gelernt habe, erlaube ich mir für die Anfänger-Fraktion zu sprechen. Allerdings können die meisten Menschen dies ebenfalls tun, wenn sie statt Hive an Open-Source-Software denken, mit denen sie aktiv arbeiten, aber für die sie weder Power-User sind noch mit den Entwicklungs-Interna vertraut sind.
Das Problem sehe ich viel kaum darin, dass im Video etwas einer alten Revision gezeigt wird, wenn dann gleichzeitig ein Link auf die aktuelle Revision angezeigt wird. Genauso ist es (bei Open-Source-Software) kein Problem, wenn Änderungen vorgenommen werden, sofern jeder Anfänger ganz leicht Dokumentation der Änderungen finden kann, in denen auch Umstiegs-FAQs/-Anleitungen mit allen typischen Problemen und deren Lösungen finden kann, die sich durch die Änderungen ergeben (wird leider bei kaum Programmen getan). So a la
Umstiegs-FAQ:
Beispielproblem: Program blub meldet "Error Doing. Unable to execute."
Beispiellösung: Seit Version 2.0 ist eine strengere Pfadüberprüfung eingebaut. Überprüfen Sie in Datei/Einstellungen alle Pfade, ob sie gültig sind.
Oder für den Hive:
"Änderungen im Aufbau-Video:
Teil 4, Minute 12:24 wird ein Videostand mit 110 Ohm eingelötet. In der aktuellen Revision wird stattdessen ein Widerstand von 120 Ohm verwendet."
und natürlich im Video ein Link auf die entsprechende Stelle als Untertitel eingefügt.
Drohne 0348 starb im mutigem Kampf gegen den Lötkolben einen Heldentod. Die Assimilierung geht mit Drohne 0371 weiter.
Re: Diskussion: Aktualisierung der HIVE Platine R14-V notwen
Ein Vorschlag von http://www.heise.de/newsticker/foren/S- ... 2075/read/
Wäre es sinnvoll, Schutzwiderstände in den Bus einzubauen, damit man die Pins der Propeller-Chips nicht gegeneinander kurzschließen kann?
Wäre es sinnvoll, Schutzwiderstände in den Bus einzubauen, damit man die Pins der Propeller-Chips nicht gegeneinander kurzschließen kann?
Zuletzt geändert von nubok am Do 27. Nov 2014, 17:58, insgesamt 1-mal geändert.
Drohne 0348 starb im mutigem Kampf gegen den Lötkolben einen Heldentod. Die Assimilierung geht mit Drohne 0371 weiter.
Re: Diskussion: Aktualisierung der HIVE Platine R14-V notwen
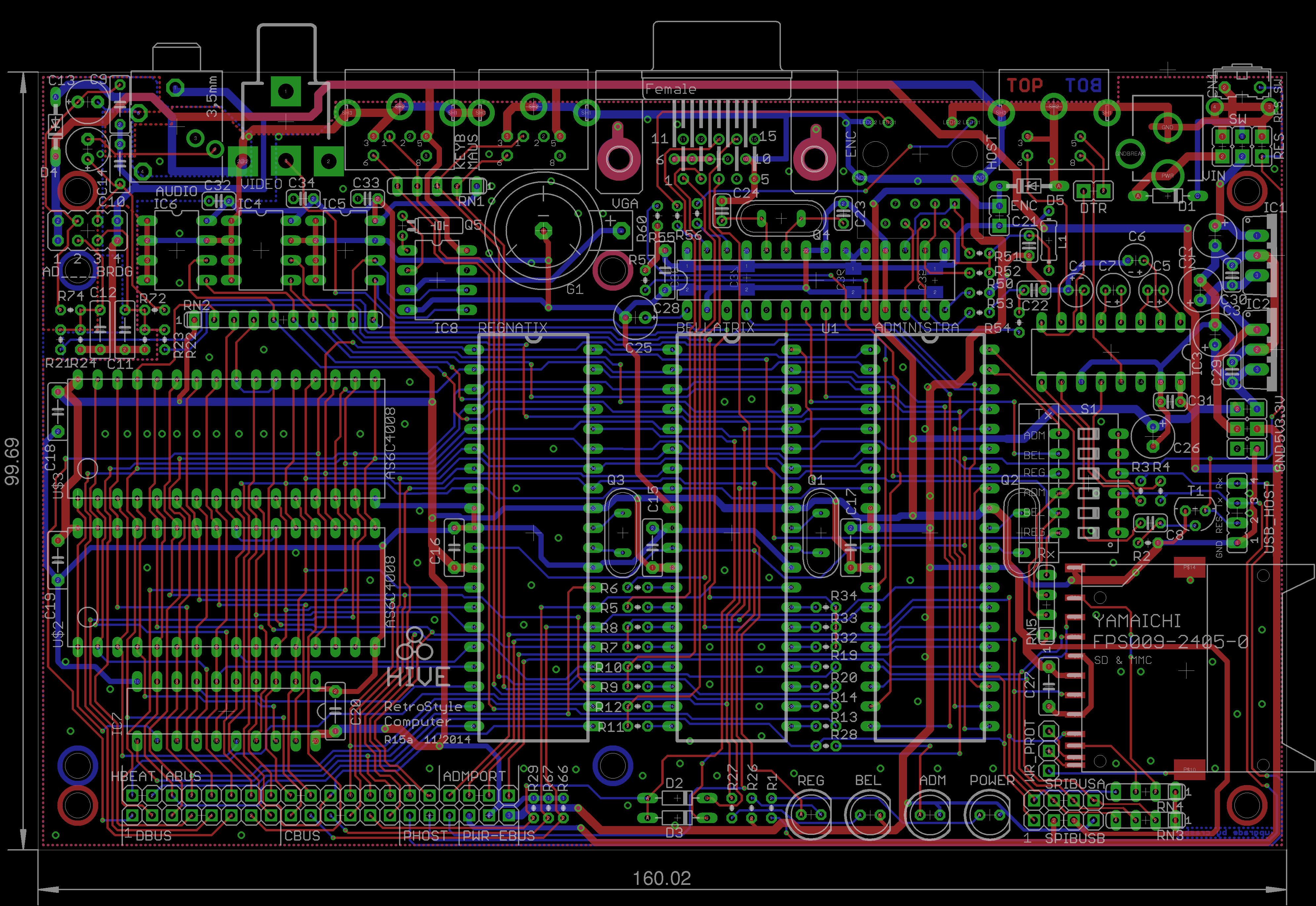
Ich hab da mal was vorbereitet...
Die meisten Änderungswünsche sind drin und ~80% des Layouts neugezeichnet im Hinblick auf Reduzierung von Durchkontaktierungen und Optimierung des Leiterbahnverlaufs im Allgemeinen.
Nicht, dass das Layout vorher schlecht war, aber ich habs einfach mal aktualisiert
Musterplatinen sind im Zulauf. Die Revision hab ich mal auf R15a erhöht
Edit: Sind jetzt 3,3V SRAMs, da reichelt nun passende im Sortiment hat.
Außerdem hat der ENC28J60 ein paar (SMD-)Abblockkondensatoren bekommen.
Viele einzelne Pullupwiderstände sind jetzt in Widerstandsarrays zusammengefasst.
Die meisten Änderungswünsche sind drin und ~80% des Layouts neugezeichnet im Hinblick auf Reduzierung von Durchkontaktierungen und Optimierung des Leiterbahnverlaufs im Allgemeinen.
Nicht, dass das Layout vorher schlecht war, aber ich habs einfach mal aktualisiert
Musterplatinen sind im Zulauf. Die Revision hab ich mal auf R15a erhöht
Edit: Sind jetzt 3,3V SRAMs, da reichelt nun passende im Sortiment hat.
Außerdem hat der ENC28J60 ein paar (SMD-)Abblockkondensatoren bekommen.
Viele einzelne Pullupwiderstände sind jetzt in Widerstandsarrays zusammengefasst.
- digger
- Administrator
- Beiträge: 700
- Registriert: Sa 23. Mai 2009, 22:44
- Wohnort: Schorfheide
- Kontaktdaten:
Re: Diskussion: Aktualisierung der HIVE Platine R14-V notwen
Sehr schön, aber meine nächste Platinenbestellung wird noch etwas dauern, habe noch ca. 50 auf Lager. (wobei mir einfällt, dass ich endlich wieder den Shop zum laufen bringen muss)
