Janaha
HIVE 22 & 70 leben
Re: HIVE 22 & 70 leben
Gerad eben ist mein opfer Eingetrudelt. Heut abend wird es dann zersägt. Mal sehen wieviel wiederstand mir das alte C64 Gehäuse so entgegen bringen wird.
Janaha
Janaha
-
ChrisBox69
- Beiträge: 22
- Registriert: Mo 20. Jul 2009, 15:37
Re: HIVE 22 & 70 leben
Janaha assimliert die erste Spezies. Ihre komponenten werden unseren hinzugefügt? 
HIVE 0084 im Bau
Re: HIVE 22 & 70 leben
Die Assimilierung ist in vollem gange.ChrisBox69 hat geschrieben:Janaha assimliert die erste Spezies. Ihre komponenten werden unseren hinzugefügt?
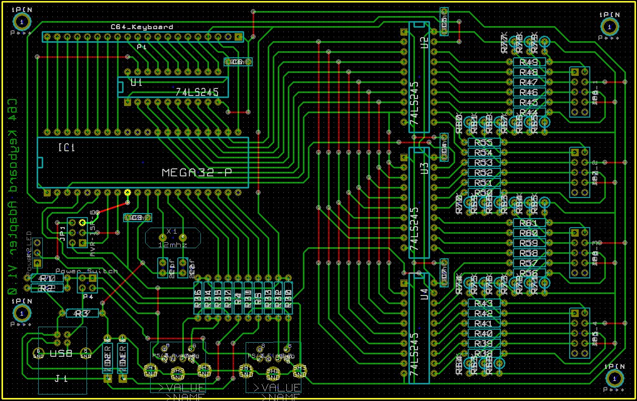
Meine Planung sieht auf jeden Fall vor, nach der Fertigstellung der Addon Platinen ( EEPROM- Adapter / C64- Keyboad und Joystickinterface ) noch zwei nette Bauanleitungen zu schreiben. Die Bauanleitungen, sammt KiCad und AVR- Sourcen wollte ich euch dann unentgeldlich zum Nachbau zur Verfügung stellen. Da ich zumindest bei der C64 Platine eine GPL- Lizensierte Bibliothek für den USB- Adapter verwenden wollte, werde ich auch meine Sourcen wohl unter die GPL stellen.
Beide Platinen habe ich so desigend, das sie sich auch zu Hause im Ätzbad noch leicht herstellen lassen. Daher sind die beiden Platinen auch einseitig und verwenden Lötbrücken. So spare ich mir den Ärger mit den verrutschten Layouts, wenn ich das selbe mit 2 seitgen Platinen versuchen würde. Dadurch werden die Platinen zwar um einiges größer, lassen sich nacher aber einfacher Belichten und Ätzen.
Grüße
Janaha
-
DJLinux
Re: HIVE 22 & 70 leben
Ich habe noch nie eine Platine geätzt aber warum macht man nicht schon vorher 2 Bohrungen (kommen ja hinterher sowieso Löcher rein) und legt die zwei gdruckten Layouts oder Tonerfolien zum Belichten und Ätzen passgenau übereinnader (über die Bohrungen) und fixiert sie dann, womit auch immer.
Natürlich nur für größere Schaltungen für kleine kann man ja ruhig ein par Brücken nehmen.
Bügelst Du den Toner auf die Platine oder wie machst Du das?
Ich hätte gerne im Keller (weil tierisch laut) eine X,Y,Z Pfräse für PCB's.
Habe irgend wie keine Lust auf die Chemikalien und für Prototypen wäre es recht praktisch
und die Bohrungen wären ja dann auch automatisiert.
Grüsse Joshy
Natürlich nur für größere Schaltungen für kleine kann man ja ruhig ein par Brücken nehmen.
Bügelst Du den Toner auf die Platine oder wie machst Du das?
Ich hätte gerne im Keller (weil tierisch laut) eine X,Y,Z Pfräse für PCB's.
Habe irgend wie keine Lust auf die Chemikalien und für Prototypen wäre es recht praktisch
und die Bohrungen wären ja dann auch automatisiert.
Grüsse Joshy
Re: HIVE 22 & 70 leben
Halloe.
Ja, den Trick mit den 2 Bohrungen kenne ich auch. Das Problem dabei ist nur, das ich meine Belichtungsvorlage in einem Belichtungsrahmen mit einer Glasscheibe auf die Platine drücke, da würden evtl. eingefügte Nägel ein wenig stören. Da hatte ich mal mit Fehlbelichtungen zu kämpfen, weil die Folien nicht sauber angedrückt wurden.
Auch hatte ich es schonmal, das die Ausdrucke auf den Folien nicht 100%ig übereinander passten. Oder was mir auch schon passiert ist, das ich die im Entwicklerbad unten liegende Seite beim hin und herschwenken beschädigt hatte. Ich nehme zum Belichten nur eine kleine Wanne mit ein wenig Belichterlösung.
Was die Toner- Bügel Methode angeht, habe ich leider nur schlechte Erfahrungen gemacht. Ich habe es mal ausprobiert und es nie geschafft, das Leiterbahnbild vollständig mit dem Bügeleisen auf die Paltine aufzubügeln. Mein Bestes Ergebniss nach dem 10. und letzten Versuch lag bei ungefähr 90% der Leiterbahnfläche die sauber übertragen wurde. Wohlgemerkt ich habs mit Bügeln versucht und nicht mit Laminieren, evtl. geht das Besser. Auch vom Drucker / Tonner und Papier solls stark abhängen. Hier habe ich's mit einem Brother 5050 auf Reicheltkatalogpapier versucht.
Das Ätzen an sich mache ich in einem "richtigen" Ätzbad von Reichelt. Das habe ich mir mal vor 3 Jahren zu Weinachten Schenken lassen. Im Grunde fehlt mir noch der passende Belichter, ich hab nur einen kleinen Belichtungsrahmen und eine Nitraphot Glühbirne. Da ist's immer ziemliche Glückssache obs bei größeren Platinen was wir oder ob am Rand die Leiterbahnen nicht mehr sauber sind.
Aber vor kurzen habe ich hier in der nähe einen kleinen Elektronikladen gefunden, der mir Prototypen recht günstig herstellt. Für eine einzelne Europlatine 160*100mm nehmen die einseitig 16 Euro und doppelseitig 24 Euro. Das ganze dann aber ohne Lötstoplack und nur die 0,8er Bohrungen ( Standarddurchmesser für IC's und bedrahtete Bauelemente wie Widerstände und Kondensatoren ) werden von ihnen mitgemacht. Größere bzw. kleine muss man dann immer noch selbst Bohren, was ich bei einem Prototypen allerdings nicht als stören empfinde. Für das Bohren habe ich eine kleine Borhmaschine von Proxon, sammt Bohrständer und einem Satz Platinenborher von Reichelt.
Freundliche Grüße
Frank
Ja, den Trick mit den 2 Bohrungen kenne ich auch. Das Problem dabei ist nur, das ich meine Belichtungsvorlage in einem Belichtungsrahmen mit einer Glasscheibe auf die Platine drücke, da würden evtl. eingefügte Nägel ein wenig stören. Da hatte ich mal mit Fehlbelichtungen zu kämpfen, weil die Folien nicht sauber angedrückt wurden.
Auch hatte ich es schonmal, das die Ausdrucke auf den Folien nicht 100%ig übereinander passten. Oder was mir auch schon passiert ist, das ich die im Entwicklerbad unten liegende Seite beim hin und herschwenken beschädigt hatte. Ich nehme zum Belichten nur eine kleine Wanne mit ein wenig Belichterlösung.
Was die Toner- Bügel Methode angeht, habe ich leider nur schlechte Erfahrungen gemacht. Ich habe es mal ausprobiert und es nie geschafft, das Leiterbahnbild vollständig mit dem Bügeleisen auf die Paltine aufzubügeln. Mein Bestes Ergebniss nach dem 10. und letzten Versuch lag bei ungefähr 90% der Leiterbahnfläche die sauber übertragen wurde. Wohlgemerkt ich habs mit Bügeln versucht und nicht mit Laminieren, evtl. geht das Besser. Auch vom Drucker / Tonner und Papier solls stark abhängen. Hier habe ich's mit einem Brother 5050 auf Reicheltkatalogpapier versucht.
Das Ätzen an sich mache ich in einem "richtigen" Ätzbad von Reichelt. Das habe ich mir mal vor 3 Jahren zu Weinachten Schenken lassen. Im Grunde fehlt mir noch der passende Belichter, ich hab nur einen kleinen Belichtungsrahmen und eine Nitraphot Glühbirne. Da ist's immer ziemliche Glückssache obs bei größeren Platinen was wir oder ob am Rand die Leiterbahnen nicht mehr sauber sind.
Aber vor kurzen habe ich hier in der nähe einen kleinen Elektronikladen gefunden, der mir Prototypen recht günstig herstellt. Für eine einzelne Europlatine 160*100mm nehmen die einseitig 16 Euro und doppelseitig 24 Euro. Das ganze dann aber ohne Lötstoplack und nur die 0,8er Bohrungen ( Standarddurchmesser für IC's und bedrahtete Bauelemente wie Widerstände und Kondensatoren ) werden von ihnen mitgemacht. Größere bzw. kleine muss man dann immer noch selbst Bohren, was ich bei einem Prototypen allerdings nicht als stören empfinde. Für das Bohren habe ich eine kleine Borhmaschine von Proxon, sammt Bohrständer und einem Satz Platinenborher von Reichelt.
Freundliche Grüße
Frank
Re: HIVE 22 & 70 leben
Hihi.
Ich war noch net ganz zu frieden, da hab ich das ganze nochmal ein wenig umgestrickt und noch leicht erweitert.
Janaha.
Ich war noch net ganz zu frieden, da hab ich das ganze nochmal ein wenig umgestrickt und noch leicht erweitert.
Janaha.
Re: HIVE 22 & 70 leben
Ich glaube das wird richtig geil 
Mit dem USB-Anschluß kann das auch jemand brauchen, der keine "Oldie"-Tastaturen anschließen will.
Ich hoffe Du gibst den Source für den AVR frei .. ich träume ja immer noch von einem HIVE im TI 99/4a Gehäuse (Modulslot wird der Expansion-Bus)
AVR's habe ich hier fast schon Kistenweise rumliegen.
Auf alle Fälle schonmal Respekt. Ich bin schon gespannt.
Gruß.
Rainer
Mit dem USB-Anschluß kann das auch jemand brauchen, der keine "Oldie"-Tastaturen anschließen will.
Ich hoffe Du gibst den Source für den AVR frei .. ich träume ja immer noch von einem HIVE im TI 99/4a Gehäuse (Modulslot wird der Expansion-Bus)
AVR's habe ich hier fast schon Kistenweise rumliegen.
Auf alle Fälle schonmal Respekt. Ich bin schon gespannt.
Gruß.
Rainer
"Wer andauernd begreift, was er tut, bleibt unter seinem Niveau."
Re: HIVE 22 & 70 leben
Hm,Rainer hat geschrieben: Mit dem USB-Anschluß kann das auch jemand brauchen, der keine "Oldie"-Tastaturen anschließen will.
Ich hoffe Du gibst den Source für den AVR frei .. ich träume ja immer noch von einem HIVE im TI 99/4a Gehäuse (Modulslot wird der Expansion-Bus)
AVR's habe ich hier fast schon Kistenweise rumliegen.
...
also die USB Software kann erstmal leider nur als Sender diehnen. Damit kann man die Platine an den USB- Anschluss eines PC's anschließen und der PC erkennt das ganze Teil nacher als Tastatur. Für den Anschluss einer Tastatur an die Platine hab ich erstmal nur einen 2. PS/2 Port dazu gebaut. An den wird man spähter bei bedarf eine "normale" PS/2 Tastatur anschließen können. Alles was man da eingiebt soll auf die erste PS/2 Buchse und den USB- Anschluss weitergeleitet werden. An die erste PS/2 Buchse kann man dann Hive anstöpseln. Die mittlerweile 4 Joystick- Ports werden auf Tasten der Tastatur gemappt. Da schwebt mir noch vor, evtl. spähter dann ein kleines Setup- Programm für die Hive zu schreiben, mit dem man den Joysticks spähter jederzeit bequem neue Tasten zuweisen kann. Je nachdem wie viel lust ich noch zum Coden habe, könnte man die AVR- Software auch noch auf Wunsch Tastaturmacros ausgeben und evtl. auch Aufzeichnen lassen. Und ja, ich werde auch den AVR- Sourcecode mit veröffentlichen.
Grüße
Janaha
Re: HIVE 22 & 70 leben
Was noch wirklich cool kommen würde wäre ein richtiger USB- Host, wo man USB Mäuse, Tastaturen, Joysticks etc. anschließen könnte. Das Problem wäre dabei wohl leider nur, das man die propritären Protokolle der jeweiligen Hersteller alle erst Analysieren müsste und dann für alles irgendwo wieder angepasste USB- Hive - Treiber schreiben müsste. Vieleicht hat von euch ja mal einer Lust sich das genauer anzuschauen um die ersten USB- Geräte zu Assimilieren. An sonsten muss man sich wohl noch einen Vorrat an PS/2 Mäusen und Tastaturen zurücklegen, nicht das einem die mal irgendwann ausgehen so das man seinen geliebten Hive net mehr betreiben kann.
Grüße
Janaha
Grüße
Janaha
- laserjones
- Beiträge: 291
- Registriert: Fr 19. Jun 2009, 10:38
- Wohnort: Hennef
- Kontaktdaten:
Re: HIVE 22 & 70 leben
Mäuse und Tastaturen (bei Joysticks bin ich nicht sicher, evtl. nur die einfacheren) nutzen beim PC den USB-HID-Treiber (Human Interface Device), der z. B. bei Windows XP standardmäßig dabei ist. Das heißt, man bräuchte für den HIVE "nur" so einen HID-Treiber zu schreiben, um solche Geräte anzuschließen, und keine herstellerabhängigen Treiber.
Momentan ist richtig, momentan ist gut – nichts ist wirklich wichtig, nach der Ebbe kommt die Flut. (Herbert Grönemeyer)