Nach einem Power On oder halt Reset häucht der Loader (oder is es der Spin Interpreter)
im Chip ob er auf RX,TX was empfangen kann wenn nicht dann ob ein serielles RAM was zu bieten hat.
Also wenn man nicht auf die Entwicklungsumgebung von Parallax ich meine die IDE
angewiesen wäre und das genaue Protokoll "mitgeschnitten" hat
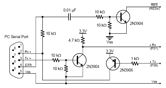
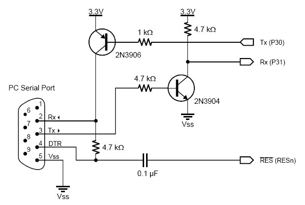
dann könnte man auch ohne die 3 DTR Leitung den Propeller via 2 Drat Kommunikation
programmieren.
Oder anders gesagt ein manueller Reset über Taster wäre das gleiche als wenn die IDE via
DTR Leitung den Chip Resetet und mit der Übertragung beginnt.
Richtig oder Falsch???
Ich frag das weil ein eigener Kompiler müste ja auch den Code irgendwie übertragen
oder funkt da etwar der Spininterpreter / Loader dazwischen?
Ähhhh mus ein Kompiler etwas Spin Bytecode vor dem kompiliertem Assembler im Header
ablegen damit der Bootloader überhaupt das "Fremdprogramm" nicht als solches entlarvt
und lädt?
Grüsse und sorry wenn ich nerve wenn mein Prop. entlich läuft
werde ich das meiste schnell selbst rausfinden.
Mann ist das öde wenn man einem 8 Core 160 MHz. 32Bit Controller
auf der "Anti - Statik - Matte" Schlummern hat und nicht loslegen kann.
Nutzlose Nachbarn, warum haben die denn keine standard Transistoren
und Wiederstände der Hausappotheke für Notfälle wie mich
Joshy
