Bitte nur eine RTC Lösung!

Du hast ein Betriebssystem für den Hive geschrieben oder beschäftigst dich mit den grundlegenden Systemfunktionen, dann bist du hier richtig!
DJLinux

Re: Bitte nur eine RTC Lösung!

Beitrag von DJLinux »

Es geht nicht darum Argumente mit Gegenargumenten zu befeuern sondern eher darum zwischen logischen, funktionellen und praktikablen Argumente abzuwegen aber lassen wir das jeder wird schon wissen was die Stunde schlägt mit RTC oder ohne :lol:

Wie geht das denn jetzt mit dem RTC Chip ?
sind die IC2 A0-2 EEPROMS Adressen auf dem HiVe auf ground gezogen (habe ich so auf dem Steckbrett)
Muss man dem Dallas Chip über Drahtbrücken eine eigene Adresse geben damit beim Flashen nichts kollediert ?

Wie macht Ihr das irgend wie "Huckepack" auflöten oder wie ?
Gibt es mal ein Bild mit RTC am EEPROM ?

Grüsse und Danke

Joshy
Janaha
Beiträge: 213
Registriert: Fr 29. Mai 2009, 08:30

Re: Bitte nur eine RTC Lösung!

Beitrag von Janaha »

Hm, irgendwie verstehe ich das ganze wohl nicht so recht.

Also der Copy- Befehl z.B. ist doch ein Befehl, der in der Shell eingegeben wird die im Regnatix läuft. Und das Copy- Programm an sich sollte doch auch in Regnatix laufen und hat damit auch zugriff auf dessen Betriebssystemfunktionen. Wo liegt den das Problem wenn der Copy- Befehl auf dem Regnatix ausgeführt wird, einfach die Uhrzeit mit abgreift und dann bei der Steuerung des Administra beim öffnen der neuen Datei zum Schreiben einfach auch noch Uhrzeit und Datum mit gibt ? Das Auslesen der Uhrzeit ist dann einfach eine Subroutine im Regnatrix Betriebssystem, die jedes Programm bei bedarf aufrufen kann. Und falls die Methode keine Uhr findet, gibt sie halt eine beliebiege Zeit (z.B. 0:00 Uhr / 01.01.1971 ) zurück. Wenn man keine Uhr angestöpselt hat, kann man wenn man möchte ja auch per Configuration einen Cog für die Uhr abstellen. Das sollte auf Regnatix deutlich einfacher sein als auf Administra der laut den Aussagen der Core- Entwickeler mit seinen Resourecen schon ziemlich am Ende ist.

Vom Prinziep her kann man die Uhr auf meiner EEPROM- Adapterplatine auch jederzeit an einen der andern EEPROM- Sockel umstecken, wenn man auf die ganzen EEPROM's auf meiner Platine mit tauscht bzw. neu Flascht. Es würden dann halt nur die Kabel nicht so schön sauber übereinander zu liegen kommen, sondern ein kleiner Knoten entstehen. Über den Erweiterungsbus kann man nach Lust und laune bei bedarf auch einfach jedem Propeller ne eigene Uhr spendieren.

Für mich kahm diese Anfrage leider auch eh viel zu späht, da ich die Platinen schon vor einem Monat Designed und Geätzt habe. Mitlerweile sind sie bereits fertig bestückt und verbaut. Und wegschmeissen und neu machen, nur wegen einer Uhr, werd ich wohl nicht machen. Auf dem beigefügten Bild sieht man die Platine mit den EERPOM's, der Uhr und dem LCD- Interface. Auch die Verkabelung mit den original Sockeln auf dem Hive ist zu sehen. Das Bild ist nicht ganz aktuell, da mitleriweile auch der Cartridge-Port aufgelötet ist und die Blenden für das Gehäuse auch schon passend gefertigt sind.

[EDIT]
Also die Ansteuerung ist einfach. Jeder I2C Chip hat eine eigene Adresse. Die Uhrbausteine liegen auf einer föllig anderen Adresse als die EEPROM's und der Baustein für das LCD- Interface. Die Adressleitungen A0 und A1 an den EEPROM's dienen nur der Auswahl von einer von vier möglichen Adressen. Sie legen von der Adresse nur die untersten 2 Bits fest. Damit lassen sich dann 4 EPROM's, die Uhr und LCD- Interface alle auf einmal anschließen.
[/EDIT]

Grüße
Janaha
Dateianhänge
Vorschau.
Vorschau.
DJLinux

Re: Bitte nur eine RTC Lösung!

Beitrag von DJLinux »

Hallo Janaha
jetzt hat aber nicht jeder so eine schöne Platine wie Du
wie kann man das denn ohne machen ?`

Ist der IC2 RTC Chip Pin kompatible mit den IC2 EEPROMS so das man auf dem EEPROM einen zweiten Sockel auflöten könnte ?

Oder muss man so wie Du es gemacht hast den EEPROM Sockel mit einem Kabel abgreifen und an zwei weiteren Sockeln anlöten ?

Grüsse Joshy
Ingo
Beiträge: 42
Registriert: Sa 12. Sep 2009, 18:10

Re: Bitte nur eine RTC Lösung!

Beitrag von Ingo »

Janaha hat geschrieben:Also die Ansteuerung ist einfach. Jeder I2C Chip hat eine eigene Adresse. Die Uhrbausteine liegen auf einer föllig anderen Adresse als die EEPROM's und der Baustein für das LCD- Interface. Die Adressleitungen A0 und A1 an den EEPROM's dienen nur der Auswahl von einer von vier möglichen Adressen. Sie legen von der Adresse nur die untersten 2 Bits fest. Damit lassen sich dann 4 EPROM's, die Uhr und LCD- Interface alle auf einmal anschließen.
Hallo,

na dann sollte vielleicht noch ein PCF8574 dazuhängen (I2C auf 8 I/Os), dann kann man bei Bedarf auch noch bequem ein Funkuhrenmodul mit anschließen...

Gruß Ingo/Drohne103
_____________________________________________________________________
Bitte bestätigen Sie den Verlust Ihrer Daten mit <ENTER>.
Press any key to continue, or any other key to abort. . . . . . . . . . // Drohne103
Janaha
Beiträge: 213
Registriert: Fr 29. Mai 2009, 08:30

Re: Bitte nur eine RTC Lösung!

Beitrag von Janaha »

Ingo hat geschrieben:
Janaha hat geschrieben:Also die Ansteuerung ist einfach. Jeder I2C Chip hat eine eigene Adresse. Die Uhrbausteine liegen auf einer föllig anderen Adresse als die EEPROM's und der Baustein für das LCD- Interface. Die Adressleitungen A0 und A1 an den EEPROM's dienen nur der Auswahl von einer von vier möglichen Adressen. Sie legen von der Adresse nur die untersten 2 Bits fest. Damit lassen sich dann 4 EPROM's, die Uhr und LCD- Interface alle auf einmal anschließen.
Hallo,

na dann sollte vielleicht noch ein PCF8574 dazuhängen (I2C auf 8 I/Os), dann kann man bei Bedarf auch noch bequem ein Funkuhrenmodul mit anschließen...

Gruß Ingo/Drohne103
Das LCD- Interface ist ein einfacher PCF8574 Chip. Jedoch sind nur 6 der 8 Datenleitungen auf den Bus des LCD's geführt. Aus Platzmangel auf der Platine habe ich die 2 Ports die nicht benötigt werden von Display einfach weggelassen. Wenn man also kein LCD möchte, kann man die 6 Datenleitungen bei dedarf auch anderweitig nutzen.

Grüße
Janaha
Janaha
Beiträge: 213
Registriert: Fr 29. Mai 2009, 08:30

Re: Bitte nur eine RTC Lösung!

Beitrag von Janaha »

DJLinux hat geschrieben:Hallo Janaha
jetzt hat aber nicht jeder so eine schöne Platine wie Du
wie kann man das denn ohne machen ?`

Ist der IC2 RTC Chip Pin kompatible mit den IC2 EEPROMS so das man auf dem EEPROM einen zweiten Sockel auflöten könnte ?

Oder muss man so wie Du es gemacht hast den EEPROM Sockel mit einem Kabel abgreifen und an zwei weiteren Sockeln anlöten ?

Grüsse Joshy
Hm, der Chip an sich ist nicht Pinkompatibel mit den EEPROM's. Um eine einfache Lochrasterplatine wird man dabei nicht wohl nicht umzu kommen. Du must ausser dem Chip auch noch eine Batterie für das Backup und einen kleinen Uhrenquarz mit unterbringen. Wenn man ganz dolle geschickt ist, kann man das auch fliegend direkt auf eines der EERPOM's oben drauf löten. Besser ist jedoch eine kleine Platine. Das folgende Bild zeigt das Schema des Chips mit seinen Pins und was dort angeschlossen werden muss. Rechts die 3.3 Volt Lithium- Baterie (CR2032) wie ich sie verwende. Rechts der 32,768 KHz Quarz. SCL und SDA müssen an die enstrehenden Leitungen des jeweiligen EEPROMS angeschlossen werden. VCC an die 3,3 Volt des I2C- Busses und GND an die Masse. Alles in allem noch recht einfach aufgebaut. Aber vorsicht ! Der Chip ist sehr Empfindlich was störungen angeht. Der Quarz muss möglichst dicht am Chip sitzen und sollte eine eigene kleine Massefläche drunter haben, sonst läuft die Uhr ggf. nicht genau genug. Die Spannungsversorgung kann man auch einfach an den EERPOM's abgreifen.

Grüße
Janaha
Dateianhänge
Schema zur Uhransteuerung.
Schema zur Uhransteuerung.
Janaha
Beiträge: 213
Registriert: Fr 29. Mai 2009, 08:30

Re: Bitte nur eine RTC Lösung!

Beitrag von Janaha »

Falls hier interesse besteht, kann ich euch auch eine abgespeckte Version der Adapterplatine zusammen stellen. Drauf machen könnte man dann nur ein EEPROM und den Uhrbaustein sammt Umfeld. Also Praktisch nur einen Adapter an dem man dann zu dem EEPROM noch die Uhr mit drauf hat. Das ganze ließe sich dann oben auf einen der 3 EERPOM- Sockel stecken. Ich mache die Layouts alle mit Kicad, einem Platinendesigntool das man sich kostenlos herunter laden kann, habe also auch kein Problem damit die Sourcen weiter zu geben.

Grüße
Janaha

p.s. Sobald ich die "große" EERPOM- Adapterplatine vollständig geprüft habe, veröffentliche ich auch gern dafür die Sourcen, damit sich das jeder der möchte nachbauen kann.
Benutzeravatar
Rainer
Beiträge: 510
Registriert: Fr 29. Mai 2009, 16:11

Re: Bitte nur eine RTC Lösung!

Beitrag von Rainer »

DJLinux hat geschrieben:Hallo Janaha
jetzt hat aber nicht jeder so eine schöne Platine wie Du
wie kann man das denn ohne machen ?`

Ist der IC2 RTC Chip Pin kompatible mit den IC2 EEPROMS so das man auf dem EEPROM einen zweiten Sockel auflöten könnte ?

Oder muss man so wie Du es gemacht hast den EEPROM Sockel mit einem Kabel abgreifen und an zwei weiteren Sockeln anlöten ?

Grüsse Joshy
^

Ich habe einfach ein kleines Stück Lochrasterplatine (in der Größe eine DIP-8-IC's), da 2 x 4er Stiftleisten auflöten ... sieht dann aus wie ein IC. Das passt dann genau in den Eprom-Sockel. Da drauf habe ich den FRAM und den RTC in SMD-Bauweise .... passt beides drauf, da die Bauteile relativ winzig sind. Bischen Löterfahrung ist da aber angebracht.
Anschluß wie schon Janaha gesagt hat .. die Chips kommen sich elektrisch nicht ins Gehege .. ist ja auch ein Bus .. da wird über Adressierung selektiert.

Habe ich aber alles schon mal geschrieben *grml*
#
Nebenbei: Janaha hat wirklich genug über das Thema geschrieben in seinem Bautagebuch. Ich habe es auch schon zig mal angesprochen .... warum bricht hier plötzlich Panik aus ?
Wer außerdem den Cartridgeport nachbaut (bzw. die ganze Platine von Janaha) kann da I2C-IC's dranstecken bis der Arzt kommt.


Gruß.
Rainer
"Wer andauernd begreift, was er tut, bleibt unter seinem Niveau."
Janaha
Beiträge: 213
Registriert: Fr 29. Mai 2009, 08:30

Re: Bitte nur eine RTC Lösung!

Beitrag von Janaha »

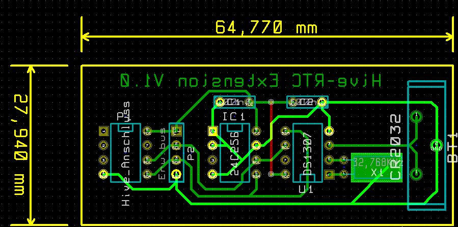
Hier mal meine Minimalversion für Interessierte.

Hab ich gerad mal eben schnell zusammengeklickt. Habs NICHT getestet !

Kurzdoku:

Linker Stecksockel für den Anschluss per Flachbandkabel an den Hive.
Rechts daneben ein kleiner 4 Pol Anschluss für evtl. Erweiterungen.
IC1 in der Mitte für das EEPROM, an den die Uhr angeschlossen werden soll.
Rechter Sockel für einen Dallas DS1307 Uhrenbaustein.
Rechts neben dem Uhrenchip ist Platz für den Uhrenquarz. Ich habe da einen von Reichelt genommen, der ein Metallgehäuse besitzt und habe das ding dann auf die Kupferfläche direkt auf die Unterseite gelötet.
Ganz rechts der Anschluss für einen stehenden Bateriehalter. Zu bekommen bei Reichelt. Da passt eine CR2032 Knopfzelle rein, die etliche Jahre halten müsste.

Grüße
Janaha
Dateianhänge
eeprom_uhr_adapter.zip
Und hier die Sources für KiCad.
(33.31 KiB) 809-mal heruntergeladen
Das passende Schema dazu.
Das passende Schema dazu.
Ansicht der Platine. ( Rot = Drahtbrücke )
Ansicht der Platine. ( Rot = Drahtbrücke )
Benutzeravatar
TuxFan
Beiträge: 1025
Registriert: So 6. Sep 2009, 11:18

Re: Bitte nur eine RTC Lösung!

Beitrag von TuxFan »

Hallo !
Janaha hat geschrieben:Falls hier interesse besteht, kann ich euch auch eine abgespeckte Version der Adapterplatine zusammen stellen. Drauf machen könnte man dann nur ein EEPROM und den Uhrbaustein sammt Umfeld. Also Praktisch nur einen Adapter an dem man dann zu dem EEPROM noch die Uhr mit drauf hat. Das ganze ließe sich dann oben auf einen der 3 EERPOM- Sockel stecken. .......
Sowas hatte ich auch im Auge. Nur muß man hier aufpassen wenn man eine Erweiterungsplatine am Bus anschließt und diese parallel mit Abstandshaltern (siehe die vorgegebenen Bohrungen) montiert. Nimmt man in der Hive-Platine die vorgesehene Stiftleiste für den Bus und an der Erweiterungsplatine die normale dazugehörige Buchsenleiste zum einlöten hat man ca. 8-10 mm Abstand zwischen den Platinen.

Gruß Günter

PS.:
Welche RTC wird denn genommen ?
DS1307, mit der Janaha schon Erfahrungen gesammelt hat, oder eine andere ?
Muß noch was bei Reichelt bestellen und könnte die RTC gleich mitbestellen.
Wunder gibt es immer wieder.......
Antworten